Suppr超能文献

新型 AAV 衣壳用于光感受器疾病的玻璃体内基因治疗。

Novel AAV capsids for intravitreal gene therapy of photoreceptor disorders.

机构信息

Department of Ophthalmology, Ludwig-Maximilians-University, Munich, Germany.

Centre for Integrated Protein Science Munich (CIPSM) at the Department of Pharmacy, Ludwig-Maximilians-University, Munich, Germany.

出版信息

EMBO Mol Med. 2021 Apr 9;13(4):e13392. doi: 10.15252/emmm.202013392. Epub 2021 Feb 22.

Abstract

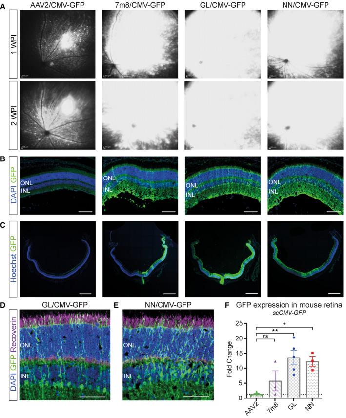
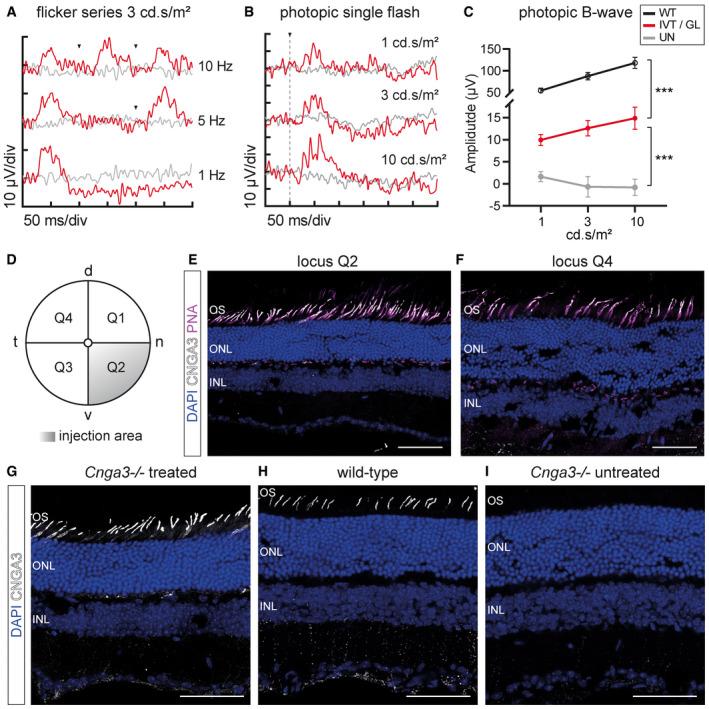
Gene therapy using recombinant adeno-associated virus (rAAV) vectors to treat blinding retinal dystrophies has become clinical reality. Therapeutically impactful targeting of photoreceptors still relies on subretinal vector delivery, which detaches the retina and harbours substantial risks of collateral damage, often without achieving widespread photoreceptor transduction. Herein, we report the development of novel engineered rAAV vectors that enable efficient targeting of photoreceptors via less invasive intravitreal administration. A unique in vivo selection procedure was performed, where an AAV2-based peptide-display library was intravenously administered in mice, followed by isolation of vector DNA from target cells after only 24 h. This stringent selection yielded novel vectors, termed AAV2.GL and AAV2.NN, which mediate widespread and high-level retinal transduction after intravitreal injection in mice, dogs and non-human primates. Importantly, both vectors efficiently transduce photoreceptors in human retinal explant cultures. As proof-of-concept, intravitreal Cnga3 delivery using AAV2.GL lead to cone-specific expression of Cnga3 protein and rescued photopic cone responses in the Cnga3 mouse model of achromatopsia. These novel rAAV vectors expand the clinical applicability of gene therapy for blinding human retinal dystrophies.

摘要

使用重组腺相关病毒 (rAAV) 载体进行基因治疗,以治疗致盲性视网膜营养不良症已成为临床现实。治疗上有意义的靶向感光细胞仍然依赖于视网膜下载体递送,这会使视网膜脱离,并存在实质性的附带损伤风险,通常无法实现广泛的感光细胞转导。在此,我们报告了新型工程 rAAV 载体的开发,这些载体可通过侵袭性较小的玻璃体内给药来有效靶向感光细胞。进行了独特的体内选择程序,其中将基于 AAV2 的肽展示文库经静脉内给药于小鼠,然后仅在 24 小时后从靶细胞中分离载体 DNA。这种严格的选择产生了新型载体,称为 AAV2.GL 和 AAV2.NN,它们在小鼠、狗和非人类灵长类动物中经玻璃体内注射后可介导广泛且高水平的视网膜转导。重要的是,两种载体都能有效地转导人视网膜外植体培养物中的感光细胞。作为概念验证,使用 AAV2.GL 进行玻璃体内 Cnga3 递送可导致 Cnga3 蛋白在锥体中的特异性表达,并挽救 Cnga3 小鼠模型中无光觉锥体的光反应。这些新型 rAAV 载体扩展了基因治疗致盲性人类视网膜营养不良症的临床适用性。

https://cdn.ncbi.nlm.nih.gov/pmc/blobs/f7c1/8033523/d9c8a82892bf/EMMM-13-e13392-g007.jpg

文献AI研究员

20分钟写一篇综述,助力文献阅读效率提升50倍。

立即体验

用中文搜PubMed

大模型驱动的PubMed中文搜索引擎

马上搜索

文档翻译

学术文献翻译模型,支持多种主流文档格式。

立即体验