Suppr超能文献

远古和近代的基因渗入塑造了传粉者适应和物种形成的进化历史,这在一个模型猴面花辐射(金光菊属 Erythranthe 组)中得到了体现。

Ancient and recent introgression shape the evolutionary history of pollinator adaptation and speciation in a model monkeyflower radiation (Mimulus section Erythranthe).

机构信息

Division of Biological Sciences, University of Montana, Missoula, Montana, United States of America.

Department of Ecology and Evolutionary Biology, University of Connecticut, Storrs, Connecticut, United States of America.

出版信息

PLoS Genet. 2021 Feb 22;17(2):e1009095. doi: 10.1371/journal.pgen.1009095. eCollection 2021 Feb.

Abstract

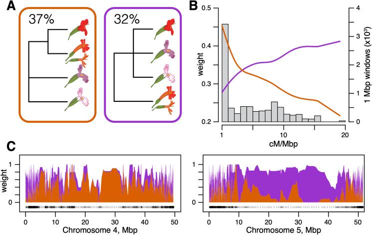
Inferences about past processes of adaptation and speciation require a gene-scale and genome-wide understanding of the evolutionary history of diverging taxa. In this study, we use genome-wide capture of nuclear gene sequences, plus skimming of organellar sequences, to investigate the phylogenomics of monkeyflowers in Mimulus section Erythranthe (27 accessions from seven species). Taxa within Erythranthe, particularly the parapatric and putatively sister species M. lewisii (bee-pollinated) and M. cardinalis (hummingbird-pollinated), have been a model system for investigating the ecological genetics of speciation and adaptation for over five decades. Across >8000 nuclear loci, multiple methods resolve a predominant species tree in which M. cardinalis groups with other hummingbird-pollinated taxa (37% of gene trees), rather than being sister to M. lewisii (32% of gene trees). We independently corroborate a single evolution of hummingbird pollination syndrome in Erythranthe by demonstrating functional redundancy in genetic complementation tests of floral traits in hybrids; together, these analyses overturn a textbook case of pollination-syndrome convergence. Strong asymmetries in allele sharing (Patterson's D-statistic and related tests) indicate that gene tree discordance reflects ancient and recent introgression rather than incomplete lineage sorting. Consistent with abundant introgression blurring the history of divergence, low-recombination and adaptation-associated regions support the new species tree, while high-recombination regions generate phylogenetic evidence for sister status for M. lewisii and M. cardinalis. Population-level sampling of core taxa also revealed two instances of chloroplast capture, with Sierran M. lewisii and Southern Californian M. parishii each carrying organelle genomes nested within respective sympatric M. cardinalis clades. A recent organellar transfer from M. cardinalis, an outcrosser where selfish cytonuclear dynamics are more likely, may account for the unexpected cytoplasmic male sterility effects of selfer M. parishii organelles in hybrids with M. lewisii. Overall, our phylogenomic results reveal extensive reticulation throughout the evolutionary history of a classic monkeyflower radiation, suggesting that natural selection (re-)assembles and maintains species-diagnostic traits and barriers in the face of gene flow. Our findings further underline the challenges, even in reproductively isolated species, in distinguishing re-use of adaptive alleles from true convergence and emphasize the value of a phylogenomic framework for reconstructing the evolutionary genetics of adaptation and speciation.

摘要

关于过去适应和物种形成过程的推论需要从基因尺度和全基因组水平上了解分歧类群的进化历史。在这项研究中,我们使用核基因序列的全基因组捕获,加上细胞器序列的略读,来研究 Mimulus 节 Erythranthe 中的猴子花的系统基因组学(来自七个物种的 27 个样本)。Erythranthe 内的分类群,特别是近缘且可能是姐妹种的 M. lewisii(蜜蜂授粉)和 M. cardinalis(蜂鸟授粉),作为研究物种形成和适应的生态遗传学已有超过五十年的模型系统。在 >8000 个核基因座中,多种方法解决了一个主要的物种树,其中 M. cardinalis 与其他蜂鸟授粉的分类群聚在一起(37%的基因树),而不是与 M. lewisii 聚在一起(32%的基因树)。我们通过杂种花性状的遗传互补性测试来独立证实 Erythranthe 中蜂鸟传粉综合征的单一进化,这些分析推翻了授粉综合征趋同的一个典型案例。等位基因共享的强烈不对称(Patterson 的 D 统计量和相关测试)表明,基因树的分歧反映了古老和近代的基因渗入,而不是不完全谱系分选。与大量基因渗入使分化历史变得模糊一致,低重组和与适应相关的区域支持新的物种树,而高重组区域则为 M. lewisii 和 M. cardinalis 的姐妹关系提供了系统发育证据。核心类群的种群水平采样还揭示了两个叶绿体捕获的实例,其中内华达山脉的 M. lewisii 和南加州的 M. parishii 各自携带的细胞器基因组嵌套在各自的共生 M. cardinalis 进化枝内。来自 M. cardinalis 的近期细胞器转移,在那里自私的细胞质核动态更有可能发生,可能解释了与 M. lewisii 杂交时自交的 M. parishii 细胞器的意外细胞质雄性不育效应。总体而言,我们的系统基因组学结果揭示了经典猴面花辐射进化历史中的广泛网状结构,表明在面对基因流时,自然选择(重新)组合并维持物种诊断特征和障碍。我们的研究结果进一步强调了即使在繁殖隔离的物种中,区分适应性等位基因的再利用与真正的趋同也具有挑战性,并强调了系统基因组学框架在重建适应和物种形成的进化遗传学方面的价值。

https://cdn.ncbi.nlm.nih.gov/pmc/blobs/155d/7951852/35dc115adeae/pgen.1009095.g001.jpg

文献AI研究员

20分钟写一篇综述,助力文献阅读效率提升50倍。

立即体验

用中文搜PubMed

大模型驱动的PubMed中文搜索引擎

马上搜索

文档翻译

学术文献翻译模型,支持多种主流文档格式。

立即体验