Suppr超能文献

CXXC 指状蛋白 1 在建立小鼠卵母细胞表观遗传景观中的作用。

Role of CxxC-finger protein 1 in establishing mouse oocyte epigenetic landscapes.

机构信息

Fertility Preservation Laboratory, Reproductive Medicine Center, Guangdong Second Provincial General Hospital, Guangzhou 510317, China.

Life Sciences Institute, Zhejiang University, Hangzhou 310058, China.

出版信息

Nucleic Acids Res. 2021 Mar 18;49(5):2569-2582. doi: 10.1093/nar/gkab107.

Abstract

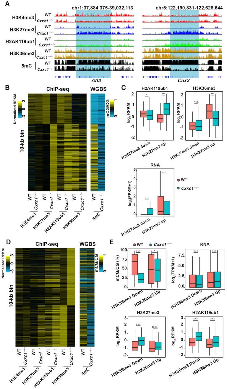
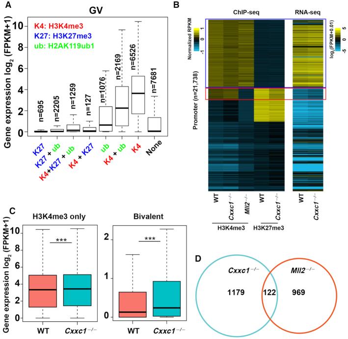
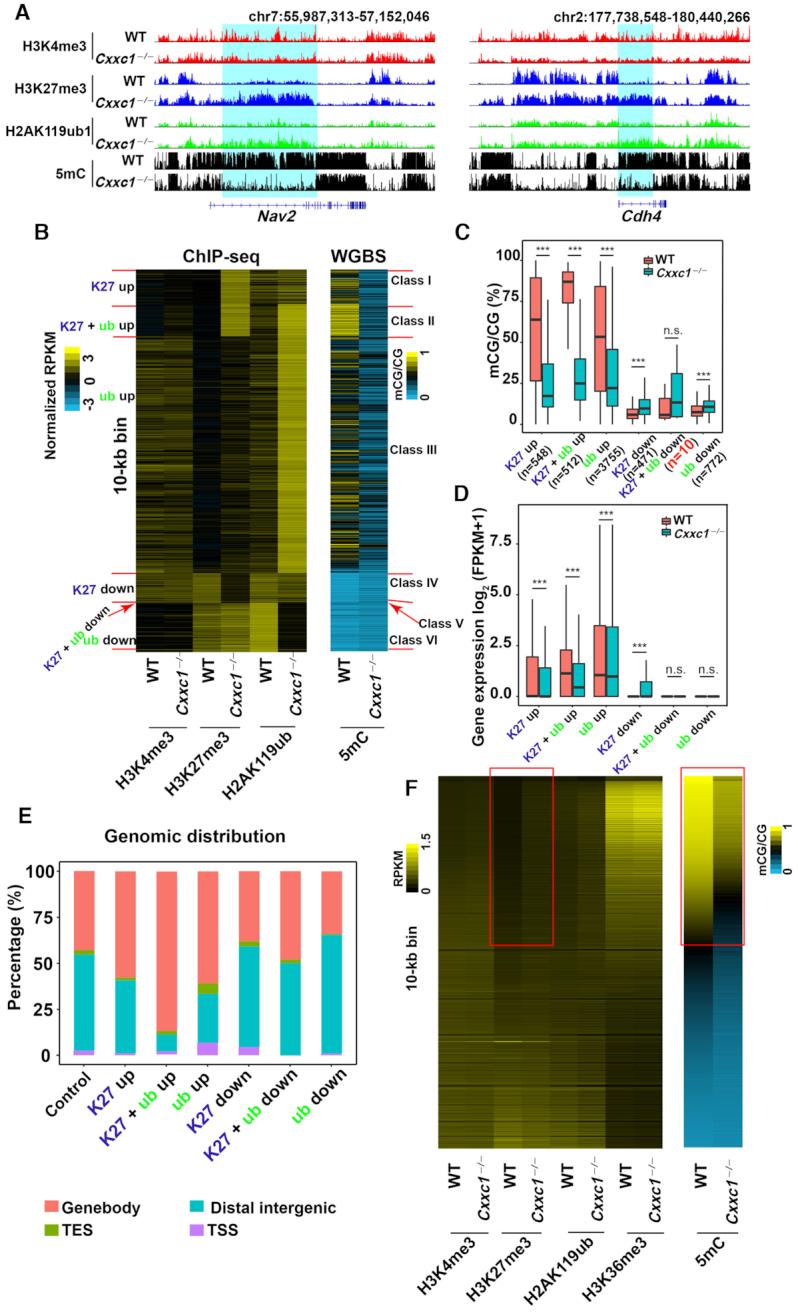
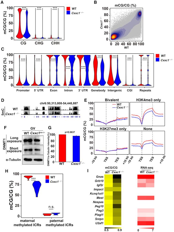
During oogenesis, oocytes gain competence and subsequently undergo meiotic maturation and prepare for embryonic development; trimethylated histone H3 on lysine-4 (H3K4me3) mediates a wide range of nuclear events during these processes. Oocyte-specific knockout of CxxC-finger protein 1 (CXXC1, also known as CFP1) impairs H3K4me3 accumulation and causes changes in chromatin configurations. This study investigated the changes in genomic H3K4me3 landscapes in oocytes with Cxxc1 knockout and the effects on other epigenetic factors such as the DNA methylation, H3K27me3, H2AK119ub1 and H3K36me3. H3K4me3 is overall decreased after knocking out Cxxc1, including both the promoter region and the gene body. CXXC1 and MLL2, which is another histone H3 methyltransferase, have nonoverlapping roles in mediating H3K4 trimethylation during oogenesis. Cxxc1 deletion caused a decrease in DNA methylation levels and affected H3K27me3 and H2AK119ub1 distributions, particularly at regions with high DNA methylation levels. The changes in epigenetic networks implicated by Cxxc1 deletion were correlated with the transcriptional changes in genes in the corresponding genomic regions. This study elucidates the epigenetic changes underlying the phenotypes and molecular defects in oocytes with deleted Cxxc1 and highlights the role of CXXC1 in orchestrating multiple factors that are involved in establishing the appropriate epigenetic states of maternal genome.

摘要

在卵子发生过程中,卵母细胞获得能力,随后经历减数分裂成熟并为胚胎发育做准备;三甲基化组蛋白 H3 赖氨酸 4 位(H3K4me3)介导这些过程中广泛的核事件。卵母细胞特异性敲除 CxxC 指状蛋白 1(CXXC1,也称为 CFP1)会损害 H3K4me3 的积累,并导致染色质构型发生变化。本研究调查了 Cxxc1 敲除卵母细胞中基因组 H3K4me3 景观的变化及其对其他表观遗传因子的影响,如 DNA 甲基化、H3K27me3、H2AK119ub1 和 H3K36me3。敲除 Cxxc1 后,H3K4me3 总体减少,包括启动子区域和基因体。CXXC1 和另一种组蛋白 H3 甲基转移酶 MLL2 在介导卵子发生过程中的 H3K4 三甲基化中具有非重叠的作用。Cxxc1 缺失导致 DNA 甲基化水平降低,并影响 H3K27me3 和 H2AK119ub1 的分布,特别是在 DNA 甲基化水平较高的区域。Cxxc1 缺失引起的表观遗传网络变化与相应基因组区域中基因的转录变化相关。本研究阐明了 Cxxc1 缺失卵母细胞表型和分子缺陷的表观遗传变化,并强调了 CXXC1 在协调参与建立母体基因组适当表观遗传状态的多种因素中的作用。

https://cdn.ncbi.nlm.nih.gov/pmc/blobs/fea8/7969028/3089e3f9a7df/gkab107fig1.jpg

文献AI研究员

20分钟写一篇综述,助力文献阅读效率提升50倍。

立即体验

用中文搜PubMed

大模型驱动的PubMed中文搜索引擎

马上搜索

文档翻译

学术文献翻译模型,支持多种主流文档格式。

立即体验