Suppr超能文献

KDM5A 通过上调 miR-433 抑制转录抑制 FXYD3-PI3K/AKT 轴抑制肝癌血管生成。

KDM5A silencing transcriptionally suppresses the FXYD3-PI3K/AKT axis to inhibit angiogenesis in hepatocellular cancer via miR-433 up-regulation.

机构信息

Central Laboratory for Medical Research, Shanghai Tenth People's Hospital, Tongji University School of Medicine, Shanghai, China.

Department of Radiology, The Forth Affiliated Hospital of Anhui Medical University, Hefei, China.

出版信息

J Cell Mol Med. 2021 Apr;25(8):4040-4052. doi: 10.1111/jcmm.16371. Epub 2021 Feb 23.

Abstract

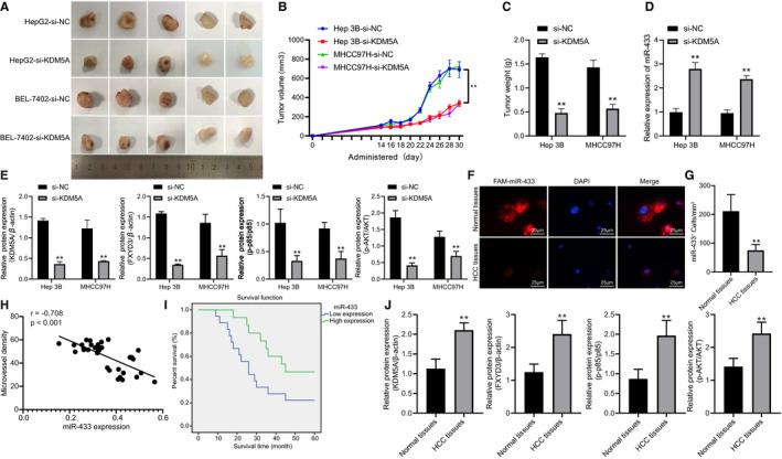
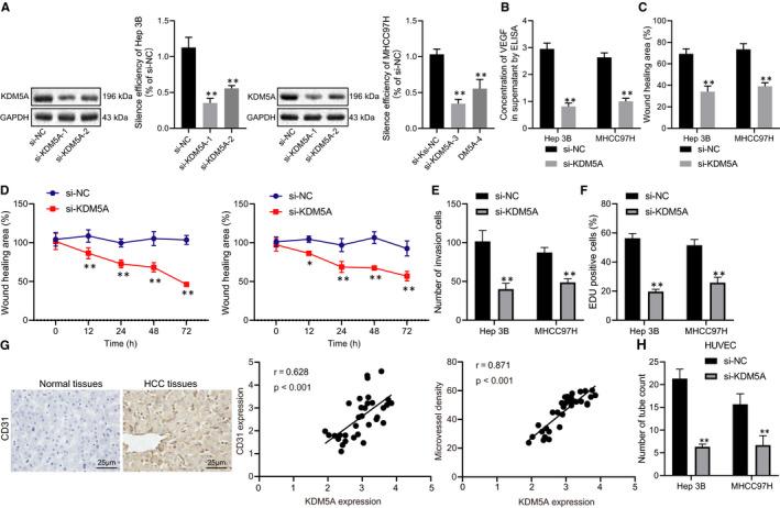
Hepatocellular cancer (HCC) has been reported to belong to one of the highly vascularized solid tumours accompanied with angiogenesis of human umbilical vein endothelial cells (HUVECs). KDM5A, an attractive drug target, plays a critical role in diverse physiological processes. Thus, this study aims to investigate its role in angiogenesis and underlying mechanisms in HCC. ChIP-qPCR was utilized to validate enrichment of H3K4me3 and KDM5A on the promotor region of miR-433, while dual luciferase assay was carried out to confirm the targeting relationship between miR-433 and FXYD3. Scratch assay, transwell assay, Edu assay, pseudo-tube formation assay and mice with xenografted tumours were conducted to investigate the physiological function of KDM5A-miR-433-FXYD3-PI3K-AKT axis in the progression of HCC after loss- and gain-function assays. KDM5A p-p85 and p-AKT were highly expressed but miR-433 was down-regulated in HCC tissues and cell lines. Depletion of KDM5A led to reduced migrative, invasive and proliferative capacities in HCC cells, including growth and a lowered HUVEC angiogenic capacity in vitro. Furthermore, KDM5A suppressed the expression of miR-433 by demethylating H3K4me3 on its promoterregion. miR-433 negatively targeted FXYD3. Depleting miR-433 or re-expressing FXYD3 restores the reduced migrative, invasive and proliferative capacities, and lowers the HUVEC angiogenic capacity caused by silencing KDM5A. Therefore, KDM5A silencing significantly suppresses HCC tumorigenesis in vivo, accompanied with down-regulated miR-433 and up-regulated FXYD3-PI3K-AKT axis in tumour tissues. Lastly, KDM5A activates the FXYD3-PI3K-AKT axis to enhance angiogenesis in HCC by suppressing miR-433.

摘要

肝细胞癌 (HCC) 已被报道属于高度血管化的实体肿瘤之一,伴随着人脐静脉内皮细胞 (HUVEC) 的血管生成。KDM5A 是一个有吸引力的药物靶点,在多种生理过程中发挥着关键作用。因此,本研究旨在探讨其在 HCC 中的血管生成作用及其潜在机制。ChIP-qPCR 用于验证 H3K4me3 和 KDM5A 在 miR-433 启动子区域的富集,而双荧光素酶报告基因实验用于证实 miR-433 与 FXYD3 之间的靶向关系。划痕实验、Transwell 实验、Edu 实验、伪管形成实验和荷瘤小鼠实验用于研究 KDM5A-miR-433-FXYD3-PI3K-AKT 轴在 HCC 进展中的生理功能,通过失活和获得功能实验进行研究。KDM5A p-p85 和 p-AKT 在 HCC 组织和细胞系中高表达,但 miR-433 下调。KDM5A 耗竭导致 HCC 细胞迁移、侵袭和增殖能力降低,包括体外生长和 HUVEC 血管生成能力降低。此外,KDM5A 通过去甲基化其启动子区域的 H3K4me3 来抑制 miR-433 的表达。miR-433 负向靶向 FXYD3。沉默 KDM5A 导致的迁移、侵袭和增殖能力降低,以及 HUVEC 血管生成能力降低,可以通过沉默 miR-433 或重新表达 FXYD3 来恢复。因此,KDM5A 沉默显著抑制体内 HCC 肿瘤发生,伴随着肿瘤组织中 miR-433 下调和 FXYD3-PI3K-AKT 轴上调。最后,KDM5A 通过抑制 miR-433 激活 FXYD3-PI3K-AKT 轴增强 HCC 中的血管生成。

https://cdn.ncbi.nlm.nih.gov/pmc/blobs/9aa9/8051710/3b01f661a995/JCMM-25-4040-g003.jpg

文献AI研究员

20分钟写一篇综述,助力文献阅读效率提升50倍。

立即体验

用中文搜PubMed

大模型驱动的PubMed中文搜索引擎

马上搜索

文档翻译

学术文献翻译模型,支持多种主流文档格式。

立即体验