Suppr超能文献

CRTC1/MAML2 指导 PGC-1α-IGF-1 回路,使其易受 PPARγ 抑制的影响。

CRTC1/MAML2 directs a PGC-1α-IGF-1 circuit that confers vulnerability to PPARγ inhibition.

机构信息

Graduate Curriculum in Genetics and Molecular Biology, Biological and Biomedical Sciences Program, UNC School of Medicine, University of North Carolina at Chapel Hill, Chapel Hill, NC, USA.

Graduate Curriculum in Cell Biology and Physiology, Biological and Biomedical Sciences Program, UNC School of Medicine, University of North Carolina at Chapel Hill, Chapel Hill, NC, USA.

出版信息

Cell Rep. 2021 Feb 23;34(8):108768. doi: 10.1016/j.celrep.2021.108768.

Abstract

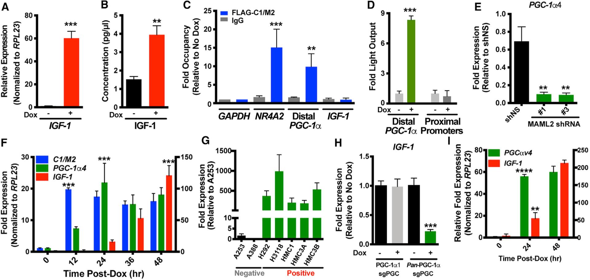
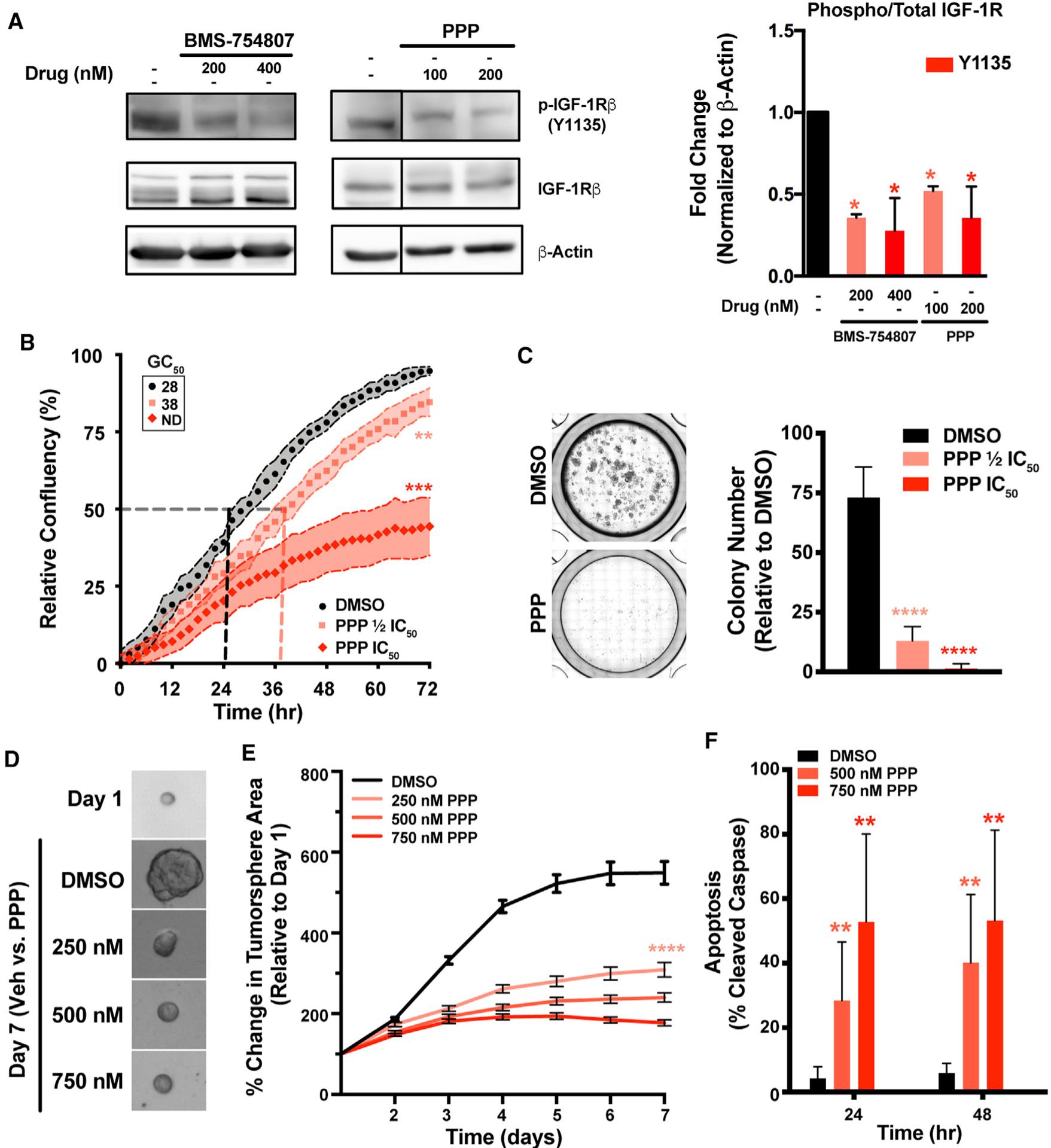
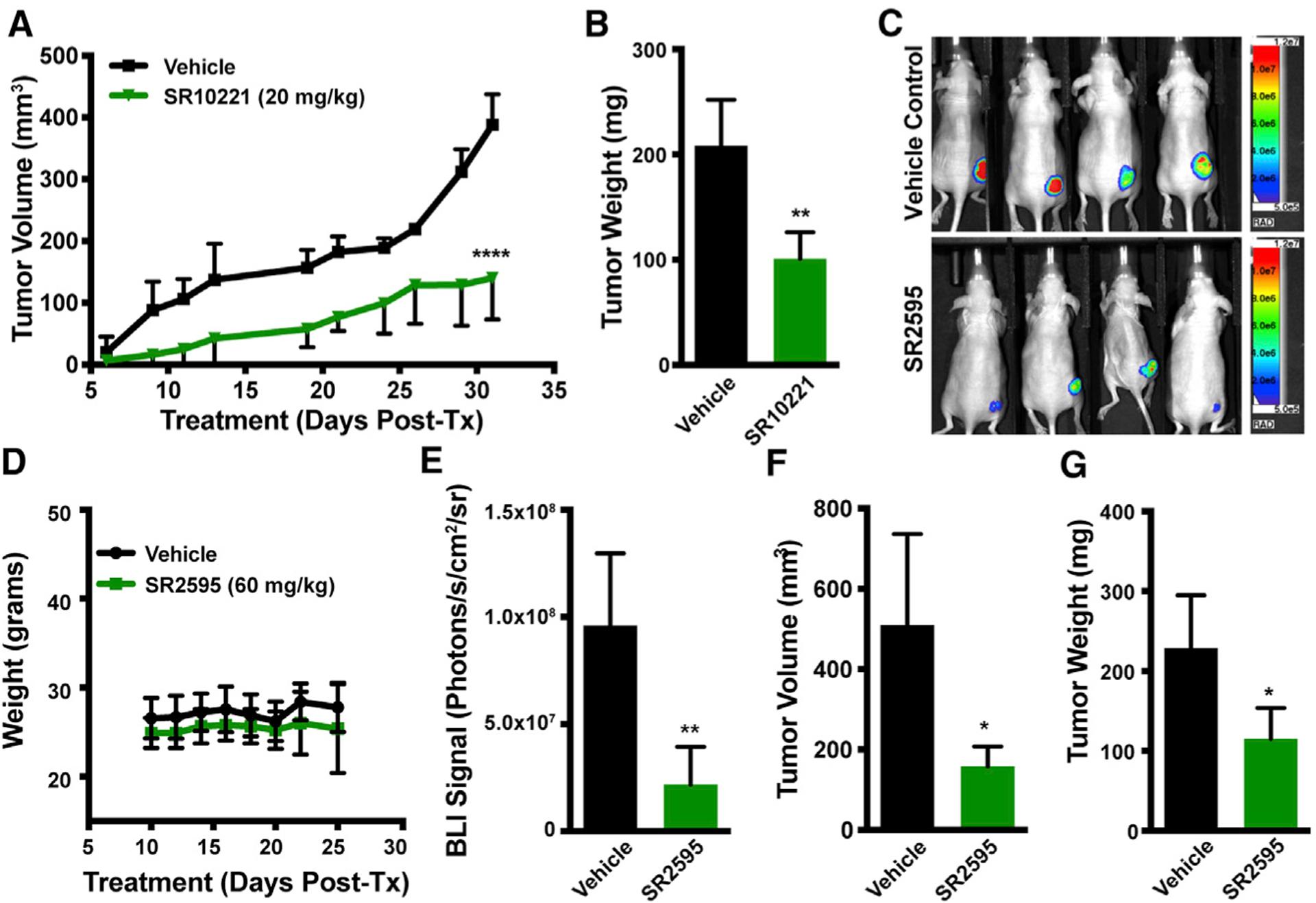
Mucoepidermoid carcinoma (MEC) is a life-threatening salivary gland cancer that is driven primarily by a transcriptional coactivator fusion composed of cyclic AMP-regulated transcriptional coactivator 1 (CRTC1) and mastermind-like 2 (MAML2). The mechanisms by which the chimeric CRTC1/MAML2 (C1/M2) oncoprotein rewires gene expression programs that promote tumorigenesis remain poorly understood. Here, we show that C1/M2 induces transcriptional activation of the non-canonical peroxisome proliferator-activated receptor gamma coactivator-1 alpha (PGC-1α) splice variant PGC-1α4, which regulates peroxisome proliferator-activated receptor gamma (PPARγ)-mediated insulin-like growth factor 1 (IGF-1) expression. This mitogenic transcriptional circuitry is consistent across cell lines and primary tumors. C1/M2-positive tumors exhibit IGF-1 pathway activation, and small-molecule drug screens reveal that tumor cells harboring the fusion gene are selectively sensitive to IGF-1 receptor (IGF-1R) inhibition. Furthermore, this dependence on autocrine regulation of IGF-1 transcription renders MEC cells susceptible to PPARγ inhibition with inverse agonists. These results yield insights into the aberrant coregulatory functions of C1/M2 and identify a specific vulnerability that can be exploited for precision therapy.

摘要

黏液表皮样癌(MEC)是一种危及生命的唾液腺癌,主要由环 AMP 调节转录共激活因子 1(CRTC1)和类脑母样 2(MAML2)组成的转录共激活因子融合驱动。嵌合 CRTC1/MAML2(C1/M2)癌蛋白重排基因表达程序以促进肿瘤发生的机制仍知之甚少。在这里,我们表明 C1/M2 诱导非典型过氧化物酶体增殖物激活受体γ共激活因子 1α(PGC-1α)剪接变体 PGC-1α4 的转录激活,该变体调节过氧化物酶体增殖物激活受体 γ(PPARγ)介导的胰岛素样生长因子 1(IGF-1)表达。这种有丝分裂转录电路在细胞系和原发性肿瘤中都是一致的。C1/M2 阳性肿瘤表现出 IGF-1 途径的激活,小分子药物筛选显示,携带融合基因的肿瘤细胞对 IGF-1 受体(IGF-1R)抑制具有选择性敏感性。此外,这种对 IGF-1 转录的自分泌调节的依赖性使 MEC 细胞容易受到 PPARγ 抑制剂的影响。这些结果深入了解了 C1/M2 的异常核心调节功能,并确定了一种可以用于精确治疗的特定脆弱性。

https://cdn.ncbi.nlm.nih.gov/pmc/blobs/3ac7/7955229/d5f63f3ee391/nihms-1677107-f0002.jpg

文献AI研究员

20分钟写一篇综述,助力文献阅读效率提升50倍。

立即体验

用中文搜PubMed

大模型驱动的PubMed中文搜索引擎

马上搜索

文档翻译

学术文献翻译模型,支持多种主流文档格式。

立即体验