Suppr超能文献

神经调节素信号介导亚麻醉剂量氯胺酮的急性和持续抗抑郁作用。

Neuregulin signaling mediates the acute and sustained antidepressant effects of subanesthetic ketamine.

机构信息

Department of Anatomy and Neurobiology, School of Medicine, University of California, Irvine, CA, 92697-1275, USA.

Department of Mathematics, University of California, Irvine, CA, 92697-3875, USA.

出版信息

Transl Psychiatry. 2021 Feb 24;11(1):144. doi: 10.1038/s41398-021-01255-4.

Abstract

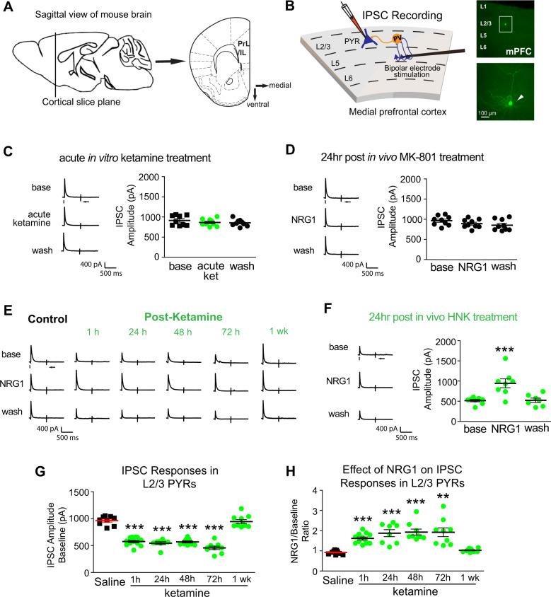
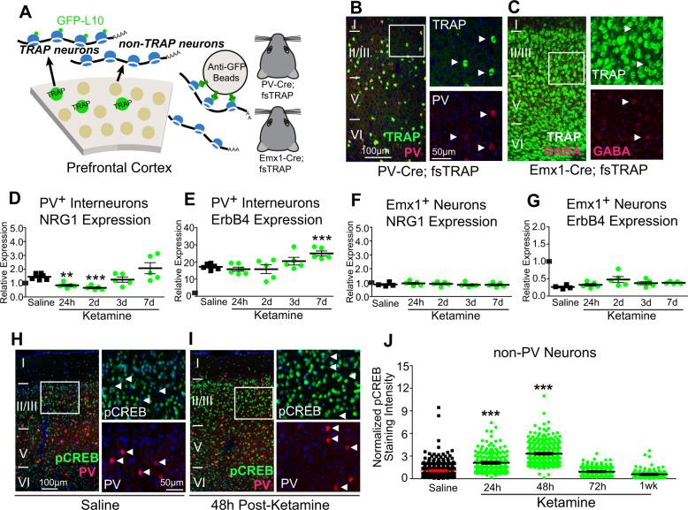
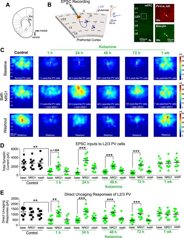
Subanesthetic ketamine evokes rapid antidepressant effects in human patients that persist long past ketamine's chemical half-life of ~2 h. Ketamine's sustained antidepressant action may be due to modulation of cortical plasticity. We find that ketamine ameliorates depression-like behavior in the forced swim test in adult mice, and this depends on parvalbumin-expressing (PV) neuron-directed neuregulin-1 (NRG1)/ErbB4 signaling. Ketamine rapidly downregulates NRG1 expression in PV inhibitory neurons in mouse medial prefrontal cortex (mPFC) following a single low-dose ketamine treatment. This NRG1 downregulation in PV neurons co-tracks with the decreases in synaptic inhibition to mPFC excitatory neurons for up to a week. This results from reduced synaptic excitation to PV neurons, and is blocked by exogenous NRG1 as well as by PV targeted ErbB4 receptor knockout. Thus, we conceptualize that ketamine's effects are mediated through rapid and sustained cortical disinhibition via PV-specific NRG1 signaling. Our findings reveal a novel neural plasticity-based mechanism for ketamine's acute and long-lasting antidepressant effects.

摘要

亚麻醉剂量的氯胺酮可在人类患者中迅速引发抗抑郁作用,且这种作用持续时间远远长于氯胺酮约 2 小时的化学半衰期。氯胺酮的持续抗抑郁作用可能与皮质可塑性的调节有关。我们发现氯胺酮可改善成年小鼠强迫游泳试验中的抑郁样行为,而这种作用依赖于表达钙结合蛋白(PV)的神经元靶向神经调节蛋白 1(NRG1)/表皮生长因子受体 4(ErbB4)信号。单次低剂量氯胺酮治疗后,可迅速下调小鼠内侧前额叶皮质(mPFC)中 PV 抑制性神经元中的 NRG1 表达。这种 PV 神经元中 NRG1 的下调与 mPFC 兴奋性神经元的突触抑制作用持续长达一周的时间同步。这是由于对 PV 神经元的突触兴奋减少所致,且可被外源性 NRG1 以及靶向 PV 的 ErbB4 受体敲除所阻断。因此,我们的研究表明,氯胺酮的作用是通过快速和持续的皮质去抑制作用介导的,其作用机制与 PV 特异性 NRG1 信号有关。我们的研究结果揭示了氯胺酮发挥急性和长期抗抑郁作用的一种新的基于神经可塑性的机制。

https://cdn.ncbi.nlm.nih.gov/pmc/blobs/4ea9/7904825/09498e073cd1/41398_2021_1255_Fig1_HTML.jpg

文献AI研究员

20分钟写一篇综述,助力文献阅读效率提升50倍。

立即体验

用中文搜PubMed

大模型驱动的PubMed中文搜索引擎

马上搜索

文档翻译

学术文献翻译模型,支持多种主流文档格式。

立即体验