Suppr超能文献

铁蛋白依赖性铁稳态可防止氧化应激诱导的髓核细胞铁死亡,并改善椎间盘退变。

Ferroportin-Dependent Iron Homeostasis Protects against Oxidative Stress-Induced Nucleus Pulposus Cell Ferroptosis and Ameliorates Intervertebral Disc Degeneration .

机构信息

Department of Orthopaedics, Union Hospital, Tongji Medical College, Huazhong University of Science and Technology, Wuhan 430022, China.

Department of Health Management Center, Union Hospital, Tongji Medical College, Huazhong University of Science and Technology, Wuhan 430022, China.

出版信息

Oxid Med Cell Longev. 2021 Feb 10;2021:6670497. doi: 10.1155/2021/6670497. eCollection 2021.

Abstract

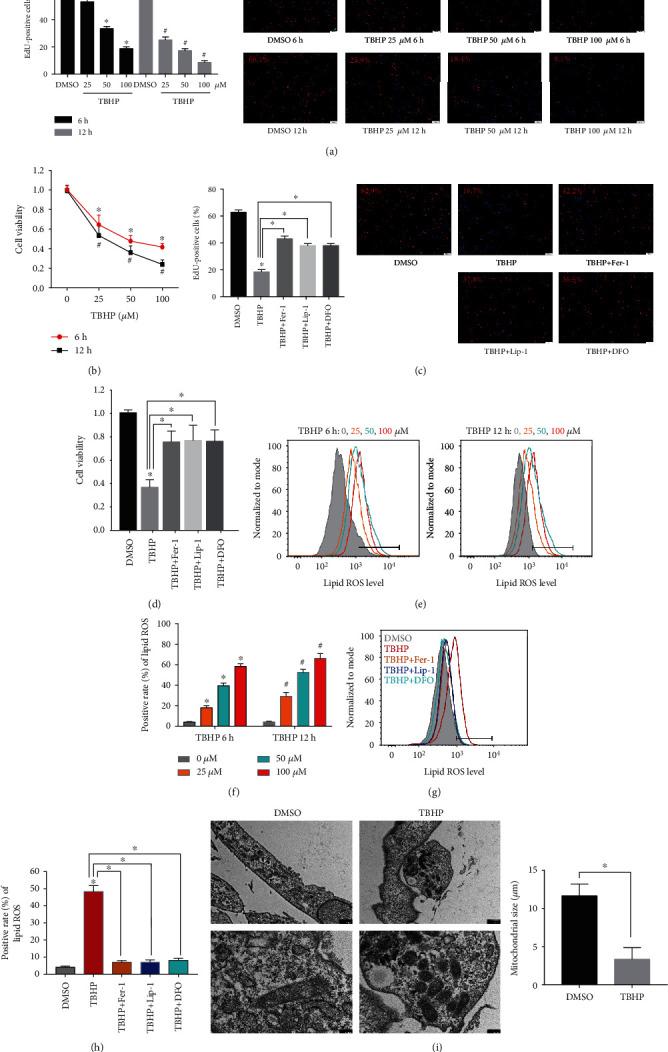
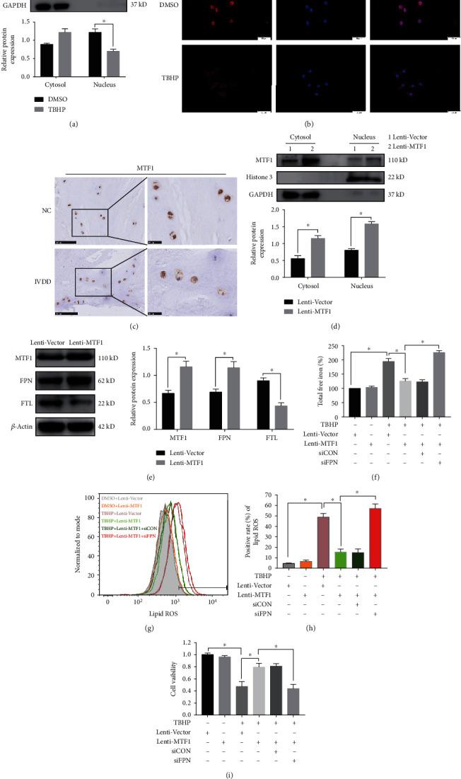
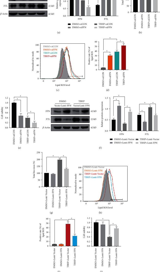
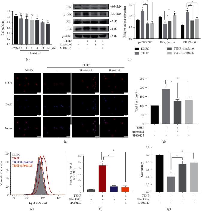
Ferroptosis is a specialized form of regulated cell death that is charactered by iron-dependent lethal lipid peroxidation, a process associated with multiple diseases. However, its role in the pathogenesis of intervertebral disc degeneration (IVDD) is rarely investigated. This study is aimed at investigating the role of ferroptosis in oxidative stress- (OS-) induced nucleus pulposus cell (NPC) decline and the pathogenesis of IVDD and determine the underlying regulatory mechanisms. We used tert-butyl hydroperoxide (TBHP) to simulate OS conditions around human NPCs. Flow cytometry and transmission electron microscopy were used to identify ferroptosis, while iron assay kit, Perl's staining, and western blotting were performed to assay the intracellular iron levels. A ferroportin- (FPN-) lentivirus and FPN-siRNA were constructed and used to explore the relationship between FPN, intracellular iron homeostasis, and ferroptosis. Furthermore, hinokitiol, a bioactive compound known to specifically resist OS and restore FPN function, was evaluated for its therapeutic role in IVDD both and . The results indicated that intercellular iron overload plays an essential role in TBHP-induced ferroptosis of human NPCs. Mechanistically, FPN dysregulation is responsible for intercellular iron overload under OS. The increase in nuclear translocation of metal-regulatory transcription factor 1 (MTF1) restored the function of FPN, abolished the intercellular iron overload, and protected cells against ferroptosis. Additionally, hinokitiol enhanced the nuclear translocation of MTF1 by suppressing the JNK pathway and ameliorated the progression of IVDD . Taken together, our results demonstrate that ferroptosis and FPN dysfunction are involved in the NPC depletion and the pathogenesis of IVDD under OS. To the best of our knowledge, this is the first study to demonstrate the protective role of FPN in ferroptosis of NPCs, suggesting its potential used as a novel therapeutic target against IVDD.

摘要

铁死亡是一种受调控的细胞死亡形式,其特征是铁依赖性致命脂质过氧化,这一过程与多种疾病有关。然而,其在椎间盘退变(IVDD)发病机制中的作用很少被研究。本研究旨在探讨铁死亡在氧化应激(OS)诱导的核髓核细胞(NPC)减少和 IVDD 发病机制中的作用,并确定潜在的调节机制。我们使用叔丁基过氧化氢(TBHP)模拟人 NPC 周围的 OS 条件。使用流式细胞术和透射电子显微镜鉴定铁死亡,而铁测定试剂盒、Perl 染色和蛋白质印迹用于测定细胞内铁水平。构建了铁蛋白(FPN)慢病毒和 FPN-siRNA,以探索 FPN、细胞内铁稳态和铁死亡之间的关系。此外,已知可特异性抵抗 OS 并恢复 FPN 功能的生物活性化合物桧木醇用于评估其在 IVDD 中的治疗作用。结果表明,细胞间铁过载在 TBHP 诱导的人 NPC 铁死亡中起重要作用。机制上,FPN 失调是 OS 下细胞间铁过载的原因。金属调节转录因子 1(MTF1)核易位的增加恢复了 FPN 的功能,消除了细胞间铁过载,保护细胞免受铁死亡。此外,桧木醇通过抑制 JNK 通路增强了 MTF1 的核易位,改善了 IVDD 的进展。总之,我们的研究结果表明,铁死亡和 FPN 功能障碍参与了 OS 下 NPC 耗竭和 IVDD 的发病机制。据我们所知,这是第一项证明 FPN 在 NPC 铁死亡中具有保护作用的研究,表明其可能作为治疗 IVDD 的新靶点。

https://cdn.ncbi.nlm.nih.gov/pmc/blobs/e1fa/7889334/137715287446/OMCL2021-6670497.001.jpg

文献AI研究员

20分钟写一篇综述,助力文献阅读效率提升50倍。

立即体验

用中文搜PubMed

大模型驱动的PubMed中文搜索引擎

马上搜索

文档翻译

学术文献翻译模型,支持多种主流文档格式。

立即体验