Suppr超能文献

青蒿素通过抑制MPP处理的SH-SY5Y细胞中的自噬来减轻氧化应激和细胞凋亡。

Artemisinin attenuated oxidative stress and apoptosis by inhibiting autophagy in MPP-treated SH-SY5Y cells.

作者信息

Yan Junqiang, Ma Hongxia, Lai Xiaoyi, Wu Jiannan, Liu Anran, Huang Jiarui, Sun Wenjie, Shen Mengmeng, Zhang Yude

机构信息

Molecular Biology Laboratory, The First Affiliated Hospital, College of Clinical Medicine of Henan University of Science and Technology, Jinghua Road 24, Luoyang, Henan, 471003, People's Republic of China.

Department of Neurology, The First Affiliated Hospital, College of Clinical Medicine of Henan University of Science and Technology, Luoyang, 471003, People's Republic of China.

出版信息

J Biol Res (Thessalon). 2021 Feb 25;28(1):6. doi: 10.1186/s40709-021-00137-6.

Abstract

BACKGROUND

Parkinson's disease (PD) is the second most common neurodegenerative disease after Alzheimer's disease. The oxidative stress is an important component of the pathogenesis of PD. Artemisinin (ART) has antioxidant and neuroprotective effects. The purpose of this study is to explore the neuroprotective effect of ART on 1-methyl-4-phenyliodine iodide (MPP )-treated SH-SY5Y cells and underlying mechanism.

METHODS

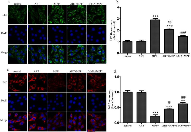
We used MPP-treated SH-SY5Y cells to study the neuroprotective effect of ART. Cell viability was measured by MTT assay after incubating the cells with MPP and/or ART for 24 h. DCFH-DA was used to detect the level of intracellular reactive oxygen species (ROS), and WST-8 was used to detect the level of superoxide dismutase (SOD). The level of intracellular reduced glutathione (GSH) was detected with 5,5΄-dithiobis-(2-nitrobenzoic acid), and the level of malondialdehyde (MDA) was assessed based on the reaction of MDA and thiobarbituric acid. A mitochondrial membrane potential detection kit (JC-1) was used to detect changes in the mitochondrial membrane potential (MMP), and an Annexin V-FITC cell apoptosis kit was used to detect cell apoptosis. The expression levels of caspase-3, cleaved caspase-3 and the autophagy-related proteins LC3, beclin-1, and p62 were detected by Western blotting. In addition, to verify the change in autophagy, we used immunofluorescence to detect the expression of LC3 and p62.

RESULTS

No significant cytotoxicity was observed at ART concentrations up to 40 μM. ART could significantly increase the viability of SH-SY5Y cells treated with MPP and reduce oxidative stress damage and apoptosis. In addition, the Western blotting and immunofluorescence results showed that MPP treatment could increase the protein expression of beclin1 and LC3II/LC3I and decrease the protein expression of p62, indicating that MPP treatment could induce autophagy. Simultaneous treatment with ART and MPP could decrease the protein expression of beclin1 and LC3II/LC3I and increase the protein expression of p62, indicating that ART could decrease the level of autophagy induced by MPP.

CONCLUSION

Our results indicate that ART has a protective effect on MPP-treated SH-SY5Y cells by the antioxidant, antiapoptotic activities and inhibition of autophagy. Our findings may provide new hope for the prevention and treatment of PD.

摘要

背景

帕金森病(PD)是仅次于阿尔茨海默病的第二常见神经退行性疾病。氧化应激是PD发病机制的重要组成部分。青蒿素(ART)具有抗氧化和神经保护作用。本研究旨在探讨ART对1-甲基-4-苯基吡啶离子(MPP⁺)处理的SH-SY5Y细胞的神经保护作用及其潜在机制。

方法

我们使用MPP⁺处理的SH-SY5Y细胞来研究ART的神经保护作用。将细胞与MPP⁺和/或ART孵育24小时后,通过MTT法测定细胞活力。使用DCFH-DA检测细胞内活性氧(ROS)水平,使用WST-8检测超氧化物歧化酶(SOD)水平。用5,5΄-二硫代双(2-硝基苯甲酸)检测细胞内还原型谷胱甘肽(GSH)水平,基于丙二醛(MDA)与硫代巴比妥酸的反应评估MDA水平。使用线粒体膜电位检测试剂盒(JC-1)检测线粒体膜电位(MMP)的变化,使用Annexin V-FITC细胞凋亡试剂盒检测细胞凋亡。通过蛋白质印迹法检测caspase-3、裂解的caspase-3以及自噬相关蛋白LC3、beclin-1和p62的表达水平。此外,为了验证自噬的变化,我们使用免疫荧光检测LC3和p62的表达。

结果

在ART浓度高达40μM时未观察到明显的细胞毒性。ART可显著提高MPP⁺处理的SH-SY5Y细胞的活力,减轻氧化应激损伤和细胞凋亡。此外,蛋白质印迹和免疫荧光结果表明,MPP⁺处理可增加beclin1和LC3II/LC3I的蛋白表达,降低p62的蛋白表达,表明MPP⁺处理可诱导自噬。ART与MPP⁺同时处理可降低beclin1和LC3II/LC3I的蛋白表达,增加p62的蛋白表达,表明ART可降低MPP⁺诱导的自噬水平。

结论

我们的结果表明,ART通过抗氧化、抗凋亡活性和抑制自噬对MPP⁺处理的SH-SY5Y细胞具有保护作用。我们的发现可能为PD的预防和治疗提供新的希望。

https://cdn.ncbi.nlm.nih.gov/pmc/blobs/c020/7908802/db05bbc04bce/40709_2021_137_Fig1_HTML.jpg

文献AI研究员

20分钟写一篇综述,助力文献阅读效率提升50倍。

立即体验

用中文搜PubMed

大模型驱动的PubMed中文搜索引擎

马上搜索

文档翻译

学术文献翻译模型,支持多种主流文档格式。

立即体验