Suppr超能文献

早期帕金森病淡漠症状的演变:一项为期4年的前瞻性队列研究。

Evolution of Apathy in Early Parkinson's Disease: A 4-Years Prospective Cohort Study.

作者信息

Ou Ruwei, Lin Junyu, Liu Kuncheng, Jiang Zheng, Wei Qianqian, Hou Yanbing, Zhang Lingyu, Cao Bei, Zhao Bi, Song Wei, Shang Huifang

机构信息

Department of Neurology, Laboratory of Neurodegenerative Disorders, National Clinical Research Center for Geriatrics, West China Hospital, Sichuan University, Chengdu, China.

出版信息

Front Aging Neurosci. 2021 Jan 28;12:620762. doi: 10.3389/fnagi.2020.620762. eCollection 2020.

Abstract

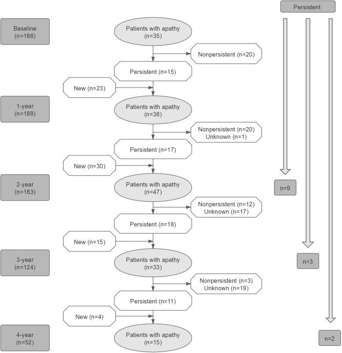
We investigated the prevalence, evolution, associated factors, and risk factors of apathy in a cohort of patients with early-stage Parkinson's disease (PD), who underwent a 4-years prospective follow-up. This study included 188 patients with PD (baseline disease duration <3 years) who underwent an annual evaluation using the Lille Apathy Rating Scale (LARS). Based on the cut-off value of -21 observed on the LARS, patients were categorized as PD with and without apathy. The generalized estimating equations (GEE) model was utilized to determine the factors associated with apathy, and the Cox proportional-hazards regression model was used to determine the predictors of apathy. Apathy increased from a baseline rate of 18.6-28.8% after 4 years; notably, this rate was not persistent across patients' visits. The LARS score was independently associated with the male sex (B 8.131, = 0.009), low Frontal Assessment Battery (FAB) scores (B 0.567, = 0.011), low attention scores on the Montreal Cognitive Assessment (MOCA) test (B 0.217, = 0.026), high Hamilton Depression Rating Scale (HDRS) scores (B 1.362, < 0.001), high Unified Parkinson's Disease Rating Scale (UPDRS) part III scores (B 1.147, < 0.001), and prolonged follow-up time (B 1.785, = 0.048). A high HDRS score was the only predictor of apathy in PD [hazard ratio (HR) 1.043, = 0.026]. The risk of apathy is higher in men with progressive PD accompanied by disease-specific motor and non-motor symptoms. Depression during early-stage PD is a primary risk factor for apathy in PD.

摘要

我们对一组早期帕金森病(PD)患者进行了为期4年的前瞻性随访,调查了淡漠的患病率、演变过程、相关因素和风险因素。本研究纳入了188例PD患者(基线病程<3年),他们每年使用里尔淡漠评定量表(LARS)进行评估。根据LARS上观察到的-21的临界值,将患者分为有淡漠和无淡漠的PD患者。采用广义估计方程(GEE)模型确定与淡漠相关的因素,并使用Cox比例风险回归模型确定淡漠的预测因素。淡漠从基线时的18.6%增加到4年后的28.8%;值得注意的是,这一比例在患者的各次访视中并非持续不变。LARS评分与男性性别(B 8.131,P = 0.009)、额叶评估量表(FAB)低分(B 0.567,P = 0.011)、蒙特利尔认知评估(MOCA)测试中的低注意力评分(B 0.217,P = 0.026)、汉密尔顿抑郁评定量表(HDRS)高分(B 1.362,P < 0.001)、统一帕金森病评定量表(UPDRS)第三部分高分(B 1.147,P < 0.001)以及较长的随访时间(B 1.785,P = 0.048)独立相关。HDRS高分是PD中淡漠的唯一预测因素[风险比(HR)1.043,P = 0.026]。伴有疾病特异性运动和非运动症状的进行性PD男性发生淡漠的风险更高。早期PD期间的抑郁是PD中淡漠的主要风险因素。

https://cdn.ncbi.nlm.nih.gov/pmc/blobs/ac9b/7901914/44416f3ce68e/fnagi-12-620762-g0001.jpg

文献AI研究员

20分钟写一篇综述,助力文献阅读效率提升50倍。

立即体验

用中文搜PubMed

大模型驱动的PubMed中文搜索引擎

马上搜索

文档翻译

学术文献翻译模型,支持多种主流文档格式。

立即体验