Suppr超能文献

姜黄素调节巨噬细胞与骨髓间充质干细胞之间的相互作用以改善成骨作用。

Curcumin Modulates the Crosstalk Between Macrophages and Bone Mesenchymal Stem Cells to Ameliorate Osteogenesis.

作者信息

Chen Songfeng, Liang Hang, Ji Yanhui, Kou Hongwei, Zhang Chi, Shang Guowei, Shang Chunfeng, Song Zongmian, Yang Lin, Liu Lei, Wang Yongkui, Liu Hongjian

机构信息

Department of Orthopaedics, The First Affiliated Hospital of Zhengzhou University, Zhengzhou, China.

Department of Orthopaedics, Union Hospital, Tongji Medical College, Huazhong University of Science and Technology, Wuhan, China.

出版信息

Front Cell Dev Biol. 2021 Feb 9;9:634650. doi: 10.3389/fcell.2021.634650. eCollection 2021.

Abstract

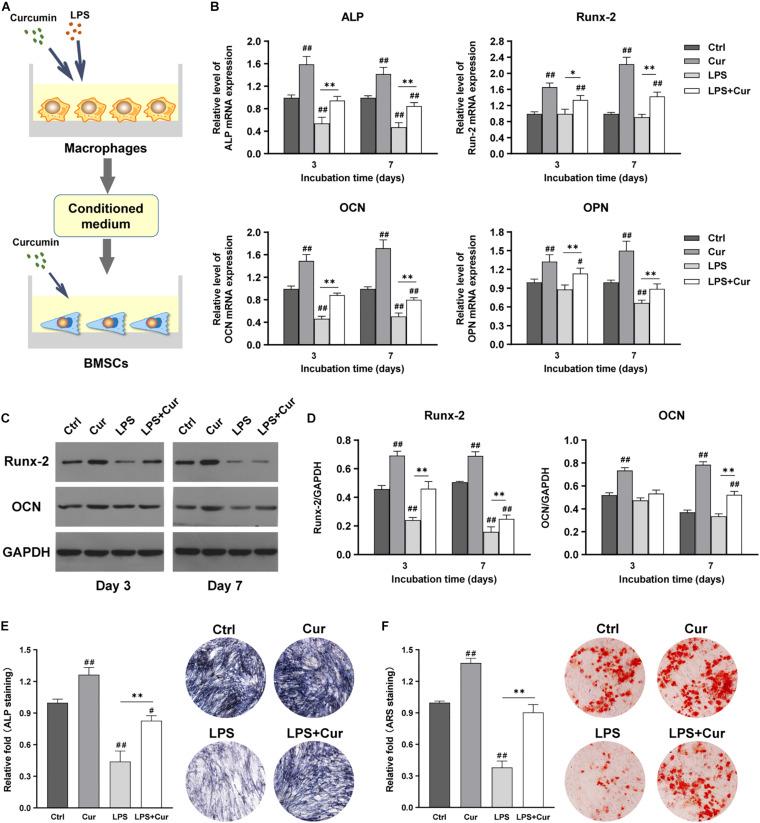
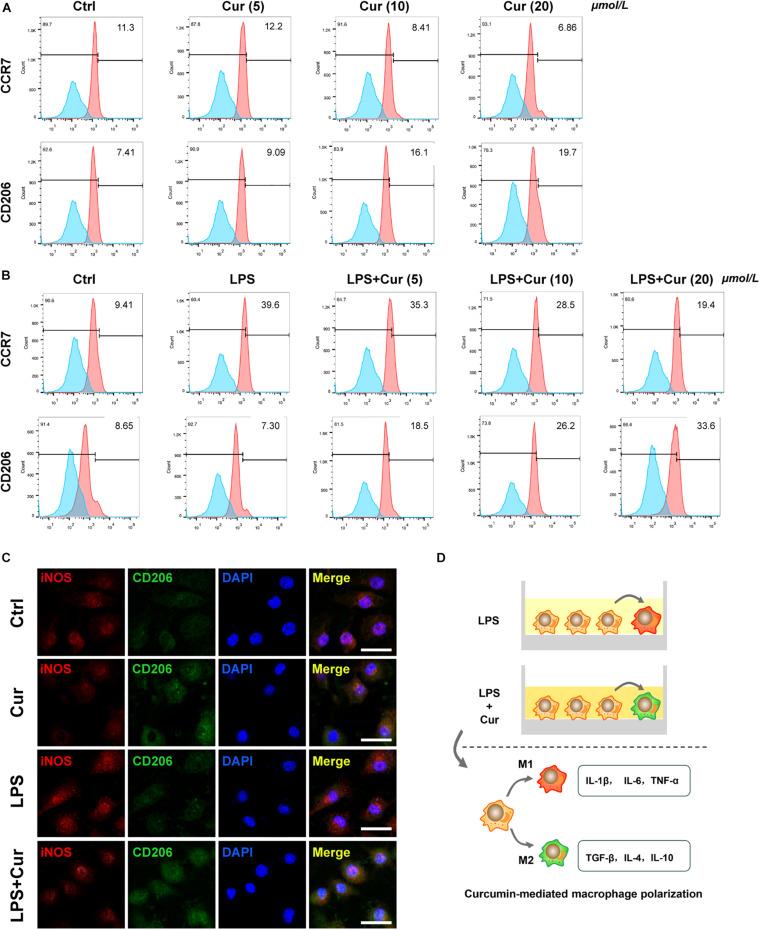
Bone healing is thought to be influenced by the cross-talk between bone forming and immune cells. In particular, macrophages play a crucial role in the regulation of osteogenesis. Curcumin, the major bioactive polyphenolic ingredient of turmeric, has been shown to regulate inflammatory response and osteogenic activities. However, whether curcumin could regulate macrophage polarization and subsequently influence osteogenesis remain to be elucidated. In this study, the potential immunomodulatory capability of curcumin on inflammatory response and phenotype switch of macrophages and the subsequent impact on osteogenic differentiation of MSCs are investigated. We demonstrated that curcumin exhibited significant anti-inflammatory effect by polarizing the macrophages toward anti-inflammatory phenotype, with increased expression of IL-4, IL-10, and CD206, and decreased expression of IL-1β, TNF-α, CCR7, and iNOS. In addition, curcumin could improve the osteo-immune microenvironment promoting osteogenesis-related regenerative cytokine BMP-2 and TGF-β production. Moreover, the co-cultured test of macrophages and BMSCs showed that curcumin-modulated macrophages conditioned medium could promote osteogenic differentiation of BMSCs with increased gene (ALP, Runx-2, OCN, and OPN) and protein (Runx-2 and OCN) expression levels, enhanced ALP activity, and obvious formation of mineralized nodules. Taken together, with the interaction between curcumin-conditioned macrophage and curcumin-stimulated BMSCs, curcumin could remarkably enhance the osteogenic differentiation of BMSCs in LPS-activated inflammatory macrophage-BMSCs coculture system.

摘要

骨愈合被认为受骨形成细胞与免疫细胞之间相互作用的影响。特别是,巨噬细胞在成骨调节中起关键作用。姜黄素是姜黄的主要生物活性多酚成分,已被证明可调节炎症反应和成骨活性。然而,姜黄素是否能调节巨噬细胞极化并随后影响成骨作用仍有待阐明。在本研究中,研究了姜黄素对巨噬细胞炎症反应和表型转换的潜在免疫调节能力以及对间充质干细胞成骨分化的后续影响。我们证明,姜黄素通过使巨噬细胞向抗炎表型极化而表现出显著的抗炎作用,IL-4、IL-10和CD206的表达增加,而IL-1β、TNF-α、CCR7和iNOS的表达降低。此外,姜黄素可改善骨免疫微环境,促进与成骨相关的再生细胞因子BMP-2和TGF-β的产生。此外,巨噬细胞与骨髓间充质干细胞的共培养试验表明,姜黄素调节的巨噬细胞条件培养基可促进骨髓间充质干细胞的成骨分化,增加基因(ALP、Runx-2、OCN和OPN)和蛋白质(Runx-2和OCN)表达水平,增强碱性磷酸酶活性,并明显形成矿化结节。综上所述,通过姜黄素处理的巨噬细胞与姜黄素刺激的骨髓间充质干细胞之间的相互作用,姜黄素可显著增强脂多糖激活的炎症性巨噬细胞-骨髓间充质干细胞共培养系统中骨髓间充质干细胞的成骨分化。

https://cdn.ncbi.nlm.nih.gov/pmc/blobs/61ff/7900185/e254c87be6ab/fcell-09-634650-g001.jpg

文献AI研究员

20分钟写一篇综述,助力文献阅读效率提升50倍。

立即体验

用中文搜PubMed

大模型驱动的PubMed中文搜索引擎

马上搜索

文档翻译

学术文献翻译模型,支持多种主流文档格式。

立即体验