Suppr超能文献

负载源自富含肿瘤干细胞球体的外泌体的树突状细胞作为一种潜在的免疫治疗选择。

Dendritic cells loaded with exosomes derived from cancer stem cell-enriched spheroids as a potential immunotherapeutic option.

机构信息

Oncopathology Research Center, Iran University of Medical Sciences (IUMS), Tehran, Iran.

Department of Molecular Medicine, Faculty of Advanced Technologies in Medicine, Iran University of Medical Sciences (IUMS), Tehran, Iran.

出版信息

J Cell Mol Med. 2021 Apr;25(7):3312-3326. doi: 10.1111/jcmm.16401. Epub 2021 Feb 25.

Abstract

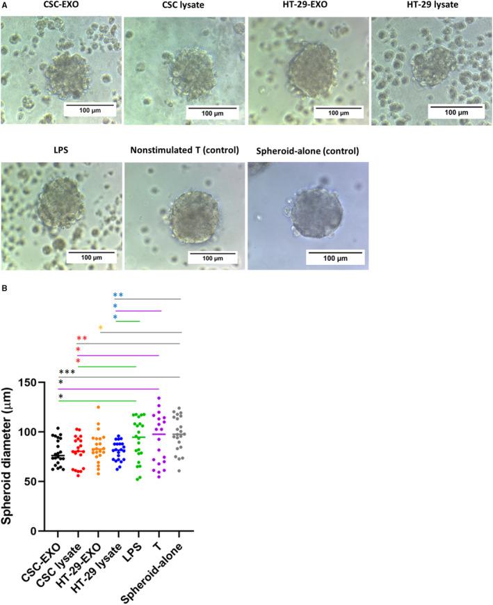
Cancer stem cells (CSCs) are responsible for therapeutic resistance and recurrence in colorectal cancer. Despite advances in immunotherapy, the inability to specifically eradicate CSCs has led to treatment failure. Hence, identification of appropriate antigen sources is a major challenge in designing dendritic cell (DC)-based therapeutic strategies against CSCs. Here, in an in vitro model using the HT-29 colon cancer cell line, we explored the efficacy of DCs loaded with exosomes derived from CSC-enriched colonospheres (CSC -EXOs) as an antigen source in activating CSC-specific T-cell responses. HT-29 lysate, HT-29-EXOs and CSC lysate were independently assessed as separate antigen sources. Having confirmed CSCs enrichment in spheroids, CSC -EXOs were purified and characterized, and their impact on DC maturation was investigated. Finally, the impact of the antigen-pulsed DCs on the proliferation rate and also spheroid destructive capacity of autologous T cells was assessed. CSC -EXOs similar to other antigen groups had no suppressive/negative impacts on phenotypic maturation of DCs as judged by the expression level of costimulatory molecules. Notably, similar to CSC lysate, CSC -EXOs significantly increased the IL-12/IL-10 ratio in supernatants of mature DCs. CSC -EXO-loaded DCs effectively promoted T-cell proliferation. Importantly, T cells stimulated with CSC -EXOs disrupted spheroids' structure. Thus, CSC -EXOs present a novel and promising antigen source that in combination with conventional tumour bulk-derived antigens should be further explored in pre-clinical immunotherapeutic settings for the efficacy in hampering recurrence and metastatic spread.

摘要

癌症干细胞 (CSCs) 是导致结直肠癌治疗抵抗和复发的原因。尽管免疫疗法取得了进展,但无法特异性清除 CSCs 导致了治疗失败。因此,确定合适的抗原来源是设计针对 CSCs 的树突状细胞 (DC) 治疗策略的主要挑战。在这里,我们在使用 HT-29 结肠癌细胞系的体外模型中,探索了负载源自富含 CSC 的结肠球体的外泌体 (CSC-EXOs) 的 DC 作为抗原来源在激活 CSC 特异性 T 细胞反应中的功效。HT-29 细胞裂解物、HT-29-EXOs 和 CSC 裂解物分别作为单独的抗原来源进行了评估。在确认球体中 CSCs 富集后,纯化并表征了 CSC-EXOs,并研究了它们对 DC 成熟的影响。最后,评估了抗原脉冲 DC 对自体 T 细胞增殖率和球体破坏能力的影响。CSC-EXOs 与其他抗原组一样,对 DC 表型成熟没有抑制/负向影响,这可以从共刺激分子的表达水平来判断。值得注意的是,与 CSC 裂解物相似,CSC-EXOs 显著增加了成熟 DC 上清液中 IL-12/IL-10 比值。负载 CSC-EXOs 的 DC 有效促进了 T 细胞增殖。重要的是,用 CSC-EXOs 刺激的 T 细胞破坏了球体的结构。因此,CSC-EXOs 是一种新颖且有前途的抗原来源,与传统的肿瘤大块衍生抗原结合,应在临床前免疫治疗环境中进一步探索,以评估其在阻止复发和转移扩散方面的疗效。

https://cdn.ncbi.nlm.nih.gov/pmc/blobs/a8b1/8034455/65154ce5eb9a/JCMM-25-3312-g002.jpg

文献AI研究员

20分钟写一篇综述,助力文献阅读效率提升50倍。

立即体验

用中文搜PubMed

大模型驱动的PubMed中文搜索引擎

马上搜索

文档翻译

学术文献翻译模型,支持多种主流文档格式。

立即体验