Suppr超能文献

桃花经通过 SIRT1/NOD 样受体蛋白 3 通路减少糖尿病心肌病中的氧化应激和炎症。

Taohuajing reduces oxidative stress and inflammation in diabetic cardiomyopathy through the sirtuin 1/nucleotide-binding oligomerization domain-like receptor protein 3 pathway.

机构信息

Department of Traditional Chinese Medicine, the First Affiliated Hospital, the Air Force Medical University, 127 Changle West Road, Xi'an, 710032, Shanxi, China.

Department of Chinese Materia Medica and Natural Medicines, School of Pharmacy, the Air Force Medical University, 169 Changle West Road, Xi'an, 710032, Shanxi, China.

出版信息

BMC Complement Med Ther. 2021 Feb 26;21(1):78. doi: 10.1186/s12906-021-03218-0.

Abstract

BACKGROUND

Oxidative stress and inflammation promote the development of diabetic cardiomyopathy (DCM). Therefore, inhibiting these processes may show beneficial effects in the treatment of patients with DCM. Taohuajing (THJ) is prepared using Persicae semen (Taoren), Polygonatum sibiricum (Huangjing), and Carthami flos (Honghua) and may have applications in the treatment of DCM. However, the protective effects of THJ have not been thoroughly assessed. Accordingly, in this study, we aimed to investigate the protective effects of THJ in a model of DCM and further clarify the potential mechanisms.

METHODS

A type 2 diabetes mellitus model was generated using male C57BL/6 mice. Echocardiography and histopathology were used to evaluate cardiac function. The expression levels of cytokines were measured using enzyme-linked immunosorbent assays. Western blotting and small interfering RNA were used to evaluate the targets of THJ.

RESULTS

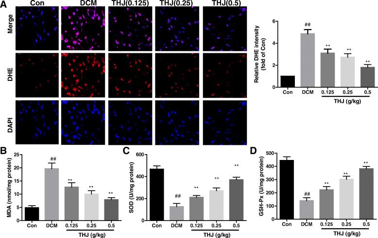
Compared with the control group, DCM mice showed cardiac dysfunction, metabolic disorder, fibrosis, and disorganized ultrastructure, and THJ treatment significantly inhibited these changes significantly. THJ treatment also inhibited the production of reactive oxygen species (ROS) and malondialdehyde (MDA), induced the production of glutathione peroxidase (GSH-Px) and superoxide dismutase (SOD), decreased the levels of pro-inflammatory cytokines, and suppressed the activation of the nucleotide-binding oligomerization domain-like receptor protein 3 (NLRP3) inflammasome. These protective effects were abolished by sirtinol, an inhibitor of sirtuin1 (SIRT1).

CONCLUSIONS

Overall, THJ protected the heart from hyperglycemia-induced oxidative stress and inflammation in DCM mice via a mechanism involving SIRT1-mediated antioxidant proteins and suppression of the NLRP3 inflammasome.

摘要

背景

氧化应激和炎症促进糖尿病心肌病(DCM)的发展。因此,抑制这些过程可能对 DCM 患者的治疗有有益的影响。桃花精(THJ)是由桃仁、黄精和红花制成的,可能在 DCM 的治疗中有应用。然而,THJ 的保护作用尚未得到充分评估。因此,在本研究中,我们旨在研究 THJ 在 DCM 模型中的保护作用,并进一步阐明其潜在机制。

方法

使用雄性 C57BL/6 小鼠建立 2 型糖尿病模型。使用超声心动图和组织病理学评估心脏功能。酶联免疫吸附试验测定细胞因子的表达水平。Western blot 和小干扰 RNA 用于评估 THJ 的靶标。

结果

与对照组相比,DCM 小鼠表现出心脏功能障碍、代谢紊乱、纤维化和超微结构紊乱,THJ 治疗显著抑制了这些变化。THJ 治疗还抑制了活性氧(ROS)和丙二醛(MDA)的产生,诱导了谷胱甘肽过氧化物酶(GSH-Px)和超氧化物歧化酶(SOD)的产生,降低了促炎细胞因子的水平,并抑制了核苷酸结合寡聚结构域样受体蛋白 3(NLRP3)炎性小体的激活。这些保护作用被 SIRT1 抑制剂 sirtinol 所消除。

结论

总的来说,THJ 通过 SIRT1 介导的抗氧化蛋白和抑制 NLRP3 炎性小体的机制,保护 DCM 小鼠免受高血糖诱导的氧化应激和炎症的心脏损伤。

https://cdn.ncbi.nlm.nih.gov/pmc/blobs/5066/7913206/73bbc46b78bb/12906_2021_3218_Fig1_HTML.jpg

文献AI研究员

20分钟写一篇综述,助力文献阅读效率提升50倍。

立即体验

用中文搜PubMed

大模型驱动的PubMed中文搜索引擎

马上搜索

文档翻译

学术文献翻译模型,支持多种主流文档格式。

立即体验