Suppr超能文献

生物信息学分析揭示结直肠癌中外泌体 miRNA-mRNA 网络。

Bioinformatic analysis reveals an exosomal miRNA-mRNA network in colorectal cancer.

机构信息

Department of Thoracic Surgery, Heji Hospital Affiliated To Changzhi Medical College, Changzhi, 046011, Shanxi, China.

Department of Endoscopy, Heji Hospital Affiliated To Changzhi Medical College, Changzhi, 046011, Shanxi, China.

出版信息

BMC Med Genomics. 2021 Feb 27;14(1):60. doi: 10.1186/s12920-021-00905-2.

Abstract

BACKGROUND

Exosomes play important roles in angiogenesis, drug resistance, and metastasis of colorectal cancer (CRC), but the underlying mechanism has seldom been reported. Herein, our study aimed to reveal an exosomal miRNA-mRNA network involved in CRC by performing bioinformatical analysis.

METHODS

The mRNA and miRNA data of colon adenocarcinoma and rectal adenocarcinoma were downloaded from The Cancer Genome Atlas (TCGA) database, and exosomal miRNAs data were downloaded from the GEO dataset GSE39833. The differential expression analysis was performed using "limma" and "edgeR". Target mRNAs of miRNAs were predicted using FunRich 3.1.3, miRNAtap and multiMiR. The candidate mRNAs and exosomal miRNAs were obtained by intersecting two groups of differentially expressed miRNAs and intersection of the differential expressed mRNAs and the target mRNAs, respectively. Key mRNAs and exosomal miRNAs were identified by the least absolute shrinkage and selection operator regression analysis, and used to construct the exosomal miRNA-mRNA network. The network verified was by receiver operating characteristic curve, GEPIA and LinkedOmics. Functional enrichment analysis was also performed for studied miRNAs and mRNAs.

RESULTS

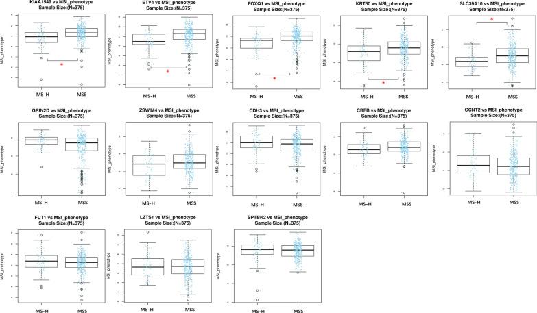
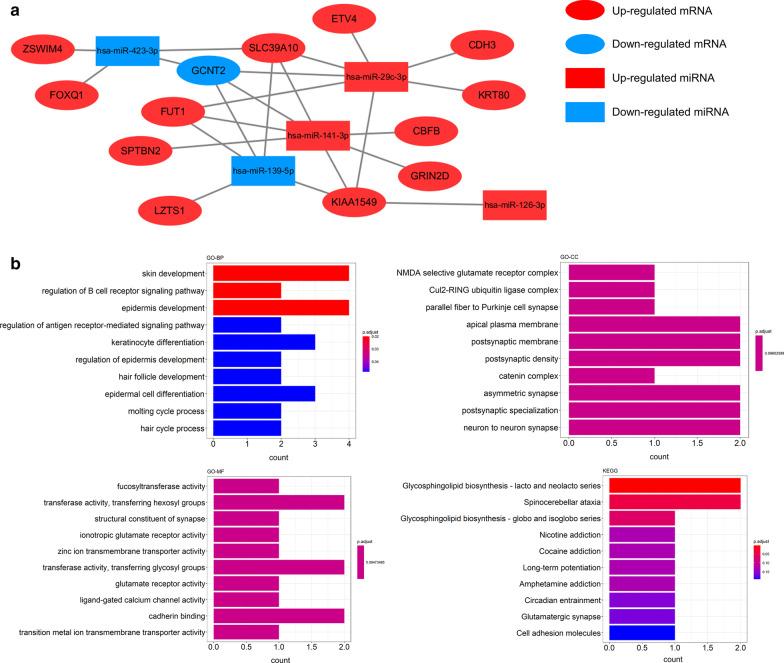
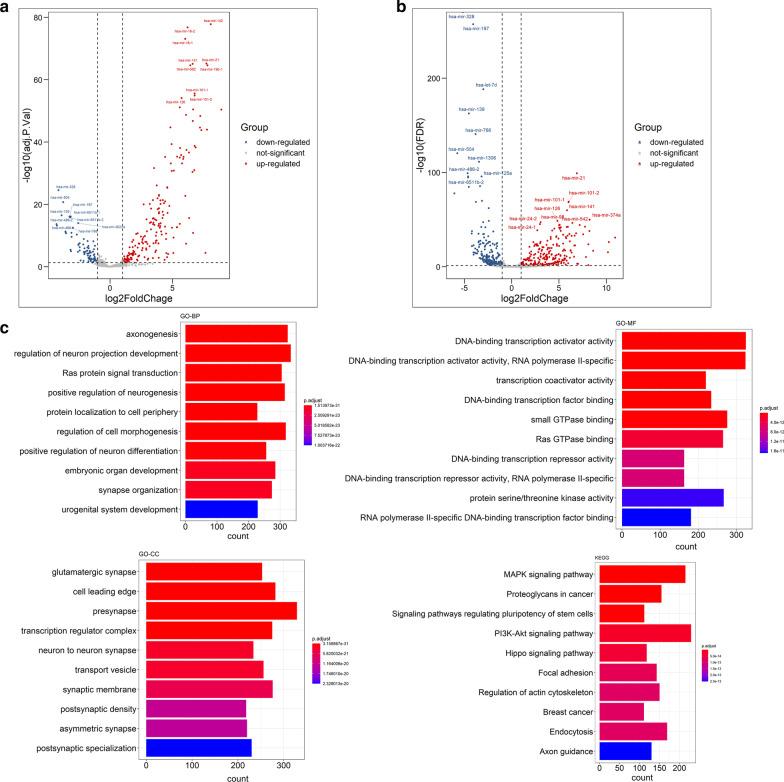
A total of 6568 differentially expressed mRNAs and 531 differentially expressed miRNAs from TCGA data, and 166 differentially expressed exosomal miRNAs in GSE39833 dataset were identified. Next, 16 key mRNAs and five key exosomal miRNAs were identified from the 5284 candidate mRNAs and 61 candidate exosomal miRNAs, respectively. The exosomal miRNA-mRNA network with high connectivity contained 13 hub mRNAs (CBFB, CDH3, ETV4, FOXQ1, FUT1, GCNT2, GRIN2D, KIAA1549, KRT80, LZTS1, SLC39A10, SPTBN2, and ZSWIM4) and five hub exosomal miRNAs (hsa-miR-126, hsa-miR-139, hsa-miR-141, hsa-miR-29c, and hsa-miR-423). The functional annotation revealed that these hub mRNAs were mainly involved in the regulation of B cell receptor signaling pathway and glycosphingolipid biosynthesis related pathways. All hub mRNAs and hub exosomal miRNAs exhibited high diagnosis value for CRC. Furthermore, the association of the hub mRNAs with overall survival, stages, and MSI phenotype of CRC revealed their important roles in CRC progression.

CONCLUSION

This study constructed an exosomal miRNA-mRNA network which may play crucial roles in the carcinogenesis and progression of CRC, thus providing potential diagnostic biomarkers and therapeutic targets for CRC.

摘要

背景

外泌体在结直肠癌(CRC)的血管生成、耐药性和转移中发挥重要作用,但潜在机制很少被报道。在此,我们通过生物信息学分析,旨在揭示涉及 CRC 的外泌体 miRNA-mRNA 网络。

方法

从癌症基因组图谱(TCGA)数据库下载结肠腺癌和直肠腺癌的 mRNA 和 miRNA 数据,并从 GEO 数据集 GSE39833 下载外泌体 miRNA 数据。使用“limma”和“edgeR”进行差异表达分析。使用 FunRich 3.1.3、miRNAtap 和 multiMiR 预测 miRNA 的靶 mRNAs。通过 intersect 两个差异表达 miRNA 组和 intersect 差异表达 mRNAs 和靶 mRNAs 组,分别获得候选 mRNAs 和外泌体 miRNAs。通过最小绝对收缩和选择算子回归分析鉴定关键 mRNAs 和外泌体 miRNAs,并用于构建外泌体 miRNA-mRNA 网络。通过接收器操作特征曲线、GEPIA 和 LinkedOmics 验证网络。还对研究的 miRNAs 和 mRNAs 进行了功能富集分析。

结果

从 TCGA 数据中鉴定出 6568 个差异表达的 mRNAs 和 531 个差异表达的 miRNA,从 GSE39833 数据集中鉴定出 166 个差异表达的外泌体 miRNA。接下来,从 5284 个候选 mRNAs 和 61 个候选外泌体 miRNAs 中分别鉴定出 16 个关键 mRNAs 和 5 个关键外泌体 miRNAs。具有高连通性的外泌体 miRNA-mRNA 网络包含 13 个枢纽 mRNAs(CBFB、CDH3、ETV4、FOXQ1、FUT1、GCNT2、GRIN2D、KIAA1549、KRT80、LZTS1、SLC39A10、SPTBN2 和 ZSWIM4)和 5 个枢纽外泌体 miRNAs(hsa-miR-126、hsa-miR-139、hsa-miR-141、hsa-miR-29c 和 hsa-miR-423)。功能注释表明,这些枢纽 mRNAs 主要参与 B 细胞受体信号通路和糖脂生物合成相关通路的调节。所有枢纽 mRNAs 和枢纽外泌体 miRNAs 对 CRC 的诊断均具有较高价值。此外,枢纽 mRNAs 与 CRC 的总生存期、分期和 MSI 表型的相关性表明,它们在 CRC 的进展中起着重要作用。

结论

本研究构建了一个外泌体 miRNA-mRNA 网络,该网络可能在 CRC 的发生和发展中发挥重要作用,从而为 CRC 提供潜在的诊断生物标志物和治疗靶点。

https://cdn.ncbi.nlm.nih.gov/pmc/blobs/0655/7913431/d127e3def272/12920_2021_905_Fig1_HTML.jpg

文献AI研究员

20分钟写一篇综述,助力文献阅读效率提升50倍。

立即体验

用中文搜PubMed

大模型驱动的PubMed中文搜索引擎

马上搜索

文档翻译

学术文献翻译模型,支持多种主流文档格式。

立即体验