Suppr超能文献

巨噬细胞移动抑制因子通过上调 miR-133a-3p 促进间充质干细胞衍生的外泌体在急性心肌梗死中的治疗效果。

Macrophage migration inhibitory factor facilitates the therapeutic efficacy of mesenchymal stem cells derived exosomes in acute myocardial infarction through upregulating miR-133a-3p.

机构信息

Section of Pacing and Electrophysiology, Division of Cardiology, The First Affiliated Hospital With Nanjing Medical University, Nanjing, Guangzhou Road 300, Nanjing, 210029, People's Republic of China.

Department of Cardiology, The Affiliated Changzhou No. 2 People's Hospital of Nanjing Medical University, Changzhou, China.

出版信息

J Nanobiotechnology. 2021 Feb 27;19(1):61. doi: 10.1186/s12951-021-00808-5.

Abstract

BACKGROUND

Exosome transplantation is a promising cell-free therapeutic approach for the treatment of ischemic heart disease. The purpose of this study was to explore whether exosomes derived from Macrophage migration inhibitory factor (MIF) engineered umbilical cord MSCs (ucMSCs) exhibit superior cardioprotective effects in a rat model of AMI and reveal the mechanisms underlying it.

RESULTS

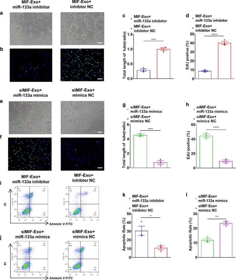
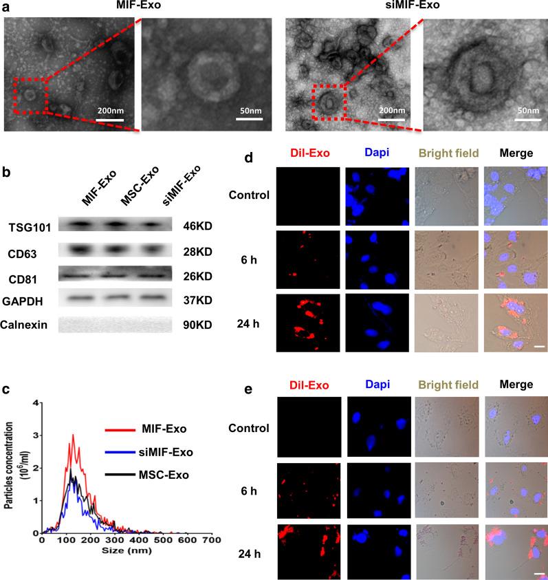
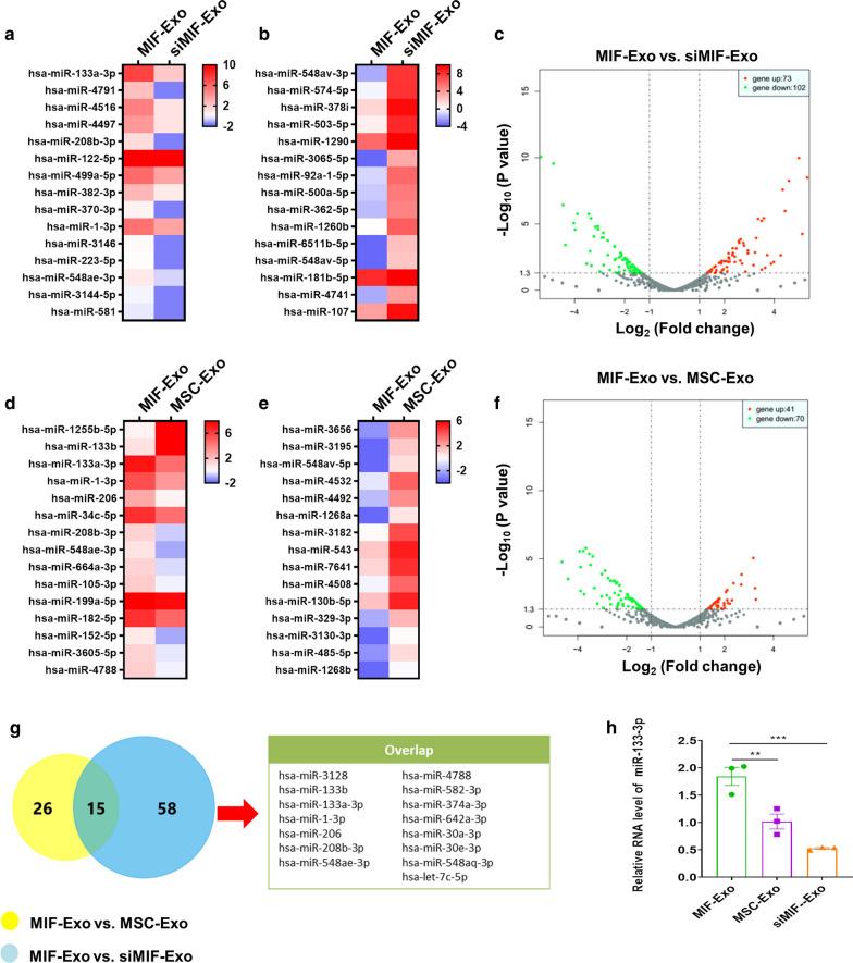
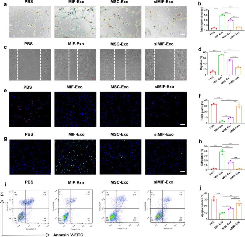
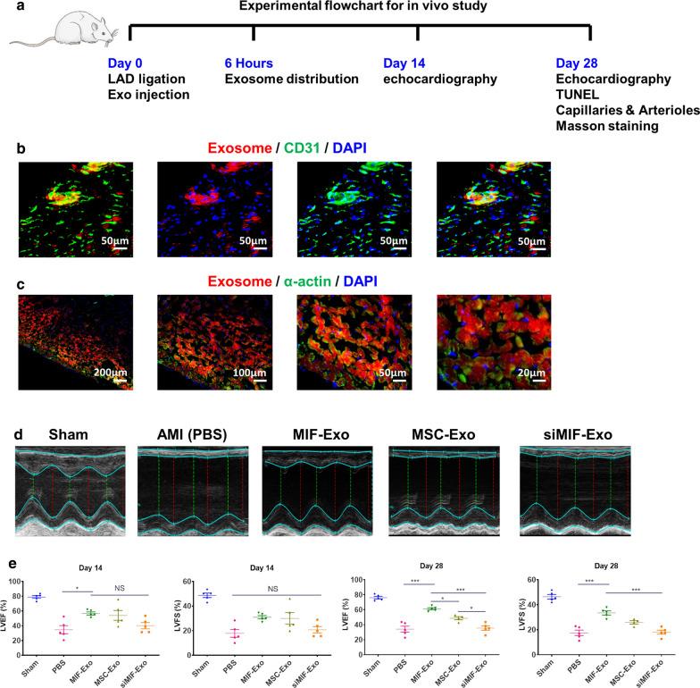
Exosomes isolated from ucMSCs (MSC-Exo), MIF engineered ucMSCs (MIF-Exo) and MIF downregulated ucMSCs (siMIF-Exo) were used to investigate cellular protective function in human umbilical vein endothelial cells (HUVECs) and H9C2 cardiomyocytes under hypoxia and serum deprivation (H/SD) and infarcted hearts in rats. Compared with MSC-Exo and siMIF-Exo, MIF-Exo significantly enhanced proliferation, migration, and angiogenesis of HUVECs and inhibited H9C2 cardiomyocyte apoptosis under H/SD in vitro. MIF-Exo also significantly inhibited cardiomyocyte apoptosis, reduced fibrotic area, and improved cardiac function as measured by echocardiography in infarcted rats in vivo. Exosomal miRNAs sequencing and qRT-PCR confirmed miRNA-133a-3p significantly increased in MIF-Exo. The biological effects of HUVECs and H9C2 cardiomyocytes were attenuated with incubation of MIF-Exo and miR-133a-3p inhibitors. These effects were accentuated with incubation of siMIF-Exo and miR-133a-3p mimics that increased the phosphorylation of AKT protein in these cells.

CONCLUSION

MIF-Exo can provide cardioprotective effects by promoting angiogenesis, inhibiting apoptosis, reducing fibrosis, and preserving heart function in vitro and in vivo. The mechanism in the biological activities of MIF-Exo involves miR-133a-3p and the downstream AKT signaling pathway.

摘要

背景

外泌体移植是一种有前途的细胞-free 治疗方法,用于治疗缺血性心脏病。本研究旨在探讨巨噬细胞移动抑制因子(MIF)工程脐带间充质干细胞(ucMSC)衍生的外泌体是否在大鼠 AMI 模型中表现出更好的心脏保护作用,并揭示其机制。

结果

从 ucMSC(MSC-Exo)、MIF 工程 ucMSC(MIF-Exo)和 MIF 下调 ucMSC(siMIF-Exo)中分离的外泌体用于研究缺氧和血清剥夺(H/SD)下的人脐静脉内皮细胞(HUVEC)和 H9C2 心肌细胞以及大鼠梗死心脏中的细胞保护功能。与 MSC-Exo 和 siMIF-Exo 相比,MIF-Exo 显著增强了 HUVEC 的增殖、迁移和血管生成,并抑制了体外 H/SD 下 H9C2 心肌细胞的凋亡。MIF-Exo 还显著抑制了心肌细胞凋亡,减少了纤维化面积,并通过体内超声心动图改善了梗死大鼠的心脏功能。外泌体 miRNA 测序和 qRT-PCR 证实 MIF-Exo 中 miRNA-133a-3p 显著增加。孵育 MIF-Exo 和 miR-133a-3p 抑制剂后,HUVEC 和 H9C2 心肌细胞的生物学效应减弱。孵育 siMIF-Exo 和 miR-133a-3p 模拟物后,这些细胞中 AKT 蛋白的磷酸化增加,这些作用增强。

结论

MIF-Exo 可以通过促进血管生成、抑制凋亡、减少纤维化和在体外和体内保护心脏功能来提供心脏保护作用。MIF-Exo 的生物学活性机制涉及 miR-133a-3p 和下游 AKT 信号通路。

https://cdn.ncbi.nlm.nih.gov/pmc/blobs/86df/7916292/878b88b680f9/12951_2021_808_Fig1_HTML.jpg

文献AI研究员

20分钟写一篇综述,助力文献阅读效率提升50倍。

立即体验

用中文搜PubMed

大模型驱动的PubMed中文搜索引擎

马上搜索

文档翻译

学术文献翻译模型,支持多种主流文档格式。

立即体验