Suppr超能文献

脑发育过程中内源性逆转录病毒的激活会引起炎症反应。

Activation of endogenous retroviruses during brain development causes an inflammatory response.

机构信息

Laboratory of Molecular Neurogenetics, Department of Experimental Medical Science, Wallenberg Neuroscience Center and Lund Stem Cell Center, Lund University, Lund, Sweden.

Department of Cell and Molecular Biology, Karolinska Institutet, Stockholm, Sweden.

出版信息

EMBO J. 2021 May 3;40(9):e106423. doi: 10.15252/embj.2020106423. Epub 2021 Mar 1.

Abstract

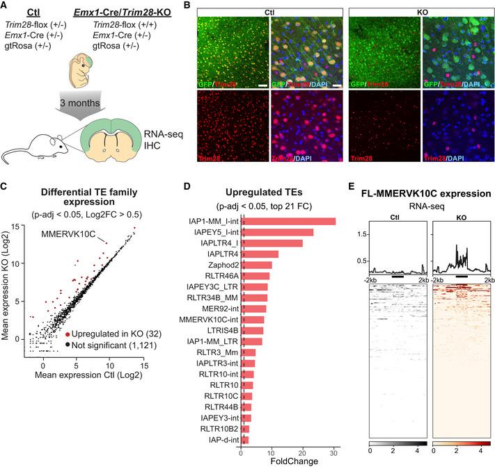
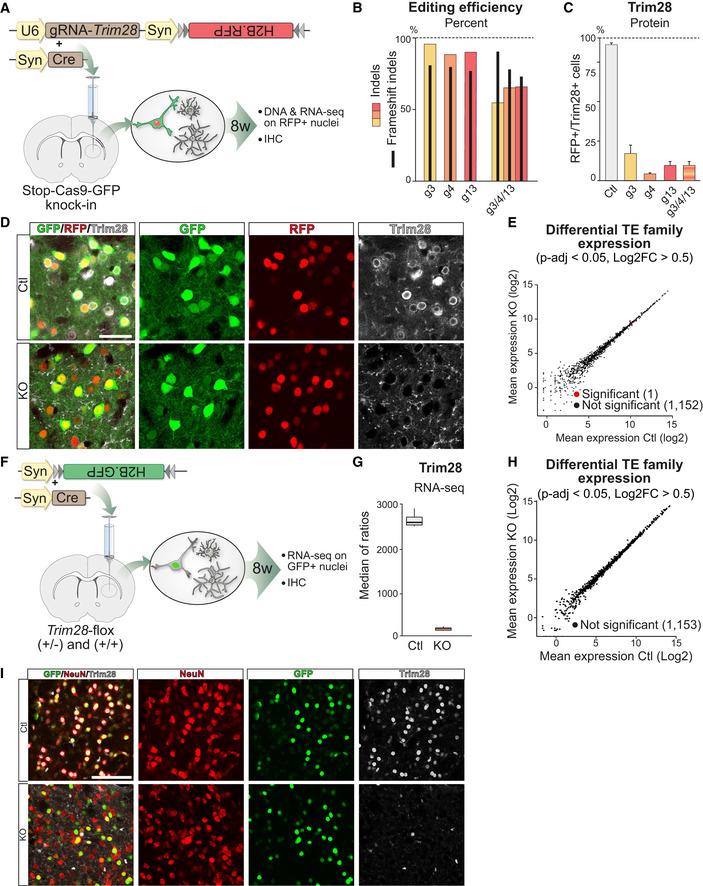
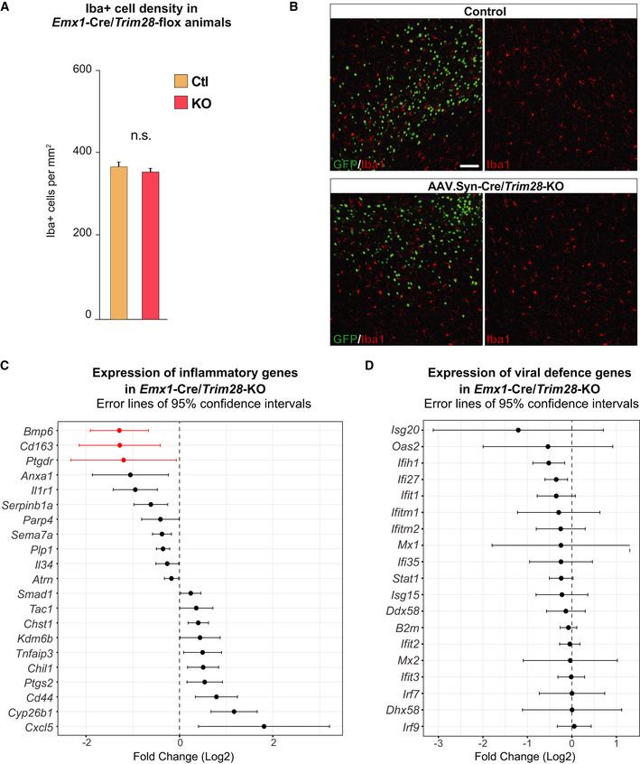
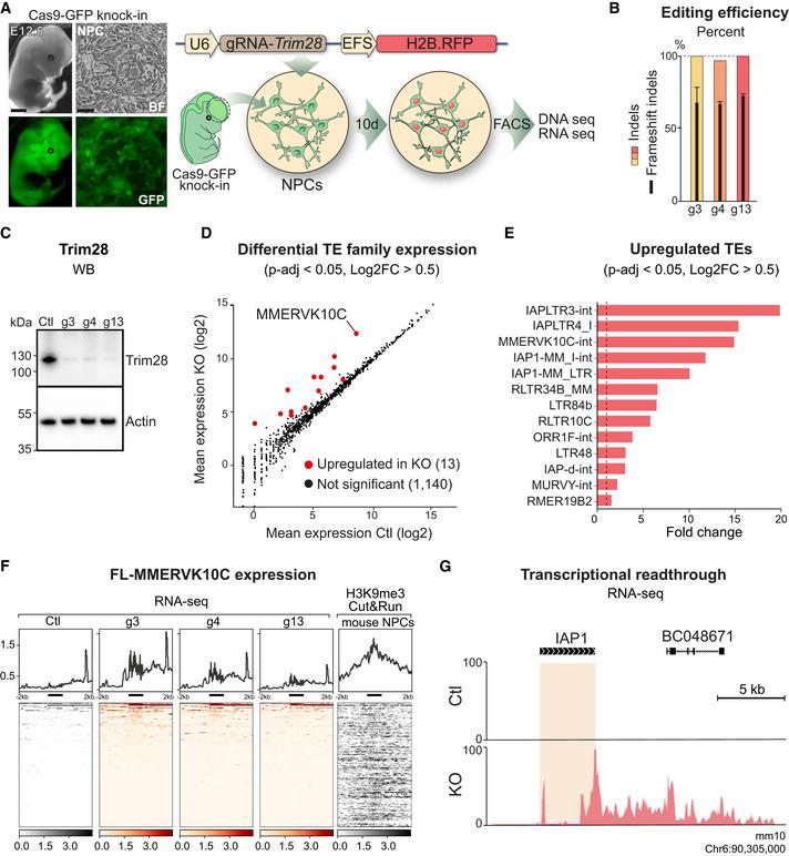
Endogenous retroviruses (ERVs) make up a large fraction of mammalian genomes and are thought to contribute to human disease, including brain disorders. In the brain, aberrant activation of ERVs is a potential trigger for an inflammatory response, but mechanistic insight into this phenomenon remains lacking. Using CRISPR/Cas9-based gene disruption of the epigenetic co-repressor protein Trim28, we found a dynamic H3K9me3-dependent regulation of ERVs in proliferating neural progenitor cells (NPCs), but not in adult neurons. In vivo deletion of Trim28 in cortical NPCs during mouse brain development resulted in viable offspring expressing high levels of ERVs in excitatory neurons in the adult brain. Neuronal ERV expression was linked to activated microglia and the presence of ERV-derived proteins in aggregate-like structures. This study demonstrates that brain development is a critical period for the silencing of ERVs and provides causal in vivo evidence demonstrating that transcriptional activation of ERV in neurons results in an inflammatory response.

摘要

内源性逆转录病毒(ERVs)构成了哺乳动物基因组的很大一部分,被认为与人类疾病有关,包括脑部疾病。在大脑中,ERV 的异常激活是引发炎症反应的潜在诱因,但对此现象的机制性认识仍有所欠缺。我们使用基于 CRISPR/Cas9 的表观遗传共抑制蛋白 Trim28 基因敲除技术,发现 ERVs 在增殖中的神经祖细胞(NPCs)中受到动态的 H3K9me3 依赖性调控,但在成年神经元中则不然。在小鼠大脑发育过程中,在皮质 NPC 中体内敲除 Trim28 会导致活产后代在成年大脑中的兴奋性神经元中表达高水平的 ERVs。神经元 ERV 的表达与激活的小胶质细胞以及 ERV 衍生蛋白在聚集样结构中的存在有关。这项研究表明,大脑发育是ERV 沉默的关键时期,并提供了体内因果证据,证明神经元中ERV 的转录激活会导致炎症反应。

https://cdn.ncbi.nlm.nih.gov/pmc/blobs/bb70/8090857/73ca8506af2d/EMBJ-40-e106423-g009.jpg

文献AI研究员

20分钟写一篇综述,助力文献阅读效率提升50倍。

立即体验

用中文搜PubMed

大模型驱动的PubMed中文搜索引擎

马上搜索

文档翻译

学术文献翻译模型,支持多种主流文档格式。

立即体验