Suppr超能文献

经颅磁刺激联合骨髓间充质干细胞移植或 Raf 抑制对大鼠脊髓损伤的影响。

Effects of combination treatment with transcranial magnetic stimulation and bone marrow mesenchymal stem cell transplantation or Raf inhibition on spinal cord injury in rats.

机构信息

Department of Rehabilitation, Shengjing Hospital of China Medical University, Shenyang, Liaoning 110004, P.R. China.

出版信息

Mol Med Rep. 2021 Apr;23(4). doi: 10.3892/mmr.2021.11934. Epub 2021 Mar 2.

Abstract

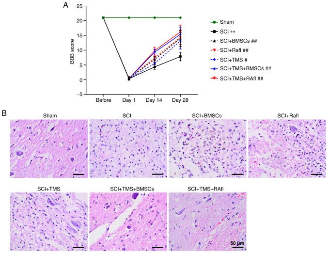
Spinal cord injury (SCI) remains a global challenge due to limited treatment strategies. Transcranial magnetic stimulation (TMS), bone marrow mesenchymal stem cell (BMSC) transplantation and downregulation of Raf/MEK/ERK signaling effectively improve SCI. The combination of BMSCs and TMS displays synergistic effects on vascular dementia. However, whether TMS displays a synergistic effect when combined with BMSC transplantation or Raf inhibitor (RafI) therapy for the treatment of SCI is not completely understood. The present study aimed to compare the therapeutic effect of monotherapy and combination therapy on SCI. In the present study, 8‑week‑old female Sprague Dawley rats were used to establish a model of SCI using the weight‑drop method followed by treatment with monotherapy (TMS, BMSCs or RafI) or combination therapy (TMS+BMSCs or TMS+RafI). The effect of monotherapy and combination therapy on locomotor function, pathological alterations, neuronal apoptosis and expression of axonal regeneration‑associated factors and Raf/MEK/ERK signaling‑associated proteins in the spinal cord was analyzed by Basso, Beattie and Bresnahan (BBB) scoring, hematoxylin and eosin staining, TUNEL‑neuronal nuclei (NeuN) staining and immunofluorescence or western blotting, respectively. The results demonstrated that compared with untreated SCI model rats, monotherapy significantly enhanced locomotor functional recovery, as evidenced by higher BBB scores, and slightly alleviated histopathological lesions of the spinal cord in SCI model rats. Furthermore, monotherapy markedly suppressed neuronal apoptosis and promoted axonal regeneration, as well as inhibiting astroglial activation in SCI model rats. The aforementioned results were demonstrated by significantly decreased numbers of apoptotic neurons, markedly decreased expression levels of glial fibrillary acidic protein (GFAP), significantly increased numbers of NeuN+ cells, markedly increased expression levels of growth‑associated protein 43 (GAP‑43) and significantly upregulated nerve growth factor (NGF) and brain derived neurotrophic factor (BDNF) expression levels in monotherapy groups (excluding the RafI monotherapy group) compared with untreated SCI model rats. In addition, monotherapy markedly suppressed activation of the Raf/MEK/ERK signaling pathway, as evidenced by significantly reduced p‑Raf/Raf, p‑MEK/MEK and p‑ERK/ERK protein expression levels in monotherapy groups (excluding the BMSC monotherapy group) compared with untreated SCI model rats. Notably, combination therapy further alleviated SCI‑induced spinal cord lesions and neuronal apoptosis, increased GAP‑43, NGF and BDNF expression levels, downregulated GFAP expression levels and inhibited activation of the Raf/MEK/ERK signaling pathway in SCI model rats compared with the corresponding monotherapy groups. Therefore, it was hypothesized that compared with monotherapy, combination therapy displayed an improved therapeutic effect on SCI by further suppressing Raf/MEK/ERK signaling. The results of the present study provided an important basis for the clinical application of combination therapy.

摘要

脊髓损伤(SCI)仍然是一个全球性的挑战,因为治疗策略有限。经颅磁刺激(TMS)、骨髓间充质干细胞(BMSC)移植和下调Raf/MEK/ERK 信号通路可有效改善 SCI。BMSC 与 TMS 的联合应用对血管性痴呆具有协同作用。然而,TMS 联合 BMSC 移植或 Raf 抑制剂(Rafi)治疗 SCI 的协同作用尚不完全清楚。本研究旨在比较单药治疗和联合治疗对 SCI 的治疗效果。

在本研究中,使用重物坠落法建立 8 周龄雌性 Sprague-Dawley 大鼠 SCI 模型,随后进行单药治疗(TMS、BMSC 或 RafI)或联合治疗(TMS+BMSC 或 TMS+Rafi)。通过 Basso、Beattie 和 Bresnahan(BBB)评分、苏木精和伊红染色、TUNEL-神经元核(NeuN)染色和免疫荧光或 Western blot 分别分析单药和联合治疗对运动功能、病理改变、神经元凋亡以及脊髓中轴突再生相关因子和 Raf/MEK/ERK 信号转导相关蛋白表达的影响。

结果表明,与未治疗的 SCI 模型大鼠相比,单药治疗显著增强了运动功能恢复,表现为 BBB 评分较高,且轻度减轻了 SCI 模型大鼠脊髓的组织病理学损伤。此外,单药治疗显著抑制了神经元凋亡,促进了轴突再生,并抑制了 SCI 模型大鼠的星形胶质细胞激活。与未治疗的 SCI 模型大鼠相比,在单药治疗组(Rafi 单药治疗组除外)中,凋亡神经元数量明显减少,胶质纤维酸性蛋白(GFAP)表达水平明显降低,NeuN+细胞数量明显增加,生长相关蛋白 43(GAP-43)和神经生长因子(NGF)、脑源性神经营养因子(BDNF)表达水平明显升高,表明单药治疗具有上述效果。此外,单药治疗显著抑制了 Raf/MEK/ERK 信号通路的激活,与未治疗的 SCI 模型大鼠相比,在单药治疗组(BMSC 单药治疗组除外)中,p-Raf/Raf、p-MEK/MEK 和 p-ERK/ERK 蛋白表达水平明显降低。值得注意的是,与相应的单药治疗组相比,联合治疗进一步减轻了 SCI 诱导的脊髓损伤和神经元凋亡,增加了 GAP-43、NGF 和 BDNF 的表达水平,降低了 GFAP 的表达水平,并抑制了 Raf/MEK/ERK 信号通路的激活,从而改善了 SCI 模型大鼠的运动功能。

因此,与单药治疗相比,联合治疗通过进一步抑制 Raf/MEK/ERK 信号转导,对 SCI 显示出更好的治疗效果。本研究结果为联合治疗的临床应用提供了重要依据。

https://cdn.ncbi.nlm.nih.gov/pmc/blobs/152a/7930933/72a87b61ab88/mmr-23-04-11934-g00.jpg

文献AI研究员

20分钟写一篇综述,助力文献阅读效率提升50倍。

立即体验

用中文搜PubMed

大模型驱动的PubMed中文搜索引擎

马上搜索

文档翻译

学术文献翻译模型,支持多种主流文档格式。

立即体验