Suppr超能文献

长链非编码 RNA MEG3 通过参与细胞增殖、凋亡和 EMT 过程抑制垂体瘤的发展。

lncRNA MEG3 inhibits pituitary tumor development by participating in cell proliferation, apoptosis and EMT processes.

机构信息

Department of Neurosurgery, First Affiliated Hospital of Soochow University, Soochow University, Soochow, Jiangsu 225000, P.R. China.

Department of Neurosurgery, Affiliated Hospital 2 of Nantong University, Nantong University, Nantong, Jiangsu 226000, P.R. China.

出版信息

Oncol Rep. 2021 Apr;45(4). doi: 10.3892/or.2021.7991. Epub 2021 Mar 2.

Abstract

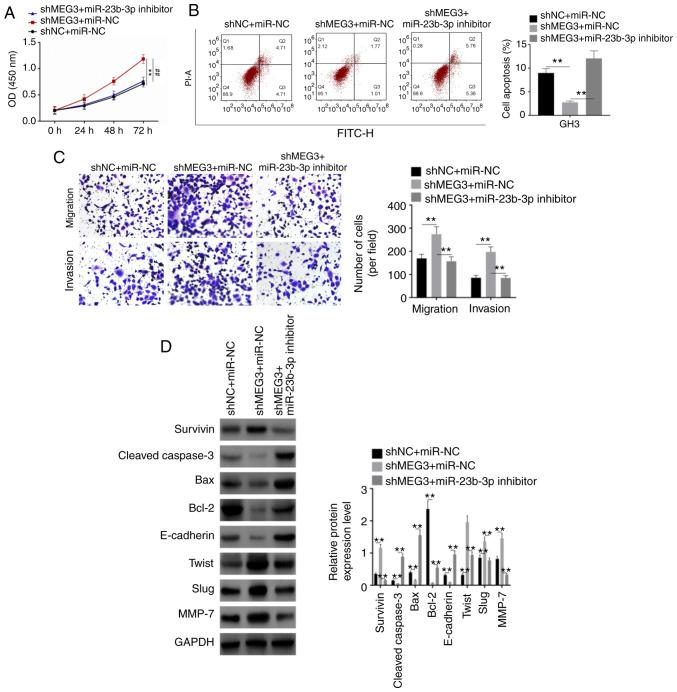
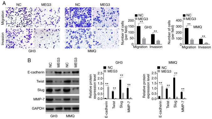
Pituitary tumors do not pose a threat to life but can cause visual disturbances and serious clinical syndromes, such as infertility and metabolic syndrome. Therefore, screening of key genes involved in the occurrence and development of pituitary tumors can provide new targets for the treatment of pituitary tumors. The aim of the present study was to investigate the molecular mechanism of long non‑coding (lnc.) RNA maternally expressed 3 (MEG3) in cell proliferation, apoptosis and epithelial‑mesenchymal transition (EMT) processes of pituitary tumor. Tissue samples were obtained from 34 patients who underwent surgical treatment of pituitary tumors. Pituitary tumor cells (GH3 and MMQ) were transfected with pcDNA3.1(+)‑MEG3, short hairpin (sh)MEG3, microRNA (miR)‑23‑3p inhibitor or their controls using Lipofectamine 2000. Reverse transcription‑quantitative PCR and western blot analyses were used to detect the levels of MEG3, miR‑23b‑3p and FOXO4, as well as proliferation‑, apoptosis‑ and EMT‑associated genes and proteins. Cell Counting Kit‑8 and flow cytometry assays were performed to detect proliferation and apoptosis, and Transwell assay was undertaken to assess invasion and migration. Luciferase reporter and RNA pulldown assays were performed to verify the binding between lncRNA MEG3, miR‑23b‑3p and FOXO4. Pearson's correlation analysis was used to analyze the correlation between expression levels of MEG3, miR‑23b‑3p and FOXO4. lncRNA MEG3 was expressed at lower levels in pituitary tumor tissues and cells. Overexpression of lncRNA MEG3 inhibited proliferation, invasion and migration and accelerated apoptosis of pituitary tumor cells. lncRNA MEG3 negatively regulated miR‑23b‑3p expression levels, while miR‑23b‑3p negatively regulated FOXO4 expression levels. Overexpression of lncRNA MEG3 inhibited the EMT process in pituitary tumor cells. miR‑23‑3p inhibitor rescued the effect of shMEG3 on proliferation, invasion, migration, apoptosis and the EMT process in pituitary tumor cells. lncRNA MEG3 inhibited pituitary tumor development by participating in cell proliferation, apoptosis and the EMT process, which may present a novel target for pituitary tumor treatment.

摘要

垂体肿瘤不会威胁生命,但会导致视觉障碍和严重的临床综合征,如不育和代谢综合征。因此,筛选参与垂体肿瘤发生和发展的关键基因可为垂体肿瘤的治疗提供新的靶点。本研究旨在探讨长链非编码 RNA 母源表达 3(MEG3)在垂体肿瘤细胞增殖、凋亡和上皮间质转化(EMT)过程中的分子机制。采集 34 例接受垂体肿瘤手术治疗的患者的组织样本。使用 Lipofectamine 2000 将 pcDNA3.1(+)-MEG3、短发夹 RNA(sh)MEG3、miR-23-3p 抑制剂或其对照物转染至 GH3 和 MMQ 垂体肿瘤细胞中。采用逆转录定量 PCR 和 Western blot 分析检测 MEG3、miR-23b-3p 和 FOXO4 以及增殖、凋亡和 EMT 相关基因和蛋白的水平。采用细胞计数试剂盒-8 和流式细胞术检测细胞增殖和凋亡,采用 Transwell 实验检测侵袭和迁移。采用荧光素酶报告基因和 RNA 下拉实验验证 lncRNA MEG3、miR-23b-3p 和 FOXO4 之间的结合。采用 Pearson 相关分析检测 MEG3、miR-23b-3p 和 FOXO4 表达水平之间的相关性。垂体肿瘤组织和细胞中 lncRNA MEG3 表达水平较低。lncRNA MEG3 的过表达抑制垂体肿瘤细胞的增殖、侵袭和迁移,加速其凋亡。lncRNA MEG3 负调控 miR-23b-3p 的表达水平,而 miR-23b-3p 负调控 FOXO4 的表达水平。lncRNA MEG3 抑制垂体肿瘤细胞的 EMT 过程。miR-23-3p 抑制剂挽救了 shMEG3 对垂体肿瘤细胞增殖、侵袭、迁移、凋亡和 EMT 过程的影响。lncRNA MEG3 通过参与细胞增殖、凋亡和 EMT 过程抑制垂体肿瘤的发展,可能为垂体肿瘤的治疗提供新的靶点。

https://cdn.ncbi.nlm.nih.gov/pmc/blobs/6d86/7934213/a798b954a961/or-45-04-7991-g00.jpg

文献AI研究员

20分钟写一篇综述,助力文献阅读效率提升50倍。

立即体验

用中文搜PubMed

大模型驱动的PubMed中文搜索引擎

马上搜索

文档翻译

学术文献翻译模型,支持多种主流文档格式。

立即体验