Suppr超能文献

多组学分析揭示了急性低氧反应中与肿瘤抑制和致癌相关的基因模块的上下文依赖性。

Multi-omics analysis reveals contextual tumor suppressive and oncogenic gene modules within the acute hypoxic response.

机构信息

Department of Pharmacology, School of Medicine, University of Colorado Anschutz Medical Campus, Aurora, CO, USA.

Linda Crnic Institute for Down Syndrome, School of Medicine, University of Colorado Anschutz Medical Campus, Aurora, CO, USA.

出版信息

Nat Commun. 2021 Mar 2;12(1):1375. doi: 10.1038/s41467-021-21687-2.

Abstract

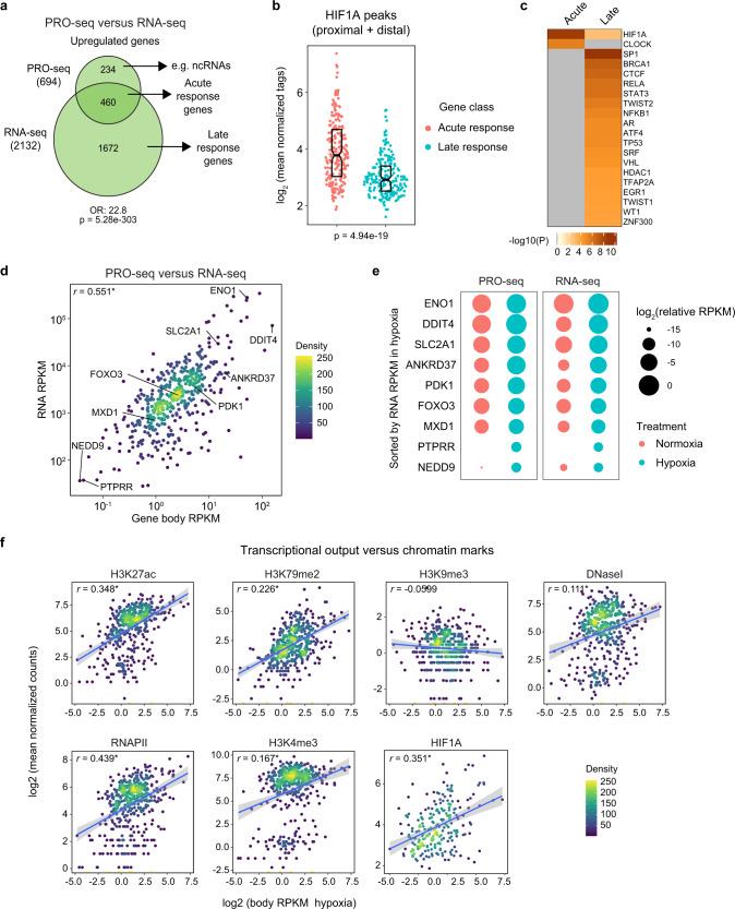
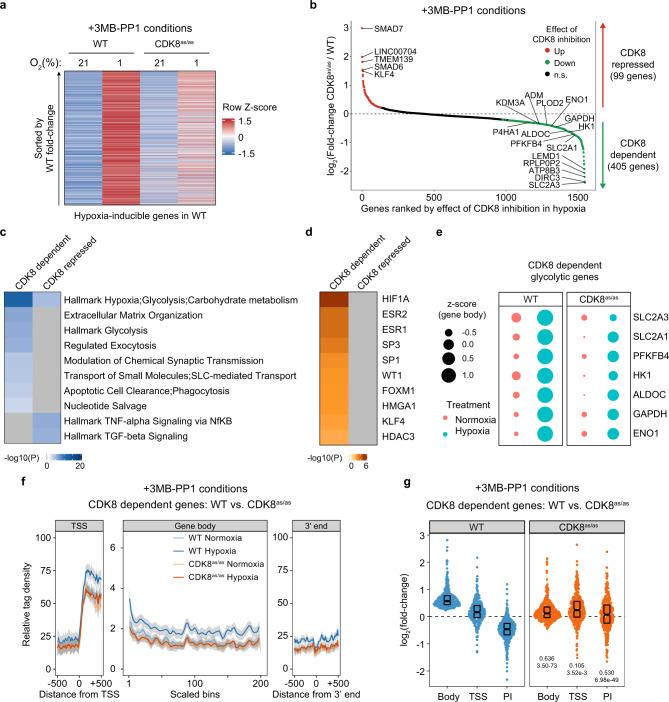
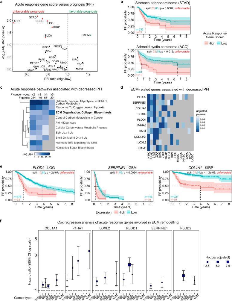
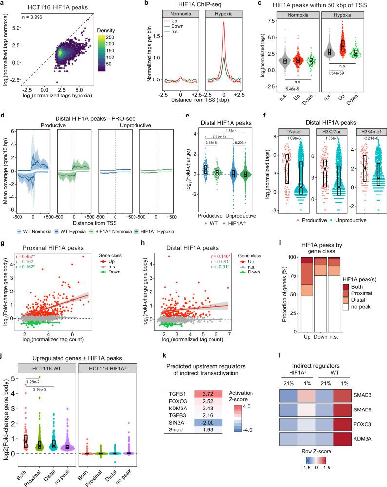
Cellular adaptation to hypoxia is a hallmark of cancer, but the relative contribution of hypoxia-inducible factors (HIFs) versus other oxygen sensors to tumorigenesis is unclear. We employ a multi-omics pipeline including measurements of nascent RNA to characterize transcriptional changes upon acute hypoxia. We identify an immediate early transcriptional response that is strongly dependent on HIF1A and the kinase activity of its cofactor CDK8, includes indirect repression of MYC targets, and is highly conserved across cancer types. HIF1A drives this acute response via conserved high-occupancy enhancers. Genetic screen data indicates that, in normoxia, HIF1A displays strong cell-autonomous tumor suppressive effects through a gene module mediating mTOR inhibition. Conversely, in advanced malignancies, expression of a module of HIF1A targets involved in collagen remodeling is associated with poor prognosis across diverse cancer types. In this work, we provide a valuable resource for investigating context-dependent roles of HIF1A and its targets in cancer biology.

摘要

细胞对缺氧的适应是癌症的一个标志,但缺氧诱导因子 (HIFs) 与其他氧传感器对肿瘤发生的相对贡献尚不清楚。我们采用了一种多组学分析方法,包括对新生 RNA 的测量,以描述急性缺氧时的转录变化。我们确定了一个早期的转录反应,该反应强烈依赖于 HIF1A 和其共因子 CDK8 的激酶活性,包括对 MYC 靶标的间接抑制,并且在癌症类型中高度保守。HIF1A 通过保守的高占有率增强子驱动这种急性反应。遗传筛选数据表明,在常氧条件下,HIF1A 通过一个介导 mTOR 抑制的基因模块表现出强烈的细胞自主肿瘤抑制作用。相反,在晚期恶性肿瘤中,涉及胶原重塑的 HIF1A 靶基因模块的表达与多种癌症类型的不良预后相关。在这项工作中,我们提供了一个有价值的资源,用于研究 HIF1A 及其靶基因在癌症生物学中与上下文相关的作用。

https://cdn.ncbi.nlm.nih.gov/pmc/blobs/4e7d/7925689/3723ab659370/41467_2021_21687_Fig1_HTML.jpg

文献AI研究员

20分钟写一篇综述,助力文献阅读效率提升50倍。

立即体验

用中文搜PubMed

大模型驱动的PubMed中文搜索引擎

马上搜索

文档翻译

学术文献翻译模型,支持多种主流文档格式。

立即体验