Suppr超能文献

所有五种 STIM/Orai 和 IPR 的全时空协调作用构成了哺乳动物 Ca 信号转导的复杂性基础。

Omnitemporal choreographies of all five STIM/Orai and IPRs underlie the complexity of mammalian Ca signaling.

机构信息

Department of Cellular and Molecular Physiology, the Pennsylvania State University College of Medicine, 500 University Drive, Hershey, PA 17033, USA.

Department of Pharmacology and Physiology, University of Rochester, 601 Elmwood Avenue, Rochester, NY 14642, USA.

出版信息

Cell Rep. 2021 Mar 2;34(9):108760. doi: 10.1016/j.celrep.2021.108760.

Abstract

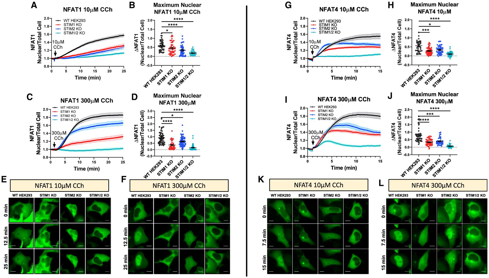
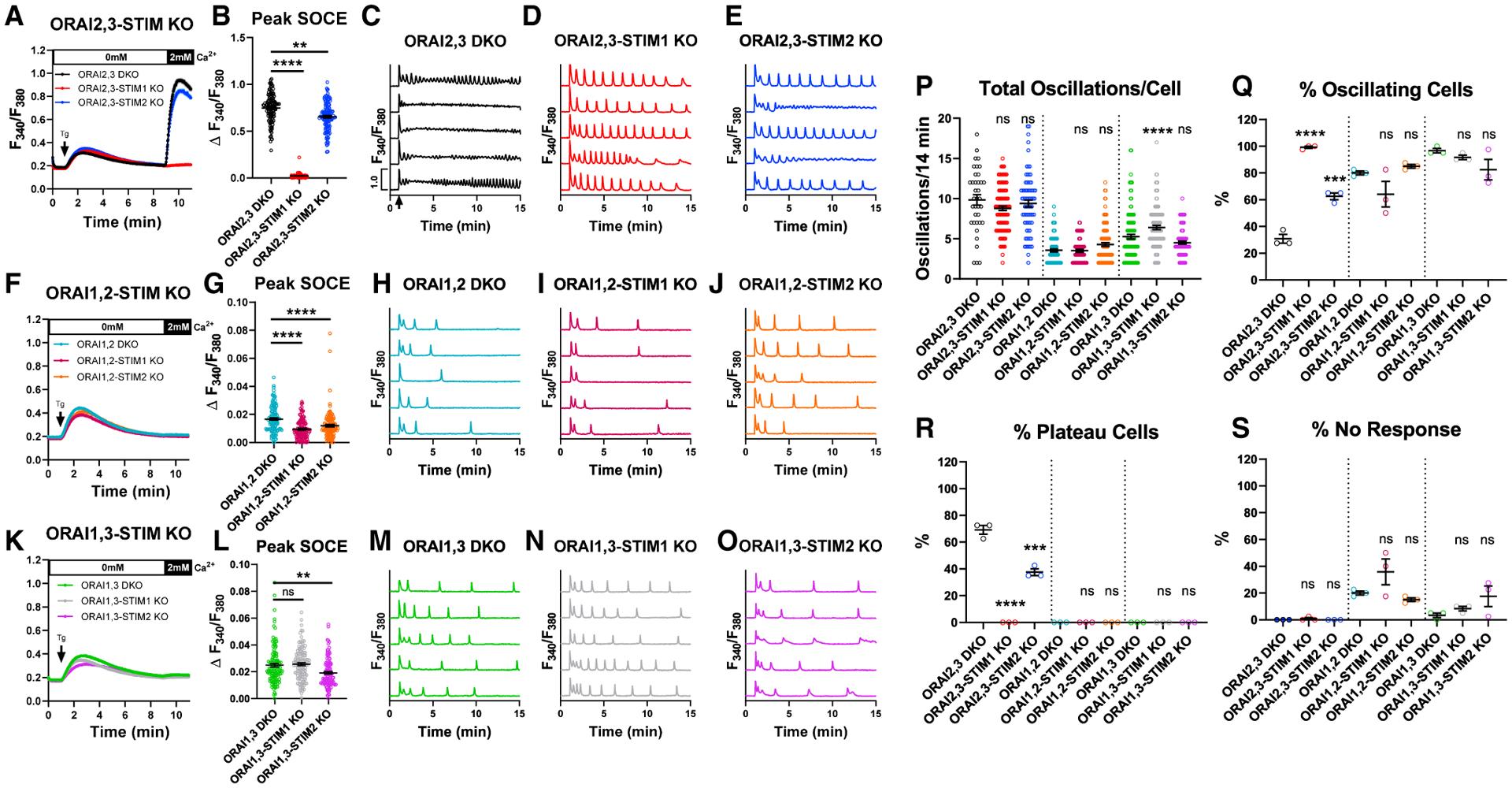
Stromal-interaction molecules (STIM1/2) sense endoplasmic reticulum (ER) Ca depletion and activate Orai channels. However, the choreography of interactions between native STIM/Orai proteins under physiological agonist stimulation is unknown. We show that the five STIM1/2 and Orai1/2/3 proteins are non-redundant and function together to ensure the graded diversity of mammalian Ca signaling. Physiological Ca signaling requires functional interactions between STIM1/2, Orai1/2/3, and IPRs, ensuring that receptor-mediated Ca release is tailored to Ca entry and nuclear factor of activated T cells (NFAT) activation. The N-terminal Ca-binding ER-luminal domains of unactivated STIM1/2 inhibit IPR-evoked Ca release. A gradual increase in agonist intensity and STIM1/2 activation relieves IPR inhibition. Concomitantly, activated STIM1/2 C termini differentially interact with Orai1/2/3 as agonist intensity increases. Thus, coordinated and omnitemporal functions of all five STIM/Orai and IPRs translate the strength of agonist stimulation to precise levels of Ca signaling and NFAT induction, ensuring the fidelity of complex mammalian Ca signaling.

摘要

基质相互作用分子(STIM1/2)感知内质网(ER)Ca 耗竭并激活 Orai 通道。然而,在生理激动剂刺激下,天然 STIM/Orai 蛋白之间相互作用的编排尚不清楚。我们表明,五种 STIM1/2 和 Orai1/2/3 蛋白是不可或缺的,共同作用以确保哺乳动物 Ca 信号的分级多样性。生理 Ca 信号需要 STIM1/2、Orai1/2/3 和 IPR 之间的功能相互作用,以确保受体介导的 Ca 释放与 Ca 内流和活化 T 细胞核因子(NFAT)激活相匹配。未激活的 STIM1/2 的 ER 腔 N 端 Ca 结合域抑制 IPR 引发的 Ca 释放。激动剂强度和 STIM1/2 激活的逐渐增加会解除 IPR 抑制。同时,随着激动剂强度的增加,激活的 STIM1/2 C 端与 Orai1/2/3 以不同的方式相互作用。因此,所有五种 STIM/Orai 和 IPR 的协调和全时功能将激动剂刺激的强度转化为精确的 Ca 信号和 NFAT 诱导水平,从而确保复杂的哺乳动物 Ca 信号的保真度。

https://cdn.ncbi.nlm.nih.gov/pmc/blobs/03d9/7968378/7d0a96cbba8d/nihms-1679651-f0002.jpg

文献AI研究员

20分钟写一篇综述,助力文献阅读效率提升50倍。

立即体验

用中文搜PubMed

大模型驱动的PubMed中文搜索引擎

马上搜索

文档翻译

学术文献翻译模型,支持多种主流文档格式。

立即体验