Suppr超能文献

LINC00958通过miR-211-5p/CENPK轴并激活JAK/STAT3信号通路促进舌鳞状细胞癌的增殖。

LINC00958 promotes the proliferation of TSCC via miR-211-5p/CENPK axis and activating the JAK/STAT3 signaling pathway.

作者信息

Jia Bo, Dao Junfeng, Han Jiusong, Huang Zhijie, Sun Xiang, Zheng Xianghuai, Xiang Shijian, Zhou Huixi, Liu Shuguang

机构信息

Department of Stomatology, Shunde Hospital, Southern Medical University, Foshan, Guangdong, 528300, China.

Department of Oral Surgery, Stomatological Hospital, Southern Medical University, Guangzhou, 510280, China.

出版信息

Cancer Cell Int. 2021 Mar 3;21(1):147. doi: 10.1186/s12935-021-01808-z.

Abstract

BACKGROUND

Tongue squamous cell carcinoma (TSCC) is one of the most common oral tumors. Recently, long intergenic noncoding RNA 00958 (LINC00958) has been identified as an oncogene in human cancers. Nevertheless, the role of LINC00958 and its downstream mechanisms in TSCC is still unknown.

METHODS

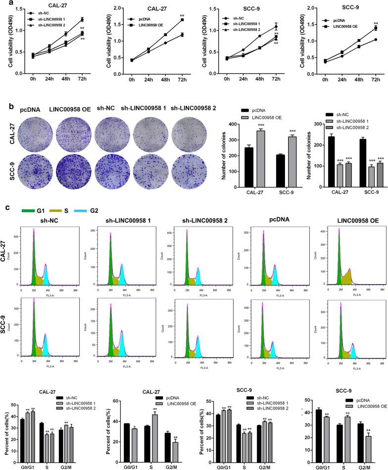
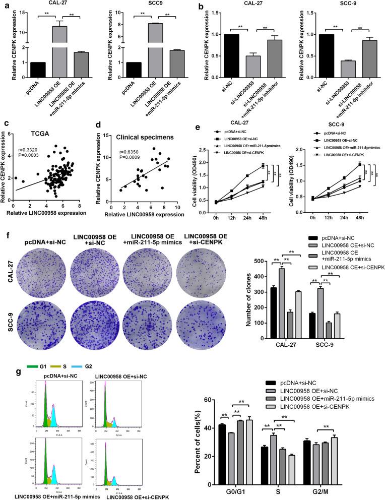
The effect of LINC00958 on TSCC cells proliferation and growth were assessed by CCK-8, colony formation, 5-Ethynyl-2'-deoxyuridline (EdU) assay and flow cytometry assays in vitro and tumor xenograft model in vivo. Bioinformatics analysis was used to predict the target of LINC00958 in TSCC, which was verified by RNA immunoprecipitation and luciferase reporter assays.

RESULTS

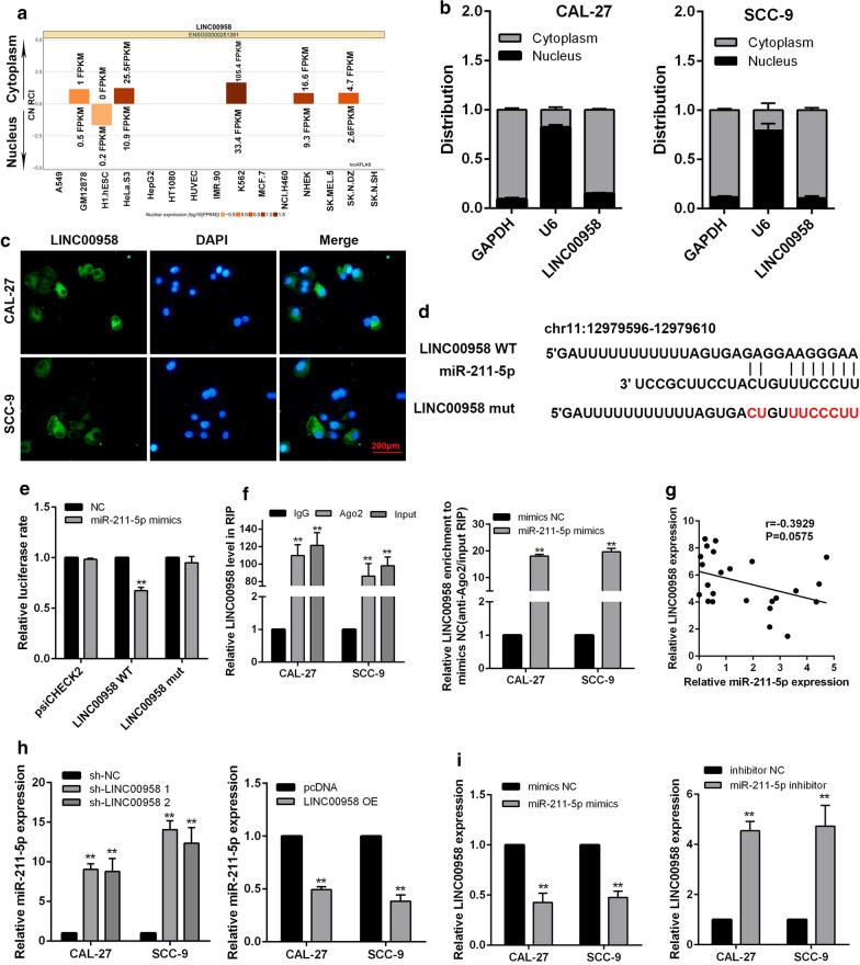
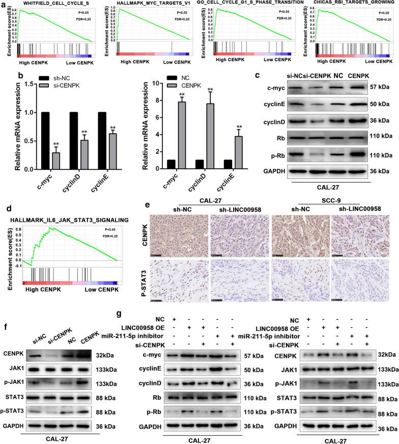
LINC00958 was increased in TSCC tissues, and patients with high LINC00958 expression had a shorter overall survival. LINC00958 knockdown significantly decreased the growth rate of TSCC cells both in vitro and in vivo. In mechanism, LINC00958 acted as a ceRNA by competitively sponging miR-211-5p. In addition, we identified CENPK as a direct target gene of miR-211-5p, which was higher in TSCC tissues than that in adjacent normal tissues. Up-regulated miR-211-5p or down-regulated CENPK could abolish LINC00958-induced proliferation promotion in TSCC cells. Furthermore, The overexpression of CENPK promoted the expression of oncogenic cell cycle regulators and activated the JAK/STAT3 signaling.

CONCLUSIONS

Our findings suggested that LINC00958 is a potential prognostic biomarker in TSCC.

摘要

背景

舌鳞状细胞癌(TSCC)是最常见的口腔肿瘤之一。最近,长链基因间非编码RNA 00958(LINC00958)已被确定为人类癌症中的一种癌基因。然而,LINC00958及其下游机制在TSCC中的作用仍不清楚。

方法

通过CCK-8、集落形成、5-乙炔基-2'-脱氧尿苷(EdU)检测和流式细胞术检测体外LINC00958对TSCC细胞增殖和生长的影响,并通过体内肿瘤异种移植模型进行评估。采用生物信息学分析预测TSCC中LINC00958的靶标,并通过RNA免疫沉淀和荧光素酶报告基因检测进行验证。

结果

TSCC组织中LINC00958表达升高,LINC00958高表达的患者总生存期较短。LINC00958敲低显著降低了TSCC细胞在体外和体内的生长速率。机制上,LINC00958通过竞争性结合miR-211-5p发挥ceRNA的作用。此外,我们确定CENPK是miR-211-5p的直接靶基因,其在TSCC组织中的表达高于相邻正常组织。上调miR-211-5p或下调CENPK可消除LINC00958诱导的TSCC细胞增殖促进作用。此外,CENPK的过表达促进了致癌细胞周期调节因子的表达并激活了JAK/STAT3信号通路。

结论

我们的研究结果表明,LINC00958是TSCC中一种潜在的预后生物标志物。

https://cdn.ncbi.nlm.nih.gov/pmc/blobs/543c/7931557/c7bfdc53e622/12935_2021_1808_Fig1_HTML.jpg

文献AI研究员

20分钟写一篇综述,助力文献阅读效率提升50倍。

立即体验

用中文搜PubMed

大模型驱动的PubMed中文搜索引擎

马上搜索

文档翻译

学术文献翻译模型,支持多种主流文档格式。

立即体验