Suppr超能文献

基于数字空间基因表达谱分析的转移性前列腺癌的肿瘤内和肿瘤间异质性。

Inter- and intra-tumor heterogeneity of metastatic prostate cancer determined by digital spatial gene expression profiling.

机构信息

Fred Hutchinson Cancer Research Center, Seattle, WA, USA.

NanoString Technologies, Inc., Seattle, WA, USA.

出版信息

Nat Commun. 2021 Mar 3;12(1):1426. doi: 10.1038/s41467-021-21615-4.

Abstract

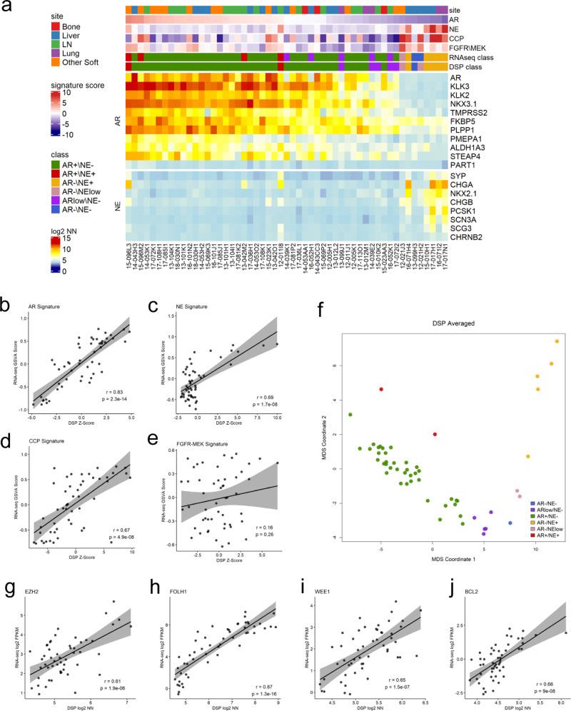
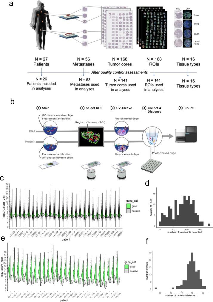
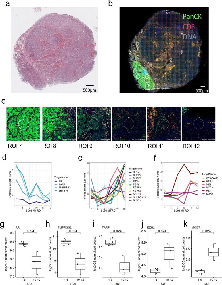
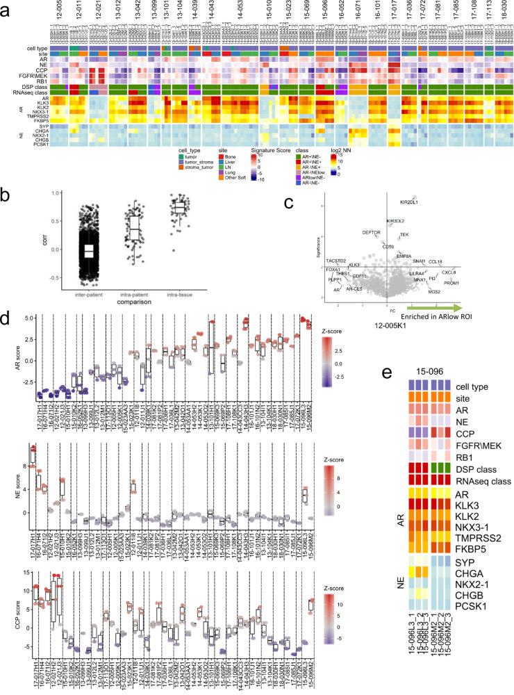
Metastatic prostate cancer (mPC) comprises a spectrum of diverse phenotypes. However, the extent of inter- and intra-tumor heterogeneity is not established. Here we use digital spatial profiling (DSP) technology to quantitate transcript and protein abundance in spatially-distinct regions of mPCs. By assessing multiple discrete areas across multiple metastases, we find a high level of intra-patient homogeneity with respect to tumor phenotype. However, there are notable exceptions including tumors comprised of regions with high and low androgen receptor (AR) and neuroendocrine activity. While the vast majority of metastases examined are devoid of significant inflammatory infiltrates and lack PD1, PD-L1 and CTLA4, the B7-H3/CD276 immune checkpoint protein is highly expressed, particularly in mPCs with high AR activity. Our results demonstrate the utility of DSP for accurately classifying tumor phenotype, assessing tumor heterogeneity, and identifying aspects of tumor biology involving the immunological composition of metastases.

摘要

转移性前列腺癌(mPC)包含一系列不同的表型。然而,肿瘤内和肿瘤间异质性的程度尚未确定。在这里,我们使用数字空间分析(DSP)技术来定量分析 mPC 中空间上不同区域的转录本和蛋白质丰度。通过评估多个转移灶中的多个离散区域,我们发现肿瘤表型在患者间具有高度的同质性。然而,也有一些显著的例外,包括由高和低雄激素受体(AR)和神经内分泌活性区域组成的肿瘤。虽然绝大多数检查的转移灶没有明显的炎症浸润,也缺乏 PD1、PD-L1 和 CTLA4,但 B7-H3/CD276 免疫检查点蛋白高度表达,特别是在 AR 活性高的 mPC 中。我们的结果表明,DSP 可用于准确分类肿瘤表型、评估肿瘤异质性,并识别涉及转移瘤免疫组成的肿瘤生物学方面。

https://cdn.ncbi.nlm.nih.gov/pmc/blobs/fc1a/7930198/4068592020fa/41467_2021_21615_Fig1_HTML.jpg

文献AI研究员

20分钟写一篇综述,助力文献阅读效率提升50倍。

立即体验

用中文搜PubMed

大模型驱动的PubMed中文搜索引擎

马上搜索

文档翻译

学术文献翻译模型,支持多种主流文档格式。

立即体验