Suppr超能文献

厌氧内共生体通过反硝化作用为纤毛虫宿主产生能量。

Anaerobic endosymbiont generates energy for ciliate host by denitrification.

机构信息

Max Planck Institute for Marine Microbiology, Bremen, Germany.

Division of Microbial Ecology, Centre for Microbiology and Environmental Systems Science, University of Vienna, Vienna, Austria.

出版信息

Nature. 2021 Mar;591(7850):445-450. doi: 10.1038/s41586-021-03297-6. Epub 2021 Mar 3.

Abstract

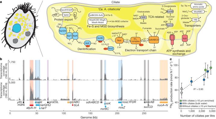
Mitochondria are specialized eukaryotic organelles that have a dedicated function in oxygen respiration and energy production. They evolved about 2 billion years ago from a free-living bacterial ancestor (probably an alphaproteobacterium), in a process known as endosymbiosis. Many unicellular eukaryotes have since adapted to life in anoxic habitats and their mitochondria have undergone further reductive evolution. As a result, obligate anaerobic eukaryotes with mitochondrial remnants derive their energy mostly from fermentation. Here we describe 'Candidatus Azoamicus ciliaticola', which is an obligate endosymbiont of an anaerobic ciliate and has a dedicated role in respiration and providing energy for its eukaryotic host. 'Candidatus A. ciliaticola' contains a highly reduced 0.29-Mb genome that encodes core genes for central information processing, the electron transport chain, a truncated tricarboxylic acid cycle, ATP generation and iron-sulfur cluster biosynthesis. The genome encodes a respiratory denitrification pathway instead of aerobic terminal oxidases, which enables its host to breathe nitrate instead of oxygen. 'Candidatus A. ciliaticola' and its ciliate host represent an example of a symbiosis that is based on the transfer of energy in the form of ATP, rather than nutrition. This discovery raises the possibility that eukaryotes with mitochondrial remnants may secondarily acquire energy-providing endosymbionts to complement or replace functions of their mitochondria.

摘要

线粒体是专门的真核细胞器,具有专门的氧气呼吸和能量产生功能。它们大约在 20 亿年前从自由生活的细菌祖先(可能是α变形菌)进化而来,这一过程被称为内共生。此后,许多单细胞真核生物已经适应了缺氧环境的生活,它们的线粒体经历了进一步的还原进化。因此,具有线粒体残余物的专性厌氧真核生物主要从发酵中获得能量。在这里,我们描述了“Candidatus Azoamicus ciliaticola”,它是一种专性内共生厌氧纤毛虫的内共生体,在呼吸和为其真核宿主提供能量方面具有专门的作用。“Candidatus A. ciliaticola”含有一个高度简化的 0.29-Mb 基因组,编码核心信息处理、电子传递链、截断的三羧酸循环、ATP 生成和铁硫簇生物合成的核心基因。该基因组编码呼吸反硝化途径,而不是需氧末端氧化酶,这使其宿主能够呼吸硝酸盐而不是氧气。“Candidatus A. ciliaticola”及其纤毛虫宿主代表了一种以 ATP 形式传递能量而不是营养物质的共生关系的例子。这一发现提出了这样一种可能性,即具有线粒体残余物的真核生物可能会二次获得提供能量的内共生体,以补充或替代其线粒体的功能。

https://cdn.ncbi.nlm.nih.gov/pmc/blobs/3985/7969357/2aaf996053bb/41586_2021_3297_Fig1_HTML.jpg

文献AI研究员

20分钟写一篇综述,助力文献阅读效率提升50倍。

立即体验

用中文搜PubMed

大模型驱动的PubMed中文搜索引擎

马上搜索

文档翻译

学术文献翻译模型,支持多种主流文档格式。

立即体验