Suppr超能文献

肿瘤合成代谢与宿主分解代谢的药理学抑制作为癌症治疗方法。

Pharmacological inhibition of tumor anabolism and host catabolism as a cancer therapy.

机构信息

Division of Basic Research, National Cancer Institute, Ave. San Fernando 22, Tlalpan, 14080, Mexico City, Mexico.

PECEM, National Autonomous University of Mexico, Mexico City, Mexico.

出版信息

Sci Rep. 2021 Mar 4;11(1):5222. doi: 10.1038/s41598-021-84538-6.

Abstract

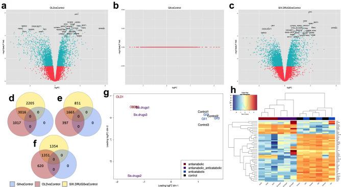
The malignant energetic demands are satisfied through glycolysis, glutaminolysis and de novo synthesis of fatty acids, while the host curses with a state of catabolism and systemic inflammation. The concurrent inhibition of both, tumor anabolism and host catabolism, and their effect upon tumor growth and whole animal metabolism, have not been evaluated. We aimed to evaluate in colon cancer cells a combination of six agents directed to block the tumor anabolism (orlistat + lonidamine + DON) and the host catabolism (growth hormone + insulin + indomethacin). Treatment reduced cellular viability, clonogenic capacity and cell cycle progression. These effects were associated with decreased glycolysis and oxidative phosphorylation, leading to a quiescent energetic phenotype, and with an aberrant transcriptomic landscape showing dysregulation in multiple metabolic pathways. The in vivo evaluation revealed a significant tumor volume inhibition, without damage to normal tissues. The six-drug combination preserved lean tissue and decreased fat loss, while the energy expenditure got decreased. Finally, a reduction in gene expression associated with thermogenesis was observed. Our findings demonstrate that the simultaneous use of this six-drug combination has anticancer effects by inducing a quiescent energetic phenotype of cultured cancer cells. Besides, the treatment is well-tolerated in mice and reduces whole animal energetic expenditure and fat loss.

摘要

恶性能量需求通过糖酵解、谷氨酰胺分解和脂肪酸从头合成得到满足,而宿主则处于分解代谢和全身炎症状态。尚未评估同时抑制肿瘤合成代谢和宿主分解代谢及其对肿瘤生长和整体动物代谢的影响。我们旨在评估联合使用六种靶向阻断肿瘤合成代谢(奥利司他+Lonidamine+DON)和宿主分解代谢(生长激素+胰岛素+吲哚美辛)的药物对结肠癌细胞的作用。治疗降低了细胞活力、集落形成能力和细胞周期进程。这些作用与糖酵解和氧化磷酸化减少有关,导致静止的能量表型,并出现异常的转录组景观,多个代谢途径失调。体内评估显示肿瘤体积显著抑制,而正常组织不受损害。该六种药物联合使用可保留瘦组织并减少脂肪流失,同时降低能量消耗。最后,观察到与产热相关的基因表达减少。我们的研究结果表明,同时使用这种六种药物联合治疗可通过诱导培养癌细胞的静止能量表型发挥抗癌作用。此外,该治疗在小鼠中耐受良好,并降低了整体动物的能量消耗和脂肪流失。

https://cdn.ncbi.nlm.nih.gov/pmc/blobs/4b37/7933231/90fa6c3c2b89/41598_2021_84538_Fig1_HTML.jpg

文献AI研究员

20分钟写一篇综述,助力文献阅读效率提升50倍。

立即体验

用中文搜PubMed

大模型驱动的PubMed中文搜索引擎

马上搜索

文档翻译

学术文献翻译模型,支持多种主流文档格式。

立即体验