Suppr超能文献

中风后运动后处理的神经保护作用:SIRT1介导的内质网(ER)应激抑制

Neuroprotective Effects of Exercise Postconditioning After Stroke SIRT1-Mediated Suppression of Endoplasmic Reticulum (ER) Stress.

作者信息

Li Fengwu, Geng Xiaokun, Lee Hangil, Wills Melissa, Ding Yuchuan

机构信息

China-America Institute of Neuroscience, Luhe Hospital, Capital Medical University, Beijing, China.

Department of Neurology, Beijing Luhe Hospital, Capital Medical University, Beijing, China.

出版信息

Front Cell Neurosci. 2021 Feb 16;15:598230. doi: 10.3389/fncel.2021.598230. eCollection 2021.

Abstract

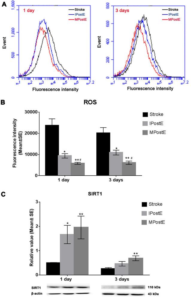
While it is well-known that pre-stroke exercise conditioning reduces the incidence of stroke and the development of comorbidities, it is unclear whether post-stroke exercise conditioning is also neuroprotective. The present study investigated whether exercise postconditioning (PostE) induced neuroprotection and elucidated the involvement of SIRT1 regulation on the ROS/ER stress pathway. Adult rats were subjected to middle cerebral artery occlusion (MCAO) followed by either: (1) resting; (2) mild exercise postconditioning (MPostE); or (3) intense exercise postconditioning (IPostE). PostE was initiated 24 h after reperfusion and performed on a treadmill. At 1 and 3 days thereafter, we determined infarct volumes, neurological defects, brain edema, apoptotic cell death through measuring pro- (BAX and Caspase-3) and anti-apoptotic (Bcl-2) proteins, and ER stress through the measurement of glucose-regulated protein 78 (GRP78), inositol-requiring 1α (IRE1α), protein kinase RNA-like endoplasmic reticulum kinase (PERK), activating transcription factor 6 (ATF6), C/EBP homologous protein (CHOP), Caspase-12, and SIRT1. Proteins were measured by Western blot. ROS production was detected by flow cytometry.Compared to resting rats, both MPostE and IPostE significantly decreased brain infarct volumes and edema, neurological deficits, ROS production, and apoptotic cell death. MPostE further increased Bcl-2 expression and Bcl-2/BAX ratio as well as BAX and Caspase-3 expressions and ROS production (* < 0.05). Both PostE groups saw decreases in ER stress proteins, while MPostE demonstrated a further reduction in GRP78 (*** < 0.001) and Caspase-12 (* < 0.05) expressions at 1 day and IRE1α (** < 0.01) and CHOP (* < 0.05) expressions at 3 days. Additionally, both PostE groups saw significant increases in SIRT1 expression.In this study, both mild and intense PostE levels induced neuroprotection after stroke through SIRT1 and ROS/ER stress pathway. Additionally, the results may provide a base for our future study regarding the regulation of SIRT1 on the ROS/ER stress pathway in the biochemical processes underlying post-stroke neuroprotection. The results suggest that mild exercise postconditioning might play a similar neuroprotective role as intensive exercise and could be an effective exercise strategy as well.

摘要

虽然众所周知,中风前运动预处理可降低中风发病率和合并症的发生,但尚不清楚中风后运动预处理是否也具有神经保护作用。本研究调查了运动后处理(PostE)是否能诱导神经保护,并阐明了SIRT1调节在ROS/内质网(ER)应激途径中的作用。成年大鼠接受大脑中动脉闭塞(MCAO),然后分为以下三组:(1)休息;(2)轻度运动后处理(MPostE);或(3)剧烈运动后处理(IPostE)。PostE在再灌注后24小时开始,在跑步机上进行。此后第1天和第3天,我们通过测量促凋亡蛋白(BAX和Caspase-3)和抗凋亡蛋白(Bcl-2)来确定梗死体积、神经功能缺损、脑水肿、凋亡细胞死亡,并通过测量葡萄糖调节蛋白78(GRP78)、肌醇需求酶1α(IRE1α)、蛋白激酶RNA样内质网激酶(PERK)、活化转录因子6(ATF6)、C/EBP同源蛋白(CHOP)、Caspase-12和SIRT1来检测ER应激。通过蛋白质印迹法测量蛋白质。通过流式细胞术检测ROS生成。与休息的大鼠相比,MPostE和IPostE均显著降低了脑梗死体积和水肿、神经功能缺损、ROS生成以及凋亡细胞死亡。MPostE进一步增加了Bcl-2表达和Bcl-2/BAX比值,以及BAX和Caspase-3表达和ROS生成(<0.05)。两个PostE组的ER应激蛋白均减少,而MPostE在第1天GRP78(<0.001)和Caspase-12(*<0.05)表达进一步降低,在第3天IRE1α(<0.01)和CHOP(*<0.05)表达进一步降低。此外,两个PostE组SIRT1表达均显著增加。在本研究中,轻度和剧烈的PostE水平均通过SIRT1和ROS/ER应激途径在中风后诱导神经保护。此外,这些结果可能为我们未来关于SIRT1在中风后神经保护潜在生化过程中对ROS/ER应激途径调节的研究提供基础。结果表明,轻度运动后处理可能与剧烈运动发挥相似的神经保护作用,并且可能也是一种有效的运动策略。

https://cdn.ncbi.nlm.nih.gov/pmc/blobs/6430/7920953/9e7941b963de/fncel-15-598230-g0001ab.jpg

文献AI研究员

20分钟写一篇综述,助力文献阅读效率提升50倍。

立即体验

用中文搜PubMed

大模型驱动的PubMed中文搜索引擎

马上搜索

文档翻译

学术文献翻译模型,支持多种主流文档格式。

立即体验