Suppr超能文献

膳食圣草次苷防治葡聚糖硫酸钠诱导的结肠炎:NF-κB 信号通路、增强肠道屏障和调节肠道微生物群。

Dietary Taxifolin Protects Against Dextran Sulfate Sodium-Induced Colitis NF-κB Signaling, Enhancing Intestinal Barrier and Modulating Gut Microbiota.

机构信息

College of Animal Sciences and Technology, Huazhong Agricultural University, Wuhan, China.

出版信息

Front Immunol. 2021 Feb 16;11:631809. doi: 10.3389/fimmu.2020.631809. eCollection 2020.

Abstract

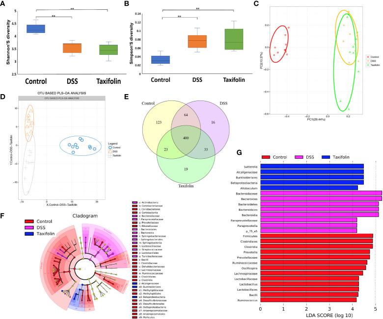
Taxifolin is a natural antioxidant polyphenol with various bioactivities and has many beneficial effects on human gut health. However, little is known of its function on colitis. In this study, the protective effects of taxifolin on colitis symptoms, inflammation, signaling pathways, and colon microbiota were investigated using dextran sulfate sodium (DSS)-induced colitis mice. Intriguingly, pre-administration of taxifolin alleviated the colitis symptoms and histological changes of the DSS-challenged mice. Supplementation of taxifolin significantly inhibited the secretions of tumor necrosis factor-α, interleukin (IL)-1β, and IL-6 and significantly increased the secretions of IL-10, secretory immunoglobulin A, superoxide dismutase, and immunoglobulins (IgA, IgG, and IgM) in DSS-induced colitis mice. In addition, the activation of nuclear factor kappa B (NF-B; p65 and IB) signaling was significantly suppressed by taxifolin supplementation. The expression of tight junction proteins (claudin-1 and occludin) was significantly increased by taxifolin. Moreover, 16S rDNA sequencing revealed that the DSS-induced changes of colon microbiota composition and microbial functions (amino acid metabolism and MAPK signaling) were restored by taxifolin, including the decreases of the abundances of , , , , and the ratio of /, and the increases of the abundances of and at species level. In conclusion, these results revealed that dietary taxifolin has a great potential to prevent colitis by inhibiting the NF-B signaling pathway, enhancing intestinal barrier, and modulating gut microbiota.

摘要

花旗松素是一种天然抗氧化多酚,具有多种生物活性,对人体肠道健康有许多有益影响。然而,其对结肠炎的作用知之甚少。在这项研究中,使用葡聚糖硫酸钠(DSS)诱导的结肠炎小鼠研究了花旗松素对结肠炎症状、炎症、信号通路和结肠微生物群的保护作用。有趣的是,花旗松素的预先给药缓解了 DSS 挑战小鼠的结肠炎症状和组织学变化。花旗松素的补充显著抑制了肿瘤坏死因子-α、白细胞介素(IL)-1β和 IL-6 的分泌,并显著增加了 DSS 诱导的结肠炎小鼠中 IL-10、分泌型免疫球蛋白 A、超氧化物歧化酶和免疫球蛋白(IgA、IgG 和 IgM)的分泌。此外,核因子 kappa B(NF-B;p65 和 IB)信号的激活被花旗松素补充显著抑制。花旗松素补充显著增加了紧密连接蛋白(claudin-1 和 occludin)的表达。此外,16S rDNA 测序显示,花旗松素恢复了 DSS 诱导的结肠微生物群落组成和微生物功能(氨基酸代谢和 MAPK 信号)的变化,包括物种水平上丰度的降低, 和 /的比例, 和 的丰度增加。总之,这些结果表明,饮食中的花旗松素通过抑制 NF-B 信号通路、增强肠道屏障和调节肠道微生物群,具有预防结肠炎的巨大潜力。

https://cdn.ncbi.nlm.nih.gov/pmc/blobs/1830/7921741/05f0f49a73c9/fimmu-11-631809-g001.jpg

文献AI研究员

20分钟写一篇综述,助力文献阅读效率提升50倍。

立即体验

用中文搜PubMed

大模型驱动的PubMed中文搜索引擎

马上搜索

文档翻译

学术文献翻译模型,支持多种主流文档格式。

立即体验