Suppr超能文献

二氢乳清酸脱氢酶(DHODH)抑制剂与双嘧达莫之间的协同作用导致急性髓系白血病的代谢致死性。

The Synergism between DHODH Inhibitors and Dipyridamole Leads to Metabolic Lethality in Acute Myeloid Leukemia.

作者信息

Gaidano Valentina, Houshmand Mohammad, Vitale Nicoletta, Carrà Giovanna, Morotti Alessandro, Tenace Valerio, Rapelli Stefania, Sainas Stefano, Pippione Agnese Chiara, Giorgis Marta, Boschi Donatella, Lolli Marco Lucio, Cilloni Daniela, Cignetti Alessandro, Saglio Giuseppe, Circosta Paola

机构信息

Department of Clinical and Biological Sciences, University of Turin, Orbassano, 10043 Turin, Italy.

Division of Hematology, A.O. SS Antonio e Biagio e Cesare Arrigo, 15121 Alessandria, Italy.

出版信息

Cancers (Basel). 2021 Feb 28;13(5):1003. doi: 10.3390/cancers13051003.

Abstract

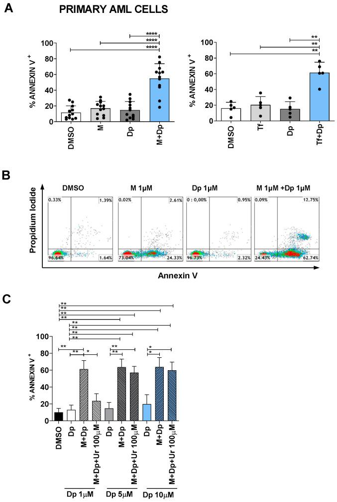
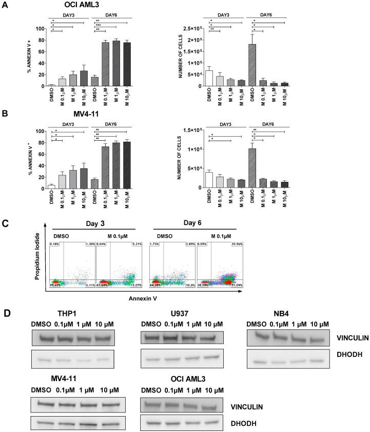
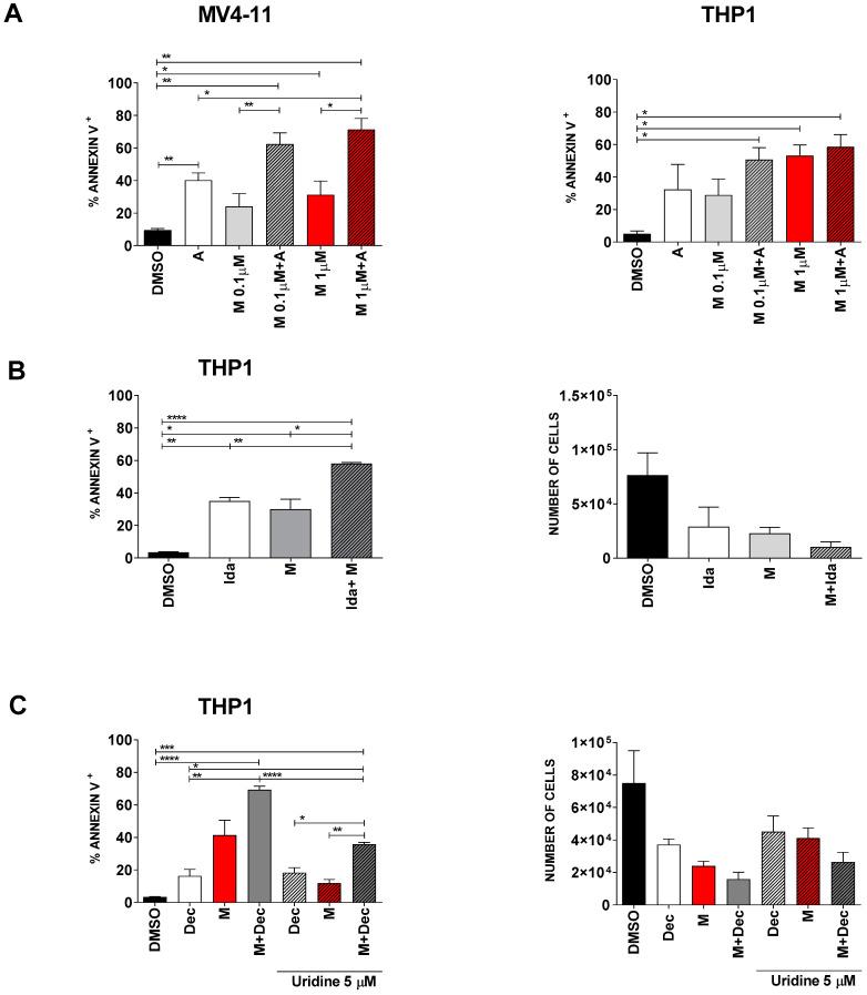
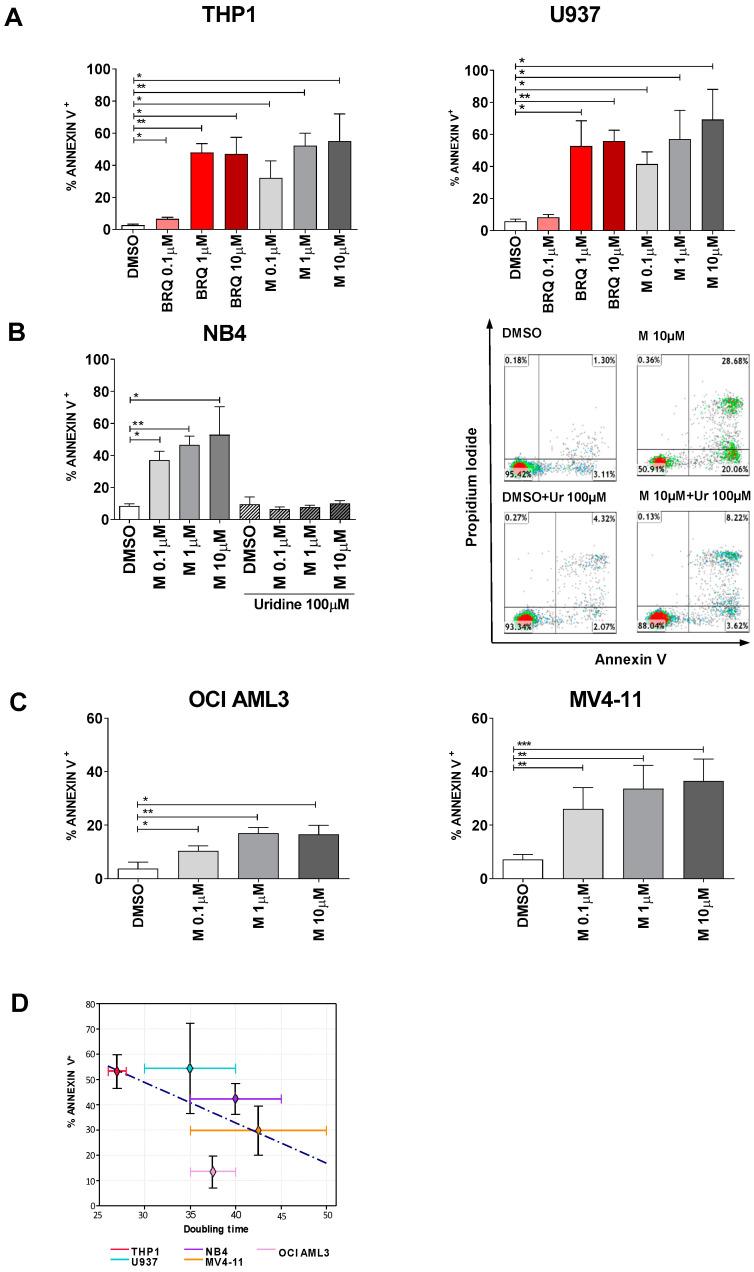
Dihydroorotate Dehydrogenase (DHODH) is a key enzyme of the pyrimidine biosynthesis, whose inhibition can induce differentiation and apoptosis in acute myeloid leukemia (AML). DHODH inhibitors had shown promising in vitro and in vivo activity on solid tumors, but their effectiveness was not confirmed in clinical trials, probably because cancer cells exploited the pyrimidine salvage pathway to survive. Here, we investigated the antileukemic activity of MEDS433, the DHODH inhibitor developed by our group, against AML. Learning from previous failures, we mimicked human conditions (performing experiments in the presence of physiological uridine plasma levels) and looked for synergic combinations to boost apoptosis, including classical antileukemic drugs and dipyridamole, a blocker of the pyrimidine salvage pathway. MEDS433 induced apoptosis in multiple AML cell lines, not only as a consequence of differentiation, but also directly. Its combination with antileukemic agents further increased the apoptotic rate, but when experiments were performed in the presence of physiological uridine concentrations, results were less impressive. Conversely, the combination of MEDS433 with dipyridamole induced metabolic lethality and differentiation in all AML cell lines; this extraordinary synergism was confirmed on AML primary cells with different genetic backgrounds and was unaffected by physiological uridine concentrations, predicting activity.

摘要

二氢乳清酸脱氢酶(DHODH)是嘧啶生物合成的关键酶,其抑制作用可诱导急性髓系白血病(AML)细胞分化和凋亡。DHODH抑制剂在实体瘤的体外和体内活性研究中显示出良好前景,但在临床试验中其有效性未得到证实,这可能是因为癌细胞利用嘧啶补救途径来维持生存。在此,我们研究了本团队研发的DHODH抑制剂MEDS433对AML的抗白血病活性。鉴于以往的失败经验,我们模拟人体条件(在生理尿苷血浆水平下进行实验)并寻找协同组合以增强凋亡作用,这些组合包括经典抗白血病药物和嘧啶补救途径阻断剂双嘧达莫。MEDS433可诱导多种AML细胞系凋亡,这不仅是分化的结果,也有直接诱导凋亡的作用。它与抗白血病药物联合使用可进一步提高凋亡率,但在生理尿苷浓度下进行实验时,结果并不那么显著。相反,MEDS433与双嘧达莫联合使用可诱导所有AML细胞系发生代谢性致死和分化;这种显著的协同作用在具有不同遗传背景的AML原代细胞中得到证实,且不受生理尿苷浓度影响,预示着其具有活性。

https://cdn.ncbi.nlm.nih.gov/pmc/blobs/1fc6/7957697/8beac78819f7/cancers-13-01003-g001.jpg

文献AI研究员

20分钟写一篇综述,助力文献阅读效率提升50倍。

立即体验

用中文搜PubMed

大模型驱动的PubMed中文搜索引擎

马上搜索

文档翻译

学术文献翻译模型,支持多种主流文档格式。

立即体验