Suppr超能文献

寡聚体 Aβ 诱导类似 AMD 的表型,并在溶酶体中积累,从而损害 RPE 功能。

Oligomeric Aβ Induces an AMD-Like Phenotype and Accumulates in Lysosomes to Impair RPE Function.

机构信息

Clinical and Experimental Sciences, Faculty of Medicine, University of Southampton, MP 806, Tremona Road, Southampton SO16 6YD, UK.

Biomedical Imaging Unit, University of Southampton, MP12, Tremona Road, Southampton SO16 6YD, UK.

出版信息

Cells. 2021 Feb 17;10(2):413. doi: 10.3390/cells10020413.

Abstract

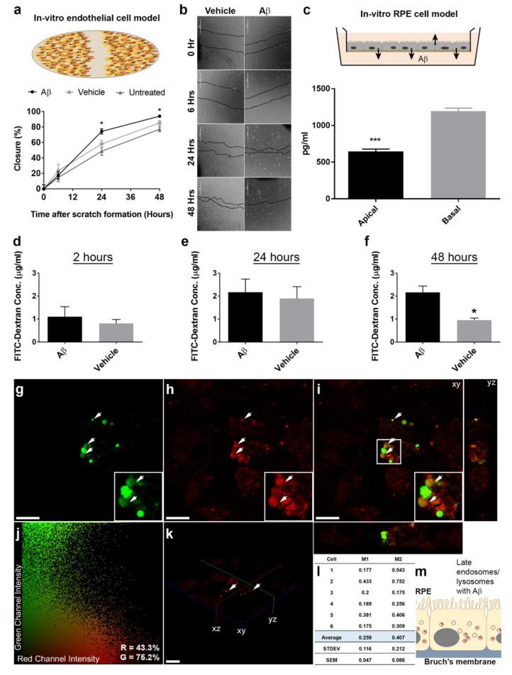
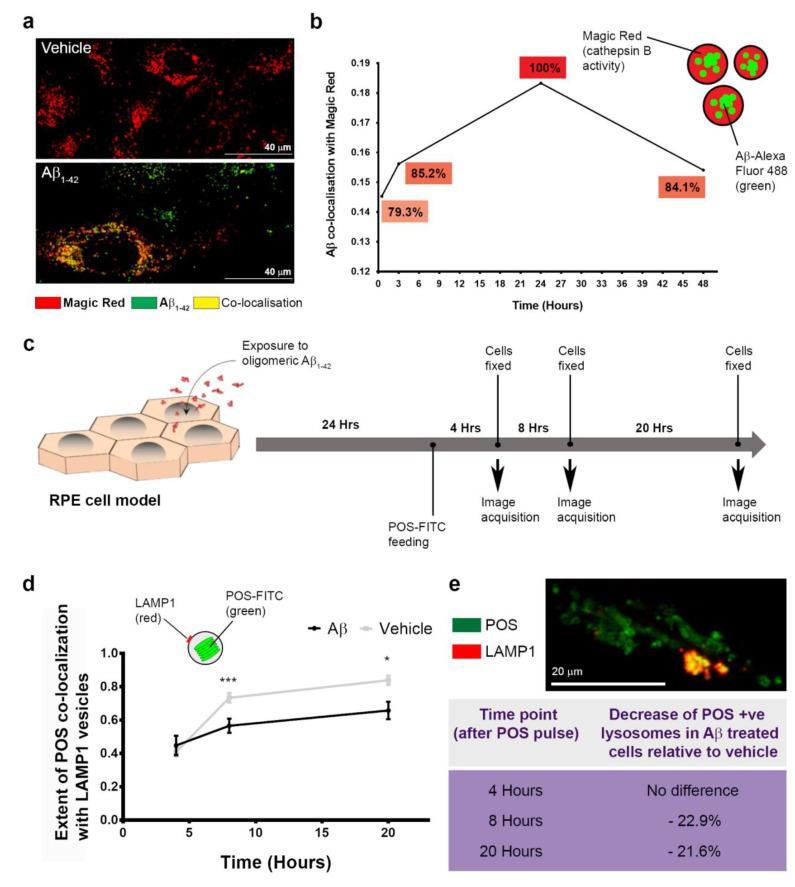
Alzheimer's disease-associated amyloid beta (Aβ) proteins accumulate in the outer retina with increasing age and in eyes of age-related macular degeneration (AMD) patients. To study Aβ-induced retinopathy, wild-type mice were injected with nanomolar human oligomeric Aβ, which recapitulate the Aβ burden reported in human donor eyes. In vitro studies investigated the cellular effects of Aβ in endothelial and retinal pigment epithelial (RPE) cells. Results show subretinal Aβ-induced focal AMD-like pathology within 2 weeks. Aβ exposure caused endothelial cell migration, and morphological and barrier alterations to the RPE. Aβ co-localized to late-endocytic compartments of RPE cells, which persisted despite attempts to clear it through upregulation of lysosomal cathepsin B, revealing a novel mechanism of lysosomal impairment in retinal degeneration. The rapid upregulation of cathepsin B was out of step with the prolonged accumulation of Aβ within lysosomes, and contrasted with enzymatic responses to internalized photoreceptor outer segments (POS). Furthermore, RPE cells exposed to Aβ were identified as deficient in cargo-carrying lysosomes at time points that are critical to POS degradation. These findings imply that Aβ accumulation within late-endocytic compartments, as well as lysosomal deficiency, impairs RPE function over time, contributing to visual defects seen in aging and AMD eyes.

摘要

阿尔茨海默病相关的淀粉样蛋白 β(Aβ)蛋白随着年龄的增长在外网状层中积累,并且在年龄相关性黄斑变性(AMD)患者的眼中积累。为了研究 Aβ 诱导的视网膜病变,野生型小鼠被注射了纳摩尔级别的人寡聚 Aβ,这种寡聚 Aβ 模拟了在人类供体眼中报道的 Aβ 负担。体外研究调查了 Aβ 在血管内皮细胞和视网膜色素上皮(RPE)细胞中的细胞作用。结果表明,亚视网膜 Aβ 在 2 周内引起类似 AMD 的局灶性病变。Aβ 暴露导致内皮细胞迁移,以及 RPE 的形态和屏障改变。Aβ 与 RPE 细胞的晚期内体隔室共定位,尽管试图通过上调溶酶体组织蛋白酶 B 来清除它,但仍持续存在,这揭示了视网膜变性中溶酶体损伤的新机制。溶酶体组织蛋白酶 B 的快速上调与 Aβ 在溶酶体中的长期积累不同步,与对内化的光感受器外节(POS)的酶反应形成对比。此外,在对 POS 降解至关重要的时间点,暴露于 Aβ 的 RPE 细胞被鉴定为缺乏携带货物的溶酶体。这些发现意味着 Aβ 在晚期内体隔室中的积累以及溶酶体缺陷随着时间的推移损害了 RPE 的功能,导致在衰老和 AMD 眼中出现视觉缺陷。

https://cdn.ncbi.nlm.nih.gov/pmc/blobs/8a14/7922851/aae97cc9d925/cells-10-00413-g001.jpg

文献AI研究员

20分钟写一篇综述,助力文献阅读效率提升50倍。

立即体验

用中文搜PubMed

大模型驱动的PubMed中文搜索引擎

马上搜索

文档翻译

学术文献翻译模型,支持多种主流文档格式。

立即体验