Suppr超能文献

提取物通过调节高脂肪饮食喂养小鼠的脂质代谢来抑制肥胖和高血糖。

Extract Suppresses Obesity and Hyperglycemia through Regulation of Lipid Metabolism in High-Fat Diet-Fed Mice.

机构信息

Industrial Bio-Materials Research Center, Korea Research Institute of Bioscience and Biotechnology (KRIBB), Daejeon 34141, Korea.

College of Pharmacy, Chungnam National University, Daejeon 34134, Korea.

出版信息

Molecules. 2021 Feb 17;26(4):1052. doi: 10.3390/molecules26041052.

Abstract

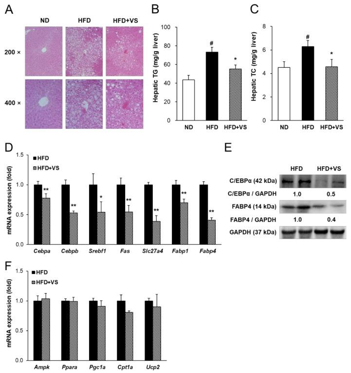
The potential biological activities of (VS), a plant mainly found in Costa Rica, have yet to be reported. Supplementation of VS extract for 17 weeks significantly decreased body weight gain, fat weight, fasting glucose, insulin, homeostasis model assessment of insulin resistance (HOMA-IR), and triglyceride levels in high-fat diet (HFD)-fed C57BL/6J mice. The molecular mechanisms underlying the anti-obesity and glucose-lowering effects of VS extract were investigated. VS extract suppressed adipocyte hypertrophy by regulating lipogenesis-related CCAAT/enhancer-binding protein α (C/EBPα) and insulin sensitivity-related peroxisome proliferator-activated receptor γ () expression in adipose tissue (AT) and hepatic steatosis by inhibiting C/EBPα and lipid transport-related fatty acid binding protein 4 (FABP4) expression. VS extract enhanced muscular fatty acid β-oxidation-related AMP-activated protein kinase (AMPK) and PPARα expression with increasing levels. Furthermore, VS extract contained a much higher content of amentoflavone (AMF) (29.4 mg/g extract) compared to that in other species. AMF administration decreased and levels in the AT and liver, as well as improved insulin signaling-related insulin receptor substrate 1 () and glucose transporter 1 () levels in the muscle of HFD-fed mice. This study elucidated the molecular mechanisms of AMF for the first time. Therefore, VS extract effectively diminished obesity and hyperglycemia by suppressing C/EBPα-mediated lipogenesis in the AT and liver, enhancing PPARα-mediated fatty acid β-oxidation in muscle, and PPARγ-mediated insulin sensitivity in AT and muscle.

摘要

(VS)是一种主要生长在哥斯达黎加的植物,其潜在的生物活性尚未被报道。用 VS 提取物补充 17 周,显著降低了高脂肪饮食喂养的 C57BL/6J 小鼠的体重增加、脂肪重量、空腹血糖、胰岛素、稳态模型评估的胰岛素抵抗(HOMA-IR)和甘油三酯水平。研究了 VS 提取物的抗肥胖和降血糖作用的分子机制。VS 提取物通过调节脂肪生成相关的 CCAAT/增强子结合蛋白α(C/EBPα)和胰岛素敏感性相关的过氧化物酶体增殖物激活受体γ(PPARγ)在脂肪组织(AT)和肝脏脂肪变性中的表达,抑制脂肪细胞肥大,通过抑制 C/EBPα 和脂质转运相关脂肪酸结合蛋白 4(FABP4)的表达。VS 提取物通过增加肌肉脂肪酸β氧化相关的 AMP 激活蛋白激酶(AMPK)和 PPARα的表达来增强肌肉脂肪酸β氧化。此外,VS 提取物中含有更高含量的穗花杉双黄酮(AMF)(29.4mg/g 提取物),而其他物种中含量较低。AMF 给药可降低 AT 和肝脏中的 和 水平,并改善高脂肪饮食喂养的小鼠肌肉中胰岛素信号相关的胰岛素受体底物 1(IRS1)和葡萄糖转运蛋白 1(GLUT1)水平。本研究首次阐明了 AMF 的 分子机制。因此,VS 提取物通过抑制 AT 和肝脏中 C/EBPα 介导的脂肪生成,增强肌肉中 PPARα 介导的脂肪酸β氧化以及 AT 和肌肉中 PPARγ 介导的胰岛素敏感性,有效减轻肥胖和高血糖。

https://cdn.ncbi.nlm.nih.gov/pmc/blobs/d567/7922011/2bb56d7a4883/molecules-26-01052-g001.jpg

文献AI研究员

20分钟写一篇综述,助力文献阅读效率提升50倍。

立即体验

用中文搜PubMed

大模型驱动的PubMed中文搜索引擎

马上搜索

文档翻译

学术文献翻译模型,支持多种主流文档格式。

立即体验