Suppr超能文献

db/db 小鼠来源巨噬细胞的全面 miRNA 组分析及其与代谢综合征相关心脏重构相关的选定 miRNAs

A Comprehensive miRNome Analysis of Macrophages Isolated from db/db Mice and Selected miRNAs Involved in Metabolic Syndrome-Associated Cardiac Remodeling.

机构信息

Department of Histology and Embryology, Collegium Anatomicum, Medical University of Warsaw, 02-004 Warsaw, Poland.

Postgraduate School of Molecular Medicine, Collegium Anatomicum, Medical University of Warsaw, 02-004 Warsaw, Poland.

出版信息

Int J Mol Sci. 2021 Feb 23;22(4):2197. doi: 10.3390/ijms22042197.

Abstract

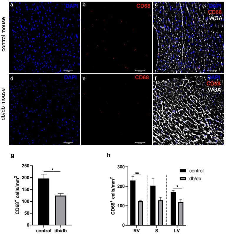
Cardiac macrophages are known from various activities, therefore we presume that microRNAs (miRNAs) produced or released by macrophages in cardiac tissue have impact on myocardial remodeling in individuals with metabolic syndrome (MetS). We aim to assess the cardiac macrophage miRNA profile by selecting those miRNA molecules that potentially exhibit regulatory functions in MetS-related cardiac remodeling. Cardiac tissue macrophages from control and db/db mice (an animal model of MetS) were counted and sorted with flow cytometry, which yielded two populations: CD45CD11bCD64Ly6C and CD45CD11bCD64Ly6C. Total RNA was then isolated, and miRNA expression profiles were evaluated with Next Generation Sequencing. We successfully sequenced 1400 miRNAs in both macrophage populations: CD45CD11bCD64Ly6C and CD45CD11bCD64Ly6C. Among the 1400 miRNAs, about 150 showed different expression levels in control and db/db mice and between these two subpopulations. At least 15 miRNAs are possibly associated with MetS pathology in cardiac tissue due to direct or indirect regulation of the expression of miRNAs for proteins involved in angiogenesis, fibrosis, or inflammation. In this paper, for the first time we describe the miRNA transcription profile in two distinct macrophage populations in MetS-affected cardiac tissue. Although the results are preliminary, the presented data provide a foundation for further studies on intercellular cross-talk/molecular mechanism(s) involved in the regulation of MetS-related cardiac remodeling.

摘要

心脏巨噬细胞具有多种功能,因此我们推测,心肌组织中巨噬细胞产生或释放的 microRNAs(miRNAs)可能会对代谢综合征(MetS)个体的心肌重构产生影响。我们旨在通过选择那些可能在 MetS 相关心肌重构中具有调节功能的 miRNA 分子,来评估心脏巨噬细胞的 miRNA 谱。通过流式细胞术对对照和 db/db 小鼠(MetS 的动物模型)的心脏组织巨噬细胞进行计数和分选,得到两个群体:CD45CD11bCD64Ly6C 和 CD45CD11bCD64Ly6C。然后分离总 RNA,并通过下一代测序评估 miRNA 表达谱。我们成功地对这两个巨噬细胞群体(CD45CD11bCD64Ly6C 和 CD45CD11bCD64Ly6C)中的 1400 个 miRNA 进行了测序。在这 1400 个 miRNA 中,约有 150 个在对照和 db/db 小鼠以及这两个亚群之间的表达水平不同。至少有 15 个 miRNA 可能与心脏组织中的 MetS 病理学有关,因为它们直接或间接地调节了参与血管生成、纤维化或炎症的蛋白质的 miRNA 表达。在本文中,我们首次描述了 MetS 影响的心脏组织中两个不同巨噬细胞群体中的 miRNA 转录谱。尽管结果是初步的,但所提供的数据为进一步研究参与调节 MetS 相关心肌重构的细胞间通讯/分子机制提供了基础。

https://cdn.ncbi.nlm.nih.gov/pmc/blobs/bb95/7926522/0c068d4216a4/ijms-22-02197-g001.jpg

文献AI研究员

20分钟写一篇综述,助力文献阅读效率提升50倍。

立即体验

用中文搜PubMed

大模型驱动的PubMed中文搜索引擎

马上搜索

文档翻译

学术文献翻译模型,支持多种主流文档格式。

立即体验