Suppr超能文献

KRAS 可在两种不同的肺腺癌细胞系中促进或损害帽依赖性翻译。

KRAS Can Either Promote or Impair Cap-Dependent Translation in Two Different Lung Adenocarcinoma Cell Lines.

机构信息

Department of Biochemistry, School of Medicine, University of Patras, 26504 Patras, Greece;

Laboratory for RNA Cancer Biology, Department of Oncology, KU Leuven, 3001 Leuven, Belgium.

出版信息

Int J Mol Sci. 2021 Feb 23;22(4):2222. doi: 10.3390/ijms22042222.

Abstract

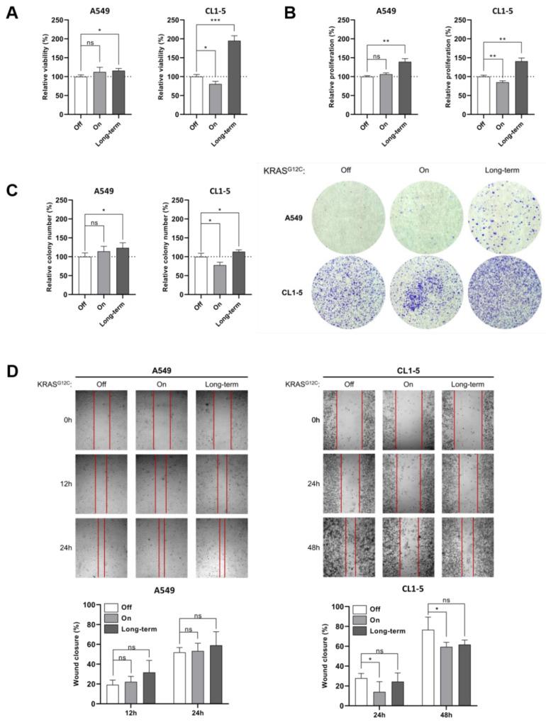
KRAS is among the most common oncogenic mutations in lung adenocarcinoma and a promising target for treatment by small-molecule inhibitors. KRAS oncogenic signaling is responsible for modulation of tumor microenvironment, with translation factors being among the most prominent deregulated targets. In the present study, we used TALENs to edit EGFR CL1-5 and A549 cells for integration of a Tet-inducible KRAS expression system. Subsequent analysis of both cell lines showed that cap-dependent translation was impaired in CL1-5 cells via involvement of mTORC2 and NF-κB. In contrast, in A549 cells, which additionally harbor the KRAS mutation, cap-dependent translation was favored via recruitment of mTORC1, c-MYC and the positive regulation of eIF4F complex. Downregulation of eIF1, eIF5 and eIF5B in the same cell line suggested a stringency loss of start codon selection during scanning of mRNAs. Puromycin staining and polysome profile analysis validated the enhanced translation rates in A549 cells and the impaired cap-dependent translation in CL1-5 cells. Interestingly, elevated translation rates were restored in CL1-5 cells after prolonged induction of KRAS through an mTORC1/p70S6K-independent way. Collectively, our results suggest that KRAS signaling differentially affects the regulation of the translational machinery. These differences could provide additional insights and facilitate current efforts to effectively target KRAS.

摘要

KRAS 是肺腺癌中最常见的致癌突变之一,也是小分子抑制剂治疗的有前途的靶点。KRAS 致癌信号负责调节肿瘤微环境,其中翻译因子是最突出的失调靶点之一。在本研究中,我们使用 TALEN 编辑 EGFR CL1-5 和 A549 细胞,以整合 Tet 诱导的 KRAS 表达系统。对这两种细胞系的后续分析表明,CL1-5 细胞中的帽依赖性翻译通过 mTORC2 和 NF-κB 的参与而受损。相比之下,在另外还携带 KRAS 突变的 A549 细胞中,通过招募 mTORC1、c-MYC 和对 eIF4F 复合物的正调控,促进了帽依赖性翻译。在同一细胞系中下调 eIF1、eIF5 和 eIF5B 表明在 mRNA 扫描过程中起始密码子选择的严格性丧失。嘌呤霉素染色和多核糖体谱分析验证了 A549 细胞中翻译速率的提高和 CL1-5 细胞中帽依赖性翻译的受损。有趣的是,在通过一种不依赖于 mTORC1/p70S6K 的方式延长 KRAS 诱导后,CL1-5 细胞中的翻译速率升高得到恢复。总之,我们的结果表明,KRAS 信号通路对翻译机制的调节有不同的影响。这些差异可以提供额外的见解,并有助于当前靶向 KRAS 的努力。

https://cdn.ncbi.nlm.nih.gov/pmc/blobs/8e39/7926983/e0c66b9bb100/ijms-22-02222-g001.jpg

文献AI研究员

20分钟写一篇综述,助力文献阅读效率提升50倍。

立即体验

用中文搜PubMed

大模型驱动的PubMed中文搜索引擎

马上搜索

文档翻译

学术文献翻译模型,支持多种主流文档格式。

立即体验