Suppr超能文献

2-甲氧基雌二醇抑制受体酪氨酸激酶 RON 在前列腺癌治疗中的作用。

Evidence for 2-Methoxyestradiol-Mediated Inhibition of Receptor Tyrosine Kinase RON in the Management of Prostate Cancer.

机构信息

Department of Molecular Medicine, University of Texas Health, San Antonio, TX 78229, USA.

Urology, University of Texas Health, San Antonio, TX 78229, USA.

出版信息

Int J Mol Sci. 2021 Feb 12;22(4):1852. doi: 10.3390/ijms22041852.

Abstract

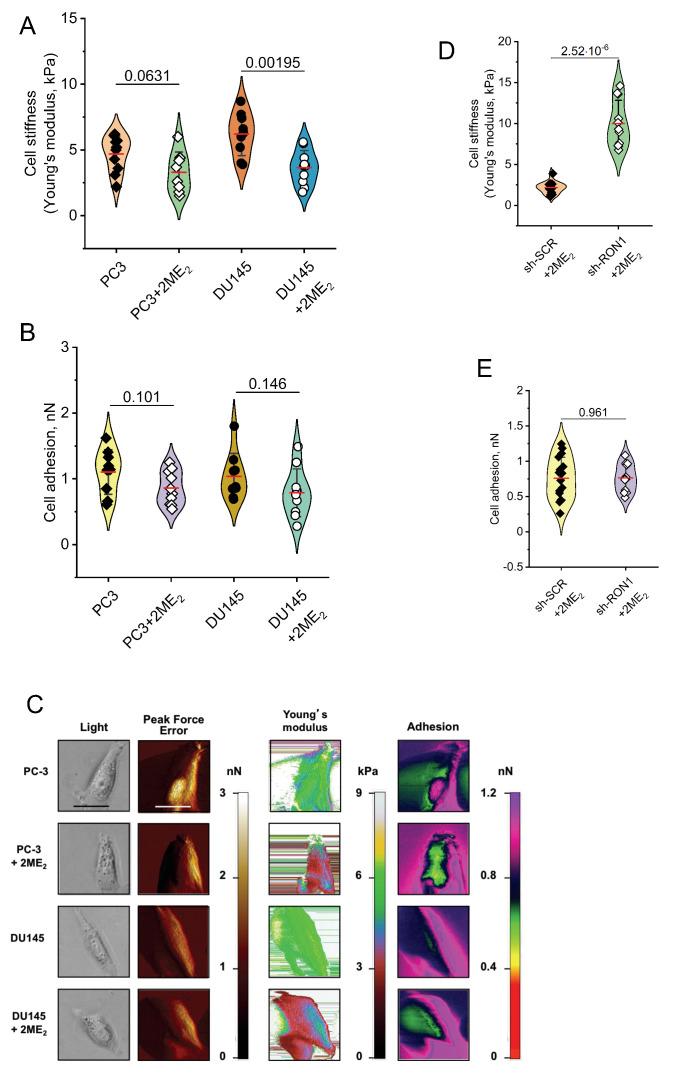
2-Methoxyestradiol (2-ME) possesses anti-tumorigenic activities in multiple tumor models with acceptable tolerability profile in humans. Incomplete understanding of the mechanism has hindered its development as an anti-tumorigenic compound. We have identified for the first-time macrophage stimulatory protein 1 receptor (MST1R) as a potential target of 2-ME in prostate cancer cells. Human tissue validation studies show that MST1R (a.k.a RON) protein levels are significantly elevated in prostate cancer tissues compared to adjacent normal/benign glands. Serum levels of macrophage stimulatory protein (MSP), a ligand for RON, is not only associated with the risk of disease recurrence, but also significantly elevated in samples from African American patients. 2-ME treatment inhibited mechanical properties such as adhesion and elasticity that are associated with epithelial mesenchymal transition by downregulating mRNA expression and protein levels of MST1R in prostate cancer cell lines. Intervention with 2-ME significantly reduced tumor burden in mice. Notably, global metabolomic profiling studies identified significantly higher circulating levels of bile acids in castrated animals that were decreased with 2-ME intervention. In summary, findings presented in this manuscript identified MSP as a potential marker for predicting biochemical recurrence and suggest repurposing 2-ME to target RON signaling may be a potential therapeutic modality for prostate cancer.

摘要

2-甲氧基雌二醇(2-ME)在多种肿瘤模型中具有抗肿瘤活性,在人体中具有可接受的耐受性。对其机制的不完全了解阻碍了其作为抗肿瘤化合物的发展。我们首次发现巨噬细胞刺激蛋白 1 受体(MST1R)是前列腺癌细胞中 2-ME 的潜在靶点。人类组织验证研究表明,与相邻正常/良性腺体相比,前列腺癌组织中 MST1R(又名 RON)蛋白水平显著升高。巨噬细胞刺激蛋白(MSP)的血清水平,RON 的配体,不仅与疾病复发的风险相关,而且在非裔美国患者的样本中也显著升高。2-ME 治疗通过下调前列腺癌细胞系中 MST1R 的 mRNA 表达和蛋白水平,抑制与上皮间质转化相关的粘附和弹性等机械特性。2-ME 干预显著减少了小鼠的肿瘤负担。值得注意的是,全局代谢组学分析研究发现,去势动物的循环胆汁酸水平显著升高,而 2-ME 干预后则降低。总之,本文的研究结果确定 MSP 是预测生化复发的潜在标志物,并提示将 2-ME 重新用于靶向 RON 信号可能是前列腺癌的一种潜在治疗方法。

https://cdn.ncbi.nlm.nih.gov/pmc/blobs/1220/7918140/ae08142a56ed/ijms-22-01852-g001.jpg

文献AI研究员

20分钟写一篇综述,助力文献阅读效率提升50倍。

立即体验

用中文搜PubMed

大模型驱动的PubMed中文搜索引擎

马上搜索

文档翻译

学术文献翻译模型,支持多种主流文档格式。

立即体验