Suppr超能文献

轮状病毒通过转录抑制miRNA-29b诱导上皮-间质转化标志物。

Rotavirus Induces Epithelial-Mesenchymal Transition Markers by Transcriptional Suppression of miRNA-29b.

作者信息

Mukhopadhyay Urbi, Banerjee Anwesha, Chawla-Sarkar Mamta, Mukherjee Anupam

机构信息

Division of Molecular Virology, ICMR-National Institute of Cholera and Enteric Diseases, Kolkata, India.

Division of Virology, ICMR-National AIDS Research Institute, Pune, India.

出版信息

Front Microbiol. 2021 Feb 18;12:631183. doi: 10.3389/fmicb.2021.631183. eCollection 2021.

Abstract

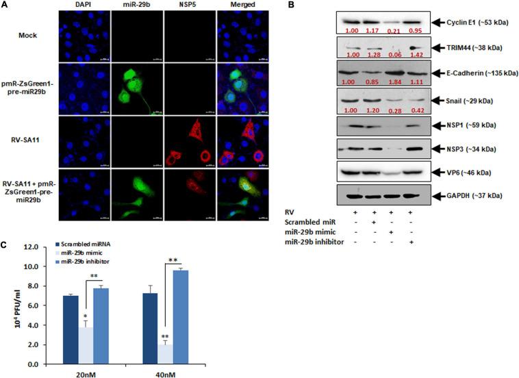
Acute gastroenteritis (AGE) is a serious global health problem and has been known to cause millions of infant deaths every year. Rotavirus (RV), a member of the family, still majorly accounts for the AGE in children below 5 years of age in India and worldwide. The involvement of miRNAs in the pathogenesis of RV has been suggested to be of the proviral as well as the anti-viral nature. miRNAs that promote the RV pathogenesis are capable of targeting the cellular components to evade the host anti-viral strategies. On the other hand, miRNAs with anti-rotaviral properties are themselves incapacitated during the progression of the infection. The exploitation of the epithelial-mesenchymal transition (EMT) as a pro-rotaviral strategy has already been identified. Thus, miRNAs that proficiently target the intermediates of the EMT pathway may serve as anti-viral counterparts in the RV-host interactions. The role of microRNA-29b (miR-29b) in the majority of human cancers has been well demonstrated, but its significance in viral infections is yet to be elaborated. In this study, we have assessed the role of miR-29b in RV-induced EMT and RV replication. Our study on miR-29b provides evidence for the recruitment of RV non-structural protein NSP1 to control the trans-repression of miR-29b in a p53-dependent manner. The trans-repression of miR-29b modulates the EMT pathway by targeting tripartite motif-containing protein 44 (TRIM44) and cyclin E1 (CCNE1). SLUG and SNAIL transcription repressors (downstream of TRIM44 and CCNE1) regulate the expression of E-cadherin, an important marker of the EMT. Also, it is established that ectopic expression of miR-29b not only constrains the EMT pathway but also restricts RV replication. Therefore, miR-29b repression is a crucial event in the RV pathogenesis. Ectopic expression of miR-29b displays potential anti-viral properties against RV propagation.

摘要

急性胃肠炎(AGE)是一个严重的全球健康问题,已知每年导致数百万婴儿死亡。轮状病毒(RV)是该病毒家族的一员,在印度和全球范围内,它仍然是5岁以下儿童急性胃肠炎的主要病因。有研究表明,微小RNA(miRNA)在轮状病毒的发病机制中具有促进病毒复制和抗病毒的双重作用。促进轮状病毒发病机制的miRNA能够靶向细胞成分以逃避宿主的抗病毒策略。另一方面,具有抗轮状病毒特性的miRNA在感染过程中自身会失活。上皮-间质转化(EMT)作为一种促进轮状病毒感染的策略已被确定。因此,能够有效靶向EMT途径中间体的miRNA可能在轮状病毒与宿主的相互作用中起到抗病毒的作用。微小RNA-29b(miR-29b)在大多数人类癌症中的作用已得到充分证实,但其在病毒感染中的意义尚待阐明。在本研究中,我们评估了miR-29b在轮状病毒诱导的EMT和轮状病毒复制中的作用。我们对miR-29b的研究提供了证据,表明轮状病毒非结构蛋白NSP1以p53依赖的方式被招募来控制miR-29b的反式抑制。miR-29b的反式抑制通过靶向含三联基序蛋白44(TRIM44)和细胞周期蛋白E1(CCNE1)来调节EMT途径。SLUG和SNAIL转录抑制因子(TRIM44和CCNE1的下游)调节E-钙黏蛋白的表达,E-钙黏蛋白是EMT的一个重要标志物。此外,已证实miR-29b的异位表达不仅会抑制EMT途径,还会限制轮状病毒的复制。因此,miR-29b的抑制是轮状病毒发病机制中的一个关键事件。miR-29b的异位表达显示出对轮状病毒传播的潜在抗病毒特性。

https://cdn.ncbi.nlm.nih.gov/pmc/blobs/8ff1/7930342/4bf12bad933b/fmicb-12-631183-g001.jpg

文献AI研究员

20分钟写一篇综述,助力文献阅读效率提升50倍。

立即体验

用中文搜PubMed

大模型驱动的PubMed中文搜索引擎

马上搜索

文档翻译

学术文献翻译模型,支持多种主流文档格式。

立即体验