Suppr超能文献

白癜风发展过程中细胞群体动力学及相关核心基因的综合分析

Comprehensive Analysis of Cell Population Dynamics and Related Core Genes During Vitiligo Development.

作者信息

Zhang Jingzhan, Yu Shirong, Hu Wen, Wang Man, Abudoureyimu Dilinuer, Luo Dong, Li Tingting, Long Linglong, Zeng Hui, Cheng Chao, Lei Zixian, Teng Jianan, Kang Xiaojing

机构信息

Department of Dermatology, People's Hospital of Xinjiang Uygur Autonomous Region, Urumqi, China.

Xinjiang Key Laboratory of Dermatology Research, Urumqi, China.

出版信息

Front Genet. 2021 Feb 19;12:627092. doi: 10.3389/fgene.2021.627092. eCollection 2021.

Abstract

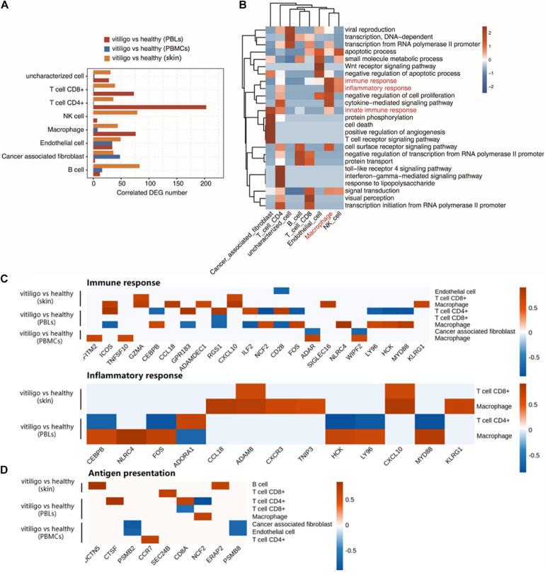
Vitiligo is a common immune-related depigmentation condition, and its pathogenesis remains unclear. This study used a combination of bioinformatics methods and expression analysis techniques to explore the relationship between immune cell infiltration and gene expression in vitiligo. Previously reported gene expression microarray data from the skin (GSE53146 and GSE75819) and peripheral blood (GSE80009 and GSE90880) of vitiligo patients and healthy controls was used in the analysis. R software was used to filter the differentially expressed genes (DEGs) in each dataset, and the KOBAS 2.0 server was used to perform functional enrichment analysis. Compared with healthy controls, the upregulated genes in skin lesions and peripheral blood leukocytes of vitiligo patents were highly enriched in immune response pathways and inflammatory response signaling pathways. Immunedeconv software and the EPIC method were used to analyze the expression levels of marker genes to obtain the immune cell population in the samples. In the lesional skin of vitiligo patients, the proportions of macrophages, B cells and NK cells were increased compared with healthy controls. In the peripheral blood of vitiligo patients, CD8+ T cells and macrophages were significantly increased. A coexpression analysis of the cell populations and DEGs showed that differentially expressed immune and inflammation response genes had a strong positive correlation with macrophages. The TLR4 receptor pathway, interferon gamma-mediated signaling pathway and lipopolysaccharide-related pathway were positively correlated with CD4+ T cells. Regarding immune response-related genes, the overexpression of , and were related to macrophage abundance, while the overexpression of and were related to CD4+ T cell abundance. and expression were associated with CD8+ T cell abundance. Regarding inflammatory response-related genes, the overexpression of , and promoted macrophage infiltration. Only expression was associated with CD4+ T cell infiltration. and expression were associated with CD8+ T cell abundance. The overexpression of , and , which are related to inflammation and immune responses, were associated with macrophage abundance. We also found that immune cells infiltration in vitiligo was associated with antigen presentation-related genes expression. The genes and pathways identified in this study may point to new directions for vitiligo treatment.

摘要

白癜风是一种常见的免疫相关色素脱失性疾病,其发病机制尚不清楚。本研究结合生物信息学方法和表达分析技术,探讨白癜风中免疫细胞浸润与基因表达之间的关系。分析中使用了先前报道的白癜风患者和健康对照者皮肤(GSE53146和GSE75819)及外周血(GSE80009和GSE90880)的基因表达微阵列数据。使用R软件筛选每个数据集中的差异表达基因(DEG),并使用KOBAS 2.0服务器进行功能富集分析。与健康对照相比,白癜风患者皮肤病变和外周血白细胞中上调的基因在免疫反应途径和炎症反应信号通路中高度富集。使用Immunedeconv软件和EPIC方法分析标记基因的表达水平,以获得样本中的免疫细胞群体。在白癜风患者的皮损中,巨噬细胞、B细胞和NK细胞的比例与健康对照相比增加。在白癜风患者的外周血中,CD8 + T细胞和巨噬细胞显著增加。对细胞群体和DEG进行共表达分析表明,差异表达的免疫和炎症反应基因与巨噬细胞呈强正相关。TLR4受体途径、干扰素γ介导的信号通路和脂多糖相关途径与CD4 + T细胞呈正相关。关于免疫反应相关基因, 、 和 的过表达与巨噬细胞丰度相关,而 和 的过表达与CD4 + T细胞丰度相关。 和 的表达与CD8 + T细胞丰度相关。关于炎症反应相关基因, 、 和 的过表达促进巨噬细胞浸润。只有 的表达与CD4 + T细胞浸润相关。 和 的表达与CD8 + T细胞丰度相关。与炎症和免疫反应相关的 、 和 的过表达与巨噬细胞丰度相关。我们还发现白癜风中的免疫细胞浸润与抗原呈递相关基因的表达有关。本研究中鉴定的基因和途径可能为白癜风治疗指明新方向。

https://cdn.ncbi.nlm.nih.gov/pmc/blobs/2b35/7933673/86d4eba1c438/fgene-12-627092-g001.jpg

文献AI研究员

20分钟写一篇综述,助力文献阅读效率提升50倍。

立即体验

用中文搜PubMed

大模型驱动的PubMed中文搜索引擎

马上搜索

文档翻译

学术文献翻译模型,支持多种主流文档格式。

立即体验