Suppr超能文献

非小细胞肺癌中肿瘤相关成纤维细胞的迁移受整合素α11 表达增加的调节。

Cancer-associated fibroblast migration in non-small cell lung cancers is modulated by increased integrin α11 expression.

机构信息

Division of Respiratory Medicine, Juntendo University Faculty of Medicine & Graduate School of Medicine, Tokyo, Japan.

Leading Center for the Development and Research of Cancer Medicine, Juntendo University, Tokyo, Japan.

出版信息

Mol Oncol. 2021 May;15(5):1507-1527. doi: 10.1002/1878-0261.12937. Epub 2021 Mar 25.

Abstract

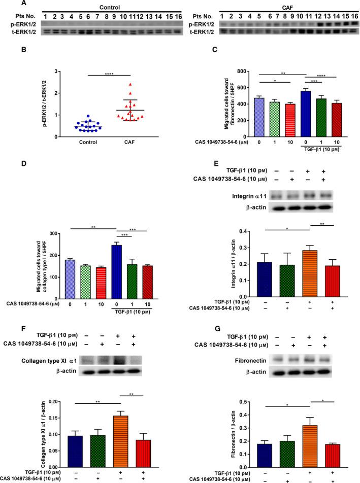
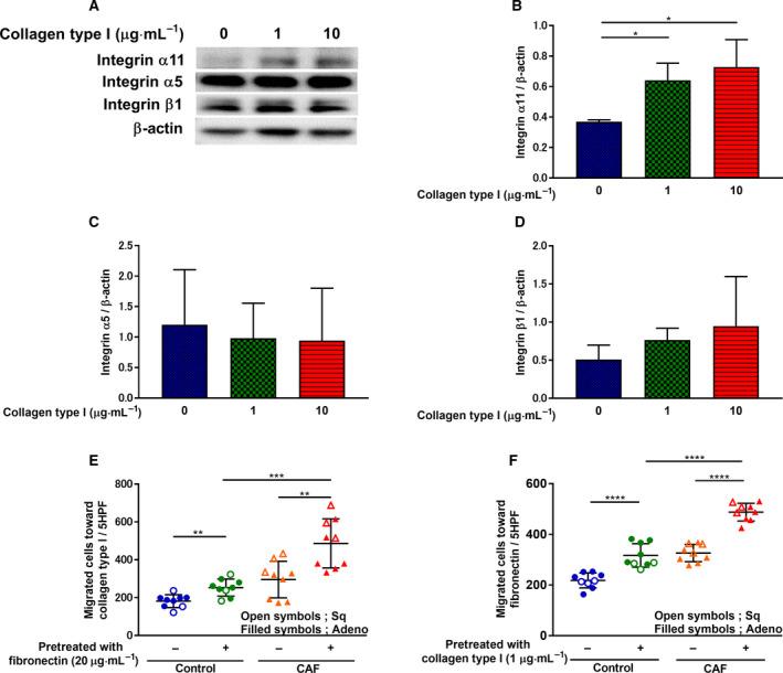
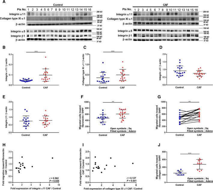
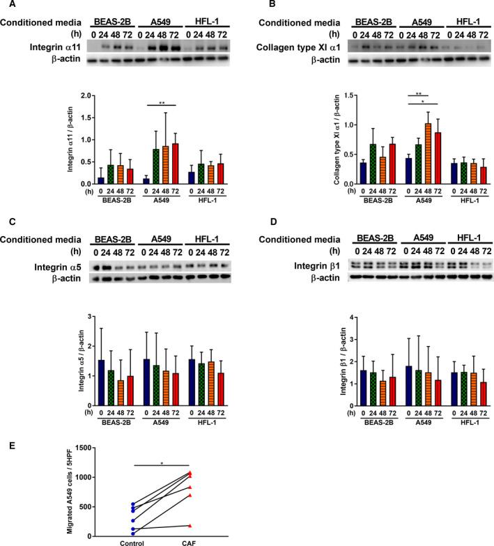
Cancer-associated fibroblasts (CAFs) regulate cancer progression through the modulation of extracellular matrix (ECM) and cancer cell adhesion. While undergoing a series of phenotypic changes, CAFs control cancer-stroma interactions through integrin receptor signaling. Here, we isolated CAFs from patients with non-small-cell lung cancer (NSCLC) and examined their gene expression profiles. We identified collagen type XI α1 (COL11A1), integrin α11 (ITGA11), and the ITGA11 major ligand collagen type I α1 (COL1A1) among the 390 genes that were significantly enriched in NSCLC-associated CAFs. Increased ITGA11 expression in cancer stroma was correlated with a poor clinical outcome in patients with NSCLC. Increased expression of fibronectin and collagen type I induced ITGA11 expression in CAFs. The cellular migration of CAFs toward collagen type I and fibronectin was promoted via ERK1/2 signaling, independently of the fibronectin receptor integrin α5β1. Additionally, ERK1/2 signaling induced ITGA11 and COL11A1 expression in cancer stroma. We, therefore, propose that targeting ITGA11 and COL11A1 expressing CAFs to block cancer-stroma interactions may serve as a novel, promising anti-tumor strategy.

摘要

癌相关成纤维细胞(CAFs)通过调节细胞外基质(ECM)和癌细胞黏附来调节癌症进展。CAFs 通过整合素受体信号转导经历一系列表型变化,从而控制癌症-基质相互作用。在这里,我们从非小细胞肺癌(NSCLC)患者中分离出 CAFs,并检查了它们的基因表达谱。我们在 390 个在 NSCLC 相关 CAFs 中显著富集的基因中鉴定出胶原 XIα1(COL11A1)、整合素α11(ITGA11)和 ITGA11 的主要配体胶原 Iα1(COL1A1)。癌症基质中 ITGA11 表达增加与 NSCLC 患者的不良临床结局相关。在 CAFs 中,纤连蛋白和胶原 I 的表达增加诱导 ITGA11 表达。ERK1/2 信号通过独立于纤连蛋白受体整合素α5β1 促进 CAFs 向胶原 I 和纤连蛋白的细胞迁移。此外,ERK1/2 信号诱导癌症基质中 ITGA11 和 COL11A1 的表达。因此,我们提出靶向表达 ITGA11 和 COL11A1 的 CAFs 以阻断癌症-基质相互作用可能成为一种新的有前途的抗肿瘤策略。

https://cdn.ncbi.nlm.nih.gov/pmc/blobs/26b8/8096795/9dbb54a86489/MOL2-15-1507-g001.jpg

文献AI研究员

20分钟写一篇综述,助力文献阅读效率提升50倍。

立即体验

用中文搜PubMed

大模型驱动的PubMed中文搜索引擎

马上搜索

文档翻译

学术文献翻译模型,支持多种主流文档格式。

立即体验