Suppr超能文献

转录因子EB(TFEB)介导的自噬在体外保护牛乳腺上皮细胞免受过氧化氢诱导的氧化损伤。

Transcription factor EB (TFEB)-mediated autophagy protects bovine mammary epithelial cells against HO-induced oxidative damage in vitro.

作者信息

Sun Xudong, Chang Renxu, Tang Yan, Luo Shengbin, Jiang Chunhui, Jia Hongdou, Xu Qiushi, Dong Zhihao, Liang Yusheng, Loor Juan J, Xu Chuang

机构信息

Heilongjiang Provincial Key Laboratory of Prevention and Control of Bovine Diseases, College of Animal Science and Veterinary Medicine, Heilongjiang Bayi Agricultural University, No. 5 Xinyang Road, Daqing, 163319, Heilongjiang Province, China.

College of Veterinary Medicine, Hunan Agricultural University, Changsha, 410128, China.

出版信息

J Anim Sci Biotechnol. 2021 Mar 9;12(1):35. doi: 10.1186/s40104-021-00561-7.

Abstract

BACKGROUND

Bovine mammary epithelial cells after calving undergo serious metabolic challenges and oxidative stress both of which could compromise autophagy. Transcription factor EB (TFEB)-mediated autophagy is an important cytoprotective mechanism against oxidative stress. However, effects of TFEB-mediated autophagy on the oxidative stress of bovine mammary epithelial cells remain unknown. Therefore, the main aim of the study was to investigate the role of TFEB-mediated autophagy in bovine mammary epithelial cells experiencing oxidative stress.

RESULTS

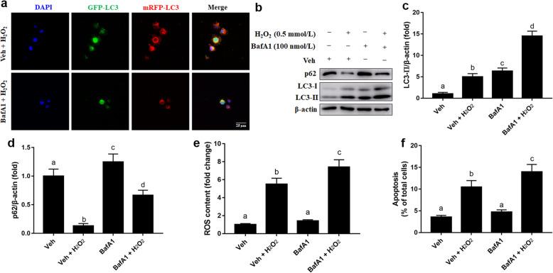
HO challenge of the bovine mammary epithelial cell MAC-T increased protein abundance of LC3-II, increased number of autophagosomes and autolysosomes while decreased protein abundance of p62. Inhibition of autophagy via bafilomycin A1 aggravated HO-induced reactive oxygen species (ROS) accumulation and apoptosis in MAC-T cells. Furthermore, HO treatment triggered the translocation of TFEB into the nucleus. Knockdown of TFEB by siRNA reversed the effect of HO on protein abundance of LC3-II and p62 as well as the number of autophagosomes and autolysosomes. Overexpression of TFEB activated autophagy and attenuated HO-induced ROS accumulation. Furthermore, TFEB overexpression attenuated HO-induced apoptosis by downregulating the caspase apoptotic pathway.

CONCLUSIONS

Our results indicate that activation of TFEB mediated autophagy alleviates HO-induced oxidative damage by reducing ROS accumulation and inhibiting caspase-dependent apoptosis.

摘要

背景

产犊后的牛乳腺上皮细胞会经历严重的代谢挑战和氧化应激,这两者都会损害自噬。转录因子EB(TFEB)介导的自噬是一种重要的对抗氧化应激的细胞保护机制。然而,TFEB介导的自噬对牛乳腺上皮细胞氧化应激的影响尚不清楚。因此,本研究的主要目的是探讨TFEB介导的自噬在经历氧化应激的牛乳腺上皮细胞中的作用。

结果

用HO处理牛乳腺上皮细胞MAC-T后,LC3-II的蛋白丰度增加,自噬体和自溶酶体数量增加,而p62的蛋白丰度降低。通过巴弗洛霉素A1抑制自噬会加重HO诱导的MAC-T细胞中活性氧(ROS)积累和细胞凋亡。此外,HO处理触发了TFEB向细胞核的转位。用siRNA敲低TFEB可逆转HO对LC3-II和p62蛋白丰度以及自噬体和自溶酶体数量的影响。TFEB的过表达激活了自噬并减轻了HO诱导的ROS积累。此外,TFEB过表达通过下调半胱天冬酶凋亡途径减轻了HO诱导的细胞凋亡。

结论

我们的结果表明,激活TFEB介导的自噬可通过减少ROS积累和抑制半胱天冬酶依赖性凋亡来减轻HO诱导的氧化损伤。

https://cdn.ncbi.nlm.nih.gov/pmc/blobs/75e4/7941962/133153d16282/40104_2021_561_Fig1_HTML.jpg

文献AI研究员

20分钟写一篇综述,助力文献阅读效率提升50倍。

立即体验

用中文搜PubMed

大模型驱动的PubMed中文搜索引擎

马上搜索

文档翻译

学术文献翻译模型,支持多种主流文档格式。

立即体验