Suppr超能文献

CDK 抑制剂 dinaciclib 在成神经管细胞瘤细胞中的治疗前疗效。

Pre-therapeutic efficacy of the CDK inhibitor dinaciclib in medulloblastoma cells.

机构信息

School of Science, Engineering and Environment, Biomedical Research Centre, Salford, Greater Manchester, UK.

Transcriptional Networks in Lung Cancer Group, Cancer Research UK Manchester Institute, University of Manchester, Manchester, UK.

出版信息

Sci Rep. 2021 Mar 8;11(1):5374. doi: 10.1038/s41598-021-84082-3.

Abstract

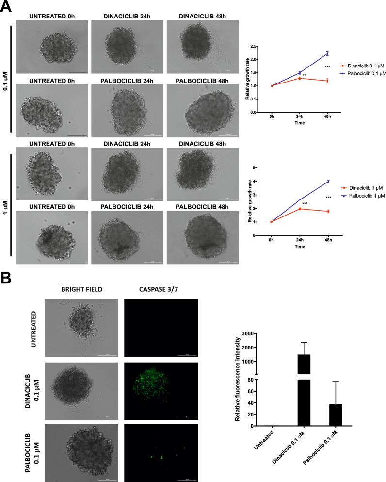
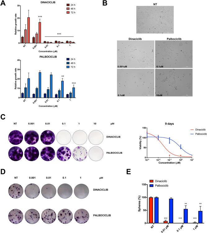
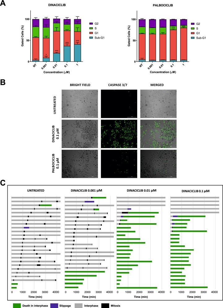
Medulloblastoma (MB) is the most common aggressive paediatric brain tumour and, despite the recent progress in the treatments of MB patients, there is still an urgent need of complementary or alternative therapeutic options for MB infants. Cyclin Dependent Kinase inhibitors (CDKi) are at the front-line of novel targeted treatments for multiple cancers and the CDK4/6 specific inhibitor palbociclib has been pre-clinically identified as an effective option for MB cells. Herein, we identified the pan-CDKi dinaciclib as a promising alternative to palbociclib for the suppression of MB cells proliferation. We present evidence supporting dinaciclib's ability to inhibit MB cells in vitro proliferation at considerably lower doses than palbociclib. Sequencing data and pathway analysis suggested that dinaciclib is a potent cell death inducer in MB cells. We found that dinaciclib-triggered apoptosis is triggered by CDK9 inhibition and the resultant reduction in RNA pol II phosphorylation, which leads to the downregulation of the oncogenic marker MYC, and the anti-apoptotic protein MCL-1. Specifically, we demonstrated that MCL-1 is a key apoptotic mediator for MB cells and co-treatment of dinaciclib with BH3 mimetics boosts the therapeutic efficacy of dinaciclib. Together, these findings highlight the potential of multi-CDK inhibition by dinaciclib as an alternative option to CDK4/6 specific inhibition, frequently associated with drug resistance in patients.

摘要

髓母细胞瘤(MB)是最常见的侵袭性小儿脑肿瘤,尽管最近 MB 患者的治疗取得了进展,但仍迫切需要 MB 婴儿的补充或替代治疗选择。细胞周期蛋白依赖性激酶抑制剂(CDKi)是多种癌症新型靶向治疗的前沿,CDK4/6 特异性抑制剂帕博西利已在临床前被确定为 MB 细胞的有效选择。在此,我们确定泛 CDK 抑制剂达卡西利作为帕博西利抑制 MB 细胞增殖的有前途的替代品。我们提供的证据表明,达卡西利能够以比帕博西利低得多的剂量抑制 MB 细胞的体外增殖。测序数据和通路分析表明,达卡西利是 MB 细胞中有效的细胞死亡诱导剂。我们发现,达卡西利诱导的细胞凋亡是由 CDK9 抑制和 RNA pol II 磷酸化减少触发的,这导致致癌标志物 MYC 和抗凋亡蛋白 MCL-1 的下调。具体而言,我们证明了 MCL-1 是 MB 细胞凋亡的关键介质,达卡西利与 BH3 模拟物联合治疗可提高达卡西利的治疗效果。总之,这些发现强调了达卡西利通过多 CDK 抑制作为 CDK4/6 特异性抑制的替代选择的潜力,因为 CDK4/6 特异性抑制常常与患者的耐药性相关。

https://cdn.ncbi.nlm.nih.gov/pmc/blobs/9a20/7940474/922be2f04a97/41598_2021_84082_Fig1_HTML.jpg

文献AI研究员

20分钟写一篇综述,助力文献阅读效率提升50倍。

立即体验

用中文搜PubMed

大模型驱动的PubMed中文搜索引擎

马上搜索

文档翻译

学术文献翻译模型,支持多种主流文档格式。

立即体验