Suppr超能文献

造血干细胞在放射性肺损伤修复中主要向肺细胞分化。

HSCs transdifferentiate primarily to pneumonocytes in radiation-induced lung damage repair.

机构信息

Hematology Center of Cyrus Tang Medical Institute, Soochow University School of Medicine, Suzhou 215123, China.

National Clinical Research Center for Hematologic Diseases, Collaborative Innovation Center of Hematology, Jiangsu Institute of Hematology, Institute of Blood and Marrow Transplantation, Department of Hematology, The First Affiliated Hospital of Soochow University, Suzhou 215006, China.

出版信息

Aging (Albany NY). 2021 Mar 3;13(6):8335-8354. doi: 10.18632/aging.202644.

Abstract

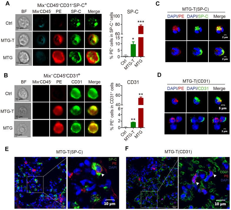
Accumulative radiation exposure leads to hematopoietic or tissue aging. Whether hematopoietic stem cells (HSCs) are involved in lung damage repair in response to radiation remains controversial. The aim of this study is to identify if HSC can transdifferentiate to pneumonocytes for radiation-induced damage repair. To this end, HSCs from male Rosa mice were isolated by fluorescence-activated cell sorting (FACS) and transplanted into lethally irradiated female CD45.1 mice. 4 months after transplantation, transplanted HSC was shown to repair the radiation-induced tissue damage, and donor-derived tdTomato (phycoerythrin, PE) red fluorescence cells and representing Y chromosome were detected exclusively in female recipient lung epithelial and endothelial cells. Co-localization of donor-derived cells and recipient lung tissue cells were observed by laser confocal microscopy and image flow cytometry. Furthermore, the results showed HSC transplantation replenished radiation-induced lung HSC depletion and the PE positive repaired lung epithelial cells were identified as donor HSC origin. The above data suggest that donor HSC may migrate to the injured lung of the recipient and some of them can be transdifferentiated to pneumonocytes to repair the injury caused by radiation.

摘要

累积辐射暴露会导致造血或组织衰老。造血干细胞(HSCs)是否参与辐射反应中的肺损伤修复仍存在争议。本研究旨在确定 HSC 是否可以转分化为肺细胞以修复辐射引起的损伤。为此,通过荧光激活细胞分选(FACS)从雄性 Rosa 小鼠中分离 HSC,并将其移植到致死剂量辐射的雌性 CD45.1 小鼠中。移植 4 个月后,发现移植的 HSC 可修复辐射引起的组织损伤,并且仅在雌性受者肺上皮细胞和内皮细胞中检测到供体衍生的 tdTomato(藻红蛋白,PE)红色荧光细胞和代表 Y 染色体的细胞。通过激光共聚焦显微镜和图像流动细胞术观察供体细胞与受者肺组织细胞的共定位。此外,结果表明 HSC 移植补充了辐射诱导的肺 HSC 耗竭,并且鉴定出 PE 阳性修复的肺上皮细胞来源于供体 HSC。上述数据表明,供体 HSC 可能迁移到受者受损的肺部,其中一些可以转分化为肺细胞以修复辐射引起的损伤。

https://cdn.ncbi.nlm.nih.gov/pmc/blobs/32ed/8034935/edb59f5960cb/aging-13-202644-g001.jpg

文献AI研究员

20分钟写一篇综述,助力文献阅读效率提升50倍。

立即体验

用中文搜PubMed

大模型驱动的PubMed中文搜索引擎

马上搜索

文档翻译

学术文献翻译模型,支持多种主流文档格式。

立即体验