Suppr超能文献

疟原虫裂殖体逸出抗原-1在裂体生殖过程中的核分裂中起关键作用。

Malaria Parasite Schizont Egress Antigen-1 Plays an Essential Role in Nuclear Segregation during Schizogony.

作者信息

Perrin Abigail J, Bisson Claudine, Faull Peter A, Renshaw Matthew J, Lees Rebecca A, Fleck Roland A, Saibil Helen R, Snijders Ambrosius P, Baker David A, Blackman Michael J

机构信息

Malaria Biochemistry Laboratory, The Francis Crick Institute, London, United Kingdom.

Department of Biological Sciences, Institute of Structural & Molecular Biology, Birkbeck College, University of London, London, United Kingdom.

出版信息

mBio. 2021 Mar 9;12(2):e03377-20. doi: 10.1128/mBio.03377-20.

Abstract

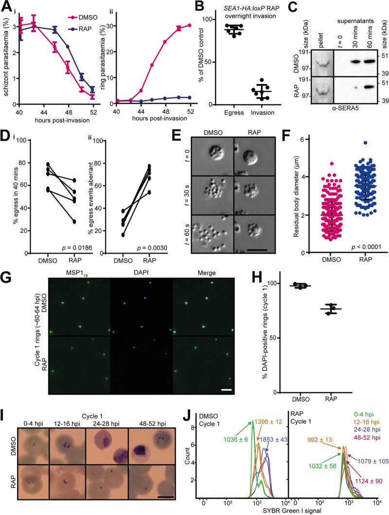
Malaria parasites cause disease through repeated cycles of intraerythrocytic proliferation. Within each cycle, several rounds of DNA replication produce multinucleated forms, called schizonts, that undergo segmentation to form daughter merozoites. Upon rupture of the infected cell, the merozoites egress to invade new erythrocytes and repeat the cycle. In human malarial infections, an antibody response specific for the protein PF3D7_1021800 was previously associated with protection against malaria, leading to an interest in PF3D7_1021800 as a candidate vaccine antigen. Antibodies to the protein were reported to inhibit egress, resulting in it being named schizont egress antigen-1 (SEA1). A separate study found that SEA1 undergoes phosphorylation in a manner dependent upon the parasite cGMP-dependent protein kinase PKG, which triggers egress. While these findings imply a role for SEA1 in merozoite egress, this protein has also been implicated in kinetochore function during schizont development. Therefore, the function of SEA1 remains unclear. Here, we show that SEA1 localizes in proximity to centromeres within dividing nuclei and that conditional disruption of SEA1 expression severely impacts the distribution of DNA and formation of merozoites during schizont development, with a proportion of SEA1-null merozoites completely lacking nuclei. SEA1-null schizonts rupture, albeit with low efficiency, suggesting that neither SEA1 function nor normal segmentation is a prerequisite for egress. We conclude that SEA1 does not play a direct mechanistic role in egress but instead acts upstream of egress as an essential regulator required to ensure the correct packaging of nuclei within merozoites. Malaria is a deadly infectious disease. Rationally designed novel therapeutics will be essential for its control and eradication. The protein PF3D7_1021800, annotated as SEA1, is under investigation as a prospective component of a malaria vaccine, based on previous indications that antibodies to SEA1 interfere with parasite egress from infected erythrocytes. However, a consensus on the function of SEA1 is lacking. Here, we demonstrate that SEA1 localizes to dividing parasite nuclei and is necessary for the correct segregation of replicated DNA into individual daughter merozoites. In the absence of SEA1, merozoites develop defectively, often completely lacking a nucleus, and, consequently, egress is impaired and/or aberrant. Our findings provide insights into the divergent mechanisms by which intraerythrocytic malaria parasites develop and divide. Our conclusions regarding the localization and function of SEA1 are not consistent with the hypothesis that antibodies against it confer protective immunity to malaria by blocking merozoite egress.

摘要

疟原虫通过红细胞内增殖的反复循环引发疾病。在每个循环中,DNA复制的几个轮次产生多核形式,称为裂殖体,裂殖体进行分割形成子代裂殖子。受感染细胞破裂时,裂殖子逸出以侵入新的红细胞并重复该循环。在人类疟疾感染中,先前针对蛋白质PF3D7_1021800的抗体反应与预防疟疾相关,这使得人们对PF3D7_1021800作为候选疫苗抗原产生兴趣。据报道,针对该蛋白质的抗体可抑制逸出,因此它被命名为裂殖体逸出抗原-1(SEA1)。另一项研究发现,SEA1以依赖于寄生虫cGMP依赖性蛋白激酶PKG的方式进行磷酸化,PKG会触发逸出。虽然这些发现暗示SEA1在裂殖子逸出中起作用,但该蛋白质也与裂殖体发育过程中的动粒功能有关。因此,SEA1的功能仍不清楚。在这里,我们表明SEA1定位于分裂细胞核内着丝粒附近,并且SEA1表达的条件性破坏严重影响裂殖体发育过程中DNA的分布和裂殖子的形成,一部分缺乏SEA1的裂殖子完全没有细胞核。缺乏SEA1的裂殖体破裂,尽管效率很低,这表明SEA1功能和正常分割都不是逸出的先决条件。我们得出结论,SEA1在逸出过程中不发挥直接的机制作用,而是在逸出上游起作用,作为确保裂殖子内核正确包装所需的关键调节因子。疟疾是一种致命的传染病。合理设计的新型疗法对于其控制和根除至关重要。基于先前的迹象表明针对SEA1的抗体可干扰寄生虫从受感染红细胞中逸出,被注释为SEA1的蛋白质PF3D7_1021800正在作为疟疾疫苗的潜在成分进行研究。然而,关于SEA1的功能尚未达成共识。在这里,我们证明SEA1定位于分裂的寄生虫细胞核,并且对于将复制的DNA正确分离到单个子代裂殖子中是必需的。在没有SEA1的情况下,裂殖子发育有缺陷,通常完全没有细胞核,因此,逸出受到损害和/或异常。我们的研究结果为红细胞内疟原虫发育和分裂的不同机制提供了见解。我们关于SEA1定位和功能的结论与针对它的抗体通过阻断裂殖子逸出赋予疟疾保护性免疫的假设不一致。

https://cdn.ncbi.nlm.nih.gov/pmc/blobs/c354/8092294/badae766a6bf/mBio.03377-20-f0001.jpg

文献AI研究员

20分钟写一篇综述,助力文献阅读效率提升50倍。

立即体验

用中文搜PubMed

大模型驱动的PubMed中文搜索引擎

马上搜索

文档翻译

学术文献翻译模型,支持多种主流文档格式。

立即体验