Suppr超能文献

脂肪酸结合蛋白4通过募集和激活胰岛巨噬细胞促进自身免疫性糖尿病。

Fatty acid binding protein 4 promotes autoimmune diabetes by recruitment and activation of pancreatic islet macrophages.

作者信息

Xiao Yang, Shu Lingling, Wu Xiaoping, Liu Yang, Cheong Lai Yee, Liao Boya, Xiao Xiaoyu, Hoo Ruby Lc, Zhou Zhiguang, Xu Aimin

机构信息

National Clinical Research Center for Metabolic Diseases, Department of Metabolism and Endocrinology, The Second Xiangya Hospital, Central South University, Changsha, China.

State Key Laboratory of Oncology in South China, Collaborative Innovation Center for Cancer Medicine, Department of Hematologic Oncology, Cancer Center, Sun Yat-Sen University, Guangzhou, China.

出版信息

JCI Insight. 2021 Apr 8;6(7):141814. doi: 10.1172/jci.insight.141814.

Abstract

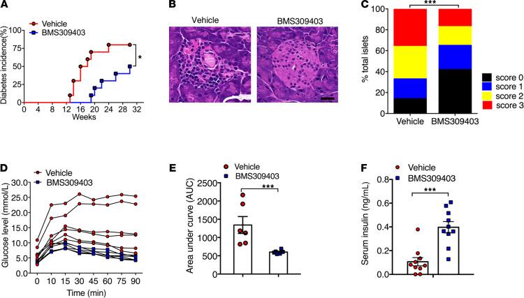
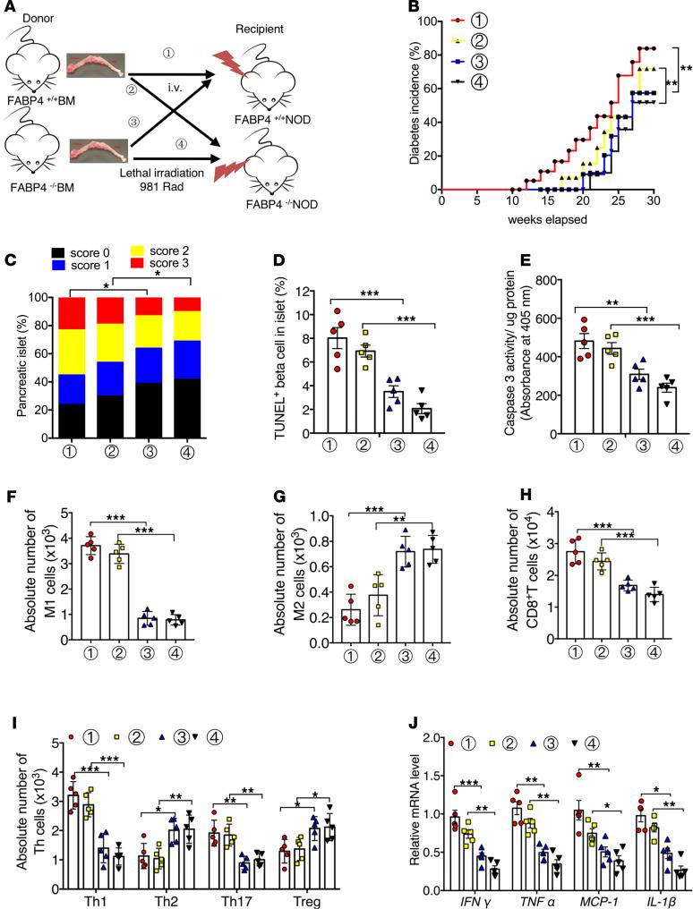
Both innate and adaptive immune cells are critical players in autoimmune destruction of insulin-producing β cells in type 1 diabetes. However, the early pathogenic events triggering the recruitment and activation of innate immune cells in islets remain obscure. Here we show that circulating fatty acid binding protein 4 (FABP4) level was significantly elevated in patients with type 1 diabetes and their first-degree relatives and positively correlated with the titers of several islet autoantibodies. In nonobese diabetic (NOD) mice, increased FABP4 expression in islet macrophages started from the neonatal period, well before the occurrence of overt diabetes. Furthermore, the spontaneous development of autoimmune diabetes in NOD mice was markedly reduced by pharmacological inhibition or genetic ablation of FABP4 or adoptive transfer of FABP4-deficient bone marrow cells. Mechanistically, FABP4 activated innate immune responses in islets by enhancing the infiltration and polarization of macrophages to proinflammatory M1 subtype, thus creating an inflammatory milieu required for activation of diabetogenic CD8+ T cells and shift of CD4+ helper T cells toward Th1 subtypes. These findings demonstrate FABP4 as a possible early mediator for β cell autoimmunity by facilitating crosstalk between innate and adaptive immune cells, suggesting that pharmacological inhibition of FABP4 may represent a promising therapeutic strategy for autoimmune diabetes.

摘要

在1型糖尿病中,先天性免疫细胞和适应性免疫细胞都是导致产生胰岛素的β细胞发生自身免疫性破坏的关键因素。然而,引发胰岛中先天性免疫细胞募集和激活的早期致病事件仍不清楚。在此,我们发现1型糖尿病患者及其一级亲属的循环脂肪酸结合蛋白4(FABP4)水平显著升高,且与几种胰岛自身抗体的滴度呈正相关。在非肥胖糖尿病(NOD)小鼠中,胰岛巨噬细胞中FABP4表达的增加始于新生期,远早于明显糖尿病的发生。此外,通过FABP4的药理学抑制或基因敲除,或通过FABP4缺陷骨髓细胞的过继转移,NOD小鼠自身免疫性糖尿病的自发发展显著减少。从机制上讲,FABP4通过增强巨噬细胞向促炎性M1亚型的浸润和极化来激活胰岛中的先天性免疫反应,从而营造出激活致糖尿病性CD8+T细胞以及使CD4+辅助性T细胞向Th1亚型转变所需的炎症环境。这些发现表明,FABP4通过促进先天性免疫细胞和适应性免疫细胞之间的串扰,可能是β细胞自身免疫的早期介质,提示对FABP4的药理学抑制可能代表一种有前景的自身免疫性糖尿病治疗策略。

https://cdn.ncbi.nlm.nih.gov/pmc/blobs/f7d4/8119222/53ace623feaa/jciinsight-6-141814-g119.jpg

文献AI研究员

20分钟写一篇综述,助力文献阅读效率提升50倍。

立即体验

用中文搜PubMed

大模型驱动的PubMed中文搜索引擎

马上搜索

文档翻译

学术文献翻译模型,支持多种主流文档格式。

立即体验