Suppr超能文献

粪便微生物群移植显示断奶后仔猪腹泻多组学特征有显著变化。

Fecal Microbiota Transplantation Shows Marked Shifts in the Multi-Omic Profiles of Porcine Post-weaning Diarrhea.

作者信息

Su Yuan, Li Xiaolei, Li Diyan, Sun Jing

机构信息

Animal Genetic Resources Exploration and Innovation Key Laboratory of Sichuan Province, Sichuan Agricultural University, Chengdu, China.

Chongqing Academy of Animal Sciences, Chongqing, China.

出版信息

Front Microbiol. 2021 Feb 23;12:619460. doi: 10.3389/fmicb.2021.619460. eCollection 2021.

Abstract

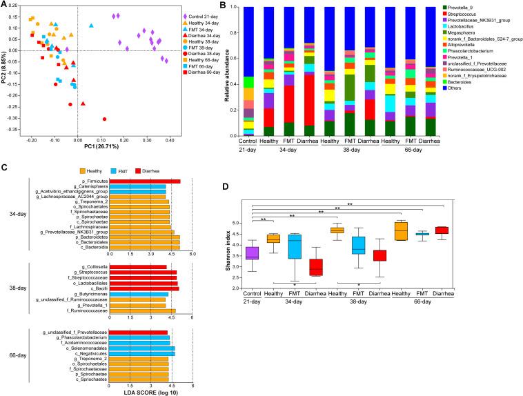
Weaning is the most critical phase in pig production and is generally associated with significant impacts on intestinal morphology, structure, physiology, and immune responses, which can lead to subsequent production inefficiencies such as decreases in growth and intake and increases in morbidity and mortality. In the present study, we attempted to explore the effects of fecal microbiota transplantation (FMT) on the fecal microbiota, fecal metabolites, and transcriptome in the jejunum, colon, liver, spleen, and oral mucosa in piglets with post-weaning diarrhea and to evaluate the therapeutic potential of FMT in piglets with post-weaning diarrhea. We found that FMT partially relieved the symptoms of diarrhea in piglets, and microbiota analysis results indicated that was identified as an FMT-associated bacterial family at 66 day and that the Shannon index in the healthy group at 34, 38, and 66 days were higher than that at 21 day. Functional enrichment analysis of the oral mucosa, liver, jejunum, and colon showed that most of the differentially expressed genes (DEGs) were enriched in the terms metabolic process, immune response, and inflammatory response. Moreover, the enriched fecal metabolites focused mostly on apoptosis, beta-alanine metabolism, glutathione metabolism, and sphingolipid metabolism. We tried to detect specific "metabolite-bacterium" pairs, such as "-stigmastentriol," "p_Bacteroidetes-(6beta,22E)-6-hydroxystigmasta-4,22-dien-3-one," and "-stenocereol." Overall, the present study provides a theoretical basis for the alleviation of weaning stress and contributes to the realization of effective and sustainable application of FMT in the pig production industry in the future.

摘要

断奶是养猪生产中最关键的阶段,通常会对肠道形态、结构、生理和免疫反应产生重大影响,进而可能导致后续生产效率低下,如生长和采食量下降,发病率和死亡率增加。在本研究中,我们试图探讨粪便微生物群移植(FMT)对断奶后腹泻仔猪粪便微生物群、粪便代谢物以及空肠、结肠、肝脏、脾脏和口腔黏膜转录组的影响,并评估FMT对断奶后腹泻仔猪的治疗潜力。我们发现FMT部分缓解了仔猪腹泻症状,微生物群分析结果表明,在第66天被鉴定为与FMT相关的细菌家族,健康组在第34、38和66天的香农指数高于第21天。对口腔黏膜、肝脏、空肠和结肠的功能富集分析表明,大多数差异表达基因(DEG)富集在代谢过程、免疫反应和炎症反应等术语中。此外,富集的粪便代谢物主要集中在细胞凋亡、β-丙氨酸代谢、谷胱甘肽代谢和鞘脂代谢上。我们试图检测特定的“代谢物-细菌”对,如“-豆甾三醇”、“p_拟杆菌属-(6β,22E)-6-羟基豆甾-4,22-二烯-3-酮”和“-窄头龙脑醇”。总体而言,本研究为缓解断奶应激提供了理论依据,并有助于未来FMT在养猪业中实现有效且可持续的应用。

https://cdn.ncbi.nlm.nih.gov/pmc/blobs/04cd/7940351/25d076fc9579/fmicb-12-619460-g001.jpg

文献AI研究员

20分钟写一篇综述,助力文献阅读效率提升50倍。

立即体验

用中文搜PubMed

大模型驱动的PubMed中文搜索引擎

马上搜索

文档翻译

学术文献翻译模型,支持多种主流文档格式。

立即体验