Suppr超能文献

全基因组鉴定、特征分析和表达分析果园草(Dactylis glomerata L.)中的 NAC 转录因子家族。

Genome-wide identification, characterization, and expression analysis of the NAC transcription factor family in orchardgrass (Dactylis glomerata L.).

机构信息

College of Grassland Science and Technology, Sichuan Agricultural University, Chengdu, 611130, Sichuan Province, China.

出版信息

BMC Genomics. 2021 Mar 12;22(1):178. doi: 10.1186/s12864-021-07485-6.

Abstract

BACKGROUND

Orchardgrass (Dactylis glomerata L.) is one of the most important cool-season perennial forage grasses that is widely cultivated in the world and is highly tolerant to stressful conditions. However, little is known about the mechanisms underlying this tolerance. The NAC (NAM, ATAF1/2, and CUC2) transcription factor family is a large plant-specific gene family that actively participates in plant growth, development, and response to abiotic stress. At present, owing to the absence of genomic information, NAC genes have not been systematically studied in orchardgrass. The recent release of the complete genome sequence of orchardgrass provided a basic platform for the investigation of DgNAC proteins.

RESULTS

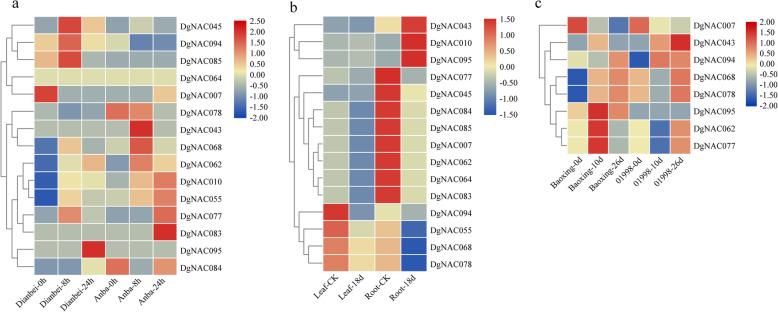
Using the recently released orchardgrass genome database, a total of 108 NAC (DgNAC) genes were identified in the orchardgrass genome database and named based on their chromosomal location. Phylogenetic analysis showed that the DgNAC proteins were distributed in 14 subgroups based on homology with NAC proteins in Arabidopsis, including the orchardgrass-specific subgroup Dg_NAC. Gene structure analysis suggested that the number of exons varied from 1 to 15, and multitudinous DgNAC genes contained three exons. Chromosomal mapping analysis found that the DgNAC genes were unevenly distributed on seven orchardgrass chromosomes. For the gene expression analysis, the expression levels of DgNAC genes in different tissues and floral bud developmental stages were quite different. Quantitative real-time PCR analysis showed distinct expression patterns of 12 DgNAC genes in response to different abiotic stresses. The results from the RNA-seq data revealed that orchardgrass-specific NAC exhibited expression preference or specificity in diverse abiotic stress responses, and the results indicated that these genes may play an important role in the adaptation of orchardgrass under different environments.

CONCLUSIONS

In the current study, a comprehensive and systematic genome-wide analysis of the NAC gene family in orchardgrass was first performed. A total of 108 NAC genes were identified in orchardgrass, and the expression of NAC genes during plant growth and floral bud development and response to various abiotic stresses were investigated. These results will be helpful for further functional characteristic descriptions of DgNAC genes and the improvement of orchardgrass in breeding programs.

摘要

背景

鸭茅(Dactylis glomerata L.)是世界上广泛种植的最重要的冷季多年生牧草之一,对胁迫条件具有高度耐受性。然而,对于这种耐受性的机制知之甚少。NAC(NAM、ATAF1/2 和 CUC2)转录因子家族是一个大型植物特异性基因家族,积极参与植物的生长、发育和对非生物胁迫的反应。目前,由于缺乏基因组信息,鸭茅中的 NAC 基因尚未得到系统研究。鸭茅全基因组序列的最新发布为 DgNAC 蛋白的研究提供了一个基本平台。

结果

利用最近发布的鸭茅基因组数据库,在鸭茅基因组数据库中总共鉴定出 108 个 NAC(DgNAC)基因,并根据其染色体位置进行命名。系统发育分析表明,DgNAC 蛋白根据与拟南芥 NAC 蛋白的同源性分布在 14 个亚组中,包括鸭茅特异性亚组 Dg_NAC。基因结构分析表明,外显子数量从 1 到 15 不等,许多 DgNAC 基因包含三个外显子。染色体定位分析发现,DgNAC 基因在鸭茅的 7 条染色体上不均匀分布。对于基因表达分析,不同组织和花芽发育阶段的 DgNAC 基因表达水平差异很大。定量实时 PCR 分析显示 12 个 DgNAC 基因在不同非生物胁迫下的表达模式明显不同。RNA-seq 数据的结果表明,鸭茅特异性 NAC 在不同非生物胁迫反应中表现出表达偏好或特异性,表明这些基因可能在鸭茅适应不同环境中发挥重要作用。

结论

本研究首次对鸭茅 NAC 基因家族进行了全面系统的基因组-wide 分析。在鸭茅中鉴定出 108 个 NAC 基因,并研究了 NAC 基因在植物生长和花芽发育以及对各种非生物胁迫响应过程中的表达。这些结果将有助于进一步描述 DgNAC 基因的功能特征,并在育种计划中改良鸭茅。

https://cdn.ncbi.nlm.nih.gov/pmc/blobs/8cfc/7953825/5340c2e8efbc/12864_2021_7485_Fig1_HTML.jpg

文献AI研究员

20分钟写一篇综述,助力文献阅读效率提升50倍。

立即体验

用中文搜PubMed

大模型驱动的PubMed中文搜索引擎

马上搜索

文档翻译

学术文献翻译模型,支持多种主流文档格式。

立即体验