Suppr超能文献

miR-127-3p 通过靶向 CISD1 调节低氧缺血皮质中的自噬。

MiR-127-3p targeting CISD1 regulates autophagy in hypoxic-ischemic cortex.

机构信息

Institute of Neurological Disease, Translational Neuroscience Center, West China Hospital, Sichuan University, Chengdu, 610041, China.

Department of Anesthesiology, Qilu Hospital, Cheeloo College of Medicine, Shandong University, Jinan, Shandong Province, 251102, China.

出版信息

Cell Death Dis. 2021 Mar 15;12(3):279. doi: 10.1038/s41419-021-03541-x.

Abstract

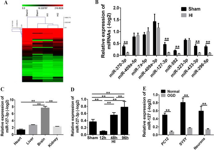
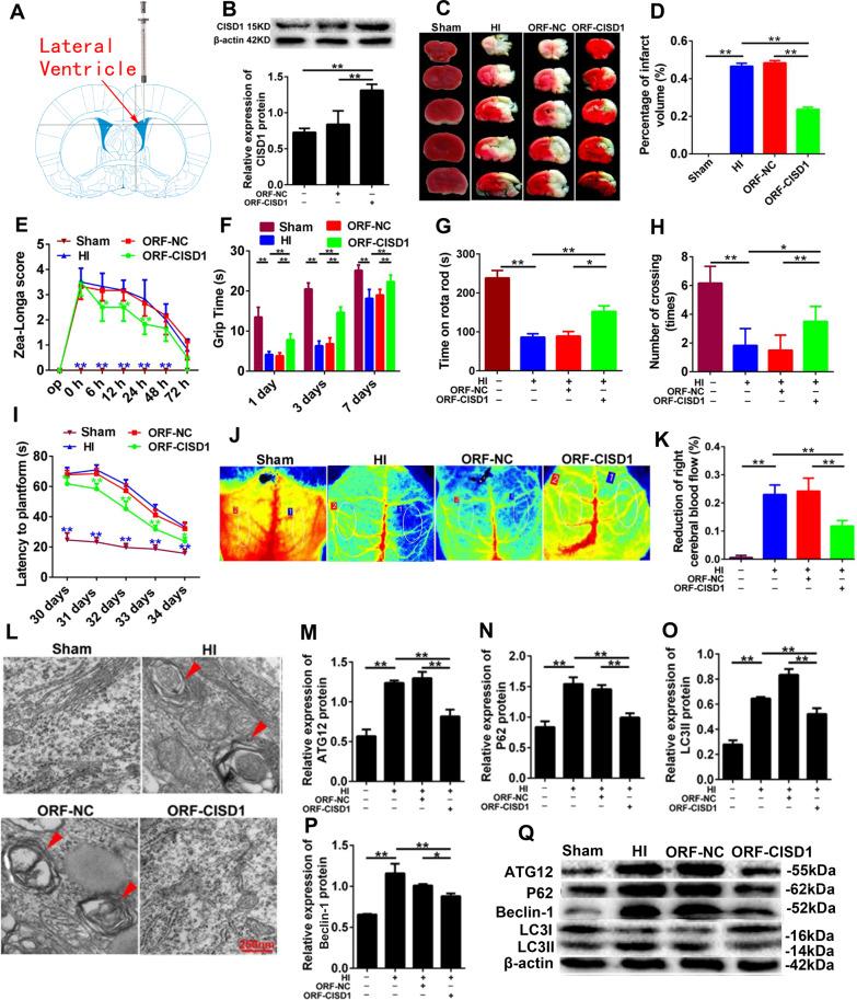
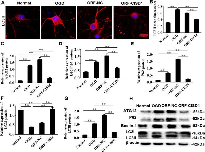
Neonatal hypoxic-ischemic (HI) injury derived from asphyxia during perinatal period, is a serious complication of neonatal asphyxia and the main cause of neonatal acute death and chronic neurological injury. Aberrant autophagy occurs in many nervous system diseases, but its role and underlying mechanism in HI injury is largely unknown. Here, we successfully constructed a newborn rat model of HI brain injury, and the knockout-miR-127-3p (KO-miR-127-3p) rats were structured by using CRISPR/Cas9. Subsequently, the in vitro functional experiments, in vivo zea-longa scores, as well as bioinformatics analyses and biological experiments were applied. The expression of autophagy-related proteins, including ATG12, P62, Beclin-1, LC3II in HI cortex with miR-127-3p knockout was significantly decreased, and autophagic vacuoles were disappeared. Moreover, miR-127-3p has a specific regulatory effect on CISD1 expression, another crucial molecule in autophagy process. Accordingly, the overexpression of CISD1 effectively inhibited the autophagic cell death and physiological dysfunction in the brain of HI injury, whereas si-CISD1 reversed the neuroprotective effects of KO-miR-127-3p. Our findings explained the underlying mechanism for HI injury, and miR-127-3p targeting CISD1 signal could be supposed as a new treatment strategy to prevent and treat HI injury.

摘要

新生儿缺氧缺血性(HI)损伤源于围产期窒息,是新生儿窒息的严重并发症,也是新生儿急性死亡和慢性神经损伤的主要原因。自噬在许多神经系统疾病中发生异常,但在 HI 损伤中其作用和潜在机制在很大程度上尚不清楚。本研究成功构建了新生大鼠 HI 脑损伤模型,并利用 CRISPR/Cas9 构建了 miR-127-3p 敲除(KO-miR-127-3p)大鼠。随后,进行了体外功能实验、体内 Zea-longa 评分以及生物信息学分析和生物学实验。结果表明,与 miR-127-3p 敲除相关的自噬相关蛋白(包括 ATG12、P62、Beclin-1、LC3II)在 HI 皮质中的表达明显降低,自噬小体消失。此外,miR-127-3p 对 CISD1 表达具有特异性调节作用,CISD1 是自噬过程中的另一个关键分子。因此,CISD1 的过表达有效抑制了 HI 损伤后脑细胞的自噬性细胞死亡和生理功能障碍,而 si-CISD1 则逆转了 KO-miR-127-3p 的神经保护作用。本研究结果解释了 HI 损伤的潜在机制,miR-127-3p 靶向 CISD1 信号可能被认为是预防和治疗 HI 损伤的新治疗策略。

https://cdn.ncbi.nlm.nih.gov/pmc/blobs/2883/7961148/e647c8c17b99/41419_2021_3541_Fig1_HTML.jpg

文献AI研究员

20分钟写一篇综述,助力文献阅读效率提升50倍。

立即体验

用中文搜PubMed

大模型驱动的PubMed中文搜索引擎

马上搜索

文档翻译

学术文献翻译模型,支持多种主流文档格式。

立即体验