Suppr超能文献

胰岛新生相关蛋白(INGAP)可保护胰腺β细胞免受白细胞介素-1β(IL-1β)和干扰素γ(IFNγ)诱导的细胞凋亡。

Islet neogenesis associated protein (INGAP) protects pancreatic β cells from IL-1β and IFNγ-induced apoptosis.

作者信息

Nano Eni, Petropavlovskaia Maria, Rosenberg Lawrence

机构信息

Lady Davis Institute for Medical Research, SMBD-Jewish General Hospital, Department of Surgery, Faculty of Medicine, McGill University, 3755, Cote Ste-Catherine Rd, Montreal, QC, H3T 1E2, Canada.

出版信息

Cell Death Discov. 2021 Mar 17;7(1):56. doi: 10.1038/s41420-021-00441-z.

Abstract

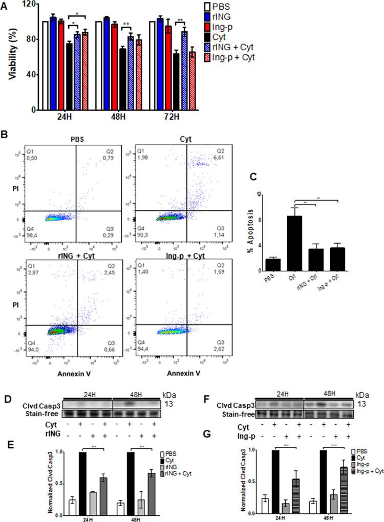
The goal of this study was to determine whether recombinant Islet NeoGenesis Associated Protein (rINGAP) and its active core, a pentadecapeptide INGAP (Ingap-p), protect β cells against cytokine-induced death. INGAP has been shown to induce islet neogenesis in diabetic animals, to stimulate β-cell proliferation and differentiation, and to improve islet survival and function. Importantly, Ingap-p has shown promising results in clinical trials for diabetes (phase I/II). However, the full potential of INGAP and its mechanisms of action remain poorly understood. Using rat insulinoma cells RINm5F and INS-1 treated with interleukin-1β (IL-1β) and interferon-gamma (IFN-γ), we demonstrate here that both rINGAP and Ingap-p inhibit apoptosis, Caspase-3 activation, inducible nitric oxide synthase (iNOS) expression and nitric oxide (NO) production, and explore the related signaling pathways. As expected, IL-1β induced nuclear factor kappa B (NF-κB), p38, and JNK signaling, whereas interferon-gamma (IFN-γ) activated the JAK2/STAT1 pathway and potentiated the IL-1β effects. Both rINGAP and Ingap-p decreased phosphorylation of IKKα/β, IkBα, and p65, although p65 nuclear translocation was not inhibited. rINGAP, used for further analysis, also inhibited STAT3, p38, and JNK activation. Interestingly, all inhibitory effects of rINGAP were observed for the cytokine cocktail, not IL-1β alone, and were roughly equal to reversing the potentiating effects of INFγ. Furthermore, rINGAP had no effect on IL-1β/NF-κB-induced gene expression (e.g., Ccl2, Sod2) but downregulated several IFNγ-stimulated (Irf1, Socs1, Socs3) or IFNγ-potentiated (Nos2) genes. This, however, was observed again only for the cytokine cocktail, not IFNγ alone, and rINGAP did not inhibit the IFNγ-induced JAK2/STAT1 activation. Together, these intriguing results suggest that INGAP does not target either IL-1β or IFNγ individually but rather inhibits the signaling crosstalk between the two, the exact mechanism of which remains to be investigated. In summary, our study characterizes the anti-inflammatory effects of INGAP, both protein and peptide, and suggests a new therapeutic utility for INGAP in the treatment of diabetes.

摘要

本研究的目的是确定重组胰岛新生相关蛋白(rINGAP)及其活性核心十五肽INGAP(Ingap-p)是否能保护β细胞免受细胞因子诱导的死亡。INGAP已被证明能在糖尿病动物中诱导胰岛新生,刺激β细胞增殖和分化,并改善胰岛的存活和功能。重要的是,Ingap-p在糖尿病临床试验(I/II期)中已显示出有前景的结果。然而,INGAP的全部潜力及其作用机制仍知之甚少。利用经白细胞介素-1β(IL-1β)和干扰素-γ(IFN-γ)处理的大鼠胰岛素瘤细胞RINm5F和INS-1,我们在此证明rINGAP和Ingap-p均能抑制细胞凋亡、半胱天冬酶-3激活、诱导型一氧化氮合酶(iNOS)表达和一氧化氮(NO)生成,并探索相关信号通路。正如预期的那样,IL-1β诱导核因子κB(NF-κB)、p38和JNK信号通路,而干扰素-γ(IFN-γ)激活JAK2/STAT1通路并增强IL-1β的作用。rINGAP和Ingap-p均降低了IKKα/β、IkBα和p65的磷酸化,尽管p65的核转位未被抑制。用于进一步分析的rINGAP也抑制了STAT3、p38和JNK的激活。有趣的是,rINGAP的所有抑制作用都是在细胞因子混合物存在时观察到的,而非单独的IL-1β,且大致相当于逆转INFγ的增强作用。此外,rINGAP对IL-1β/NF-κB诱导的基因表达(如Ccl2、Sod2)没有影响,但下调了几种IFNγ刺激的(Irf1、Socs1、Socs3)或IFNγ增强的(Nos2)基因。然而,这同样仅在细胞因子混合物存在时观察到,而非单独的IFNγ,并且rINGAP并未抑制IFNγ诱导的JAK2/STAT1激活。总之,这些有趣的结果表明,INGAP并非单独作用于IL-1β或IFNγ,而是抑制两者之间的信号串扰,其确切机制仍有待研究。总之,我们的研究描述了INGAP(蛋白和肽)的抗炎作用,并提示INGAP在糖尿病治疗中有新的治疗用途。

https://cdn.ncbi.nlm.nih.gov/pmc/blobs/7917/7969959/912db36820e3/41420_2021_441_Fig1_HTML.jpg

文献AI研究员

20分钟写一篇综述,助力文献阅读效率提升50倍。

立即体验

用中文搜PubMed

大模型驱动的PubMed中文搜索引擎

马上搜索

文档翻译

学术文献翻译模型,支持多种主流文档格式。

立即体验