Suppr超能文献

醋酸诱导的根系茉莉酸信号增强了水稻的耐旱性。

Acetic-acid-induced jasmonate signaling in root enhances drought avoidance in rice.

机构信息

Institute of Agrobiological Sciences, National Agriculture and Food Research Organization, Tsukuba, 305-8602, Japan.

Institute of Crop Science, National Agriculture and Food Research Organization, Tsukuba, 305-8517, Japan.

出版信息

Sci Rep. 2021 Mar 18;11(1):6280. doi: 10.1038/s41598-021-85355-7.

Abstract

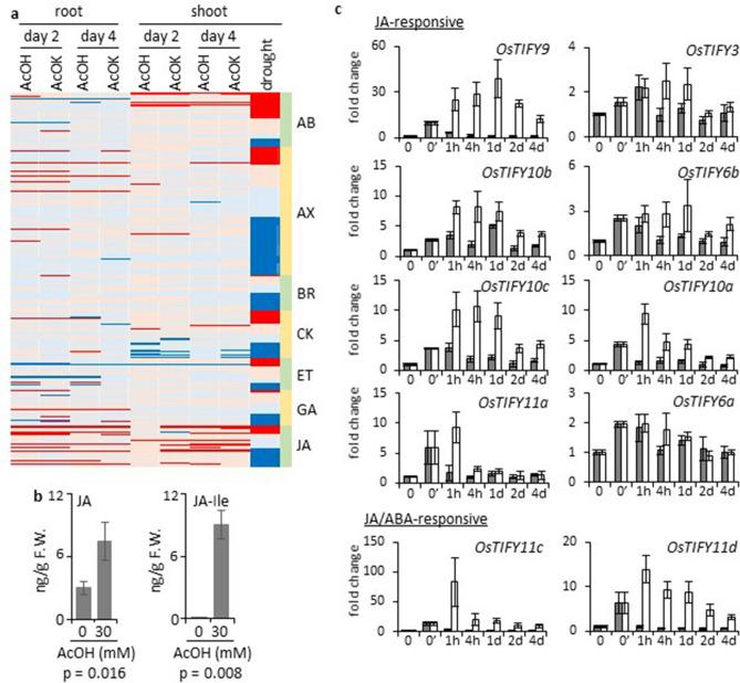
Conferring drought resistant traits to crops is one of the major aims of current breeding programs in response to global climate changes. We previously showed that exogenous application of acetic acid to roots of various plants could induce increased survivability under subsequent drought stress conditions, but details of the metabolism of exogenously applied acetic acid, and the nature of signals induced by its application, have not been unveiled. In this study, we show that rice rapidly induces jasmonate signaling upon application of acetic acid, resulting in physiological changes similar to those seen under drought. The major metabolite of the exogenously applied acetic acid in xylem sap was determined as glutamine-a common and abundant component of xylem sap-indicating that acetic acid is not the direct agent inducing the observed physiological responses in shoots. Expression of drought-responsive genes in shoot under subsequent drought conditions was attenuated by acetic acid treatment. These data suggest that acetic acid activates root-to-shoot jasmonate signals that partially overlap with those induced by drought, thereby conferring an acclimated state on shoots prior to subsequent drought.

摘要

赋予作物抗旱特性是应对全球气候变化当前育种计划的主要目标之一。我们之前曾表明,向各种植物的根部施加外源乙酸可诱导其在随后的干旱胁迫条件下提高存活率,但外源施加的乙酸的代谢细节及其应用诱导的信号的性质尚未揭示。在这项研究中,我们表明,水稻在施加乙酸后迅速诱导茉莉酸信号,导致类似于干旱条件下的生理变化。木质部汁液中外源施加的乙酸的主要代谢物被确定为谷氨酰胺-木质部汁液中常见且丰富的成分-表明乙酸不是直接诱导地上部观察到的生理反应的试剂。在随后的干旱条件下,地上部干旱应答基因的表达因乙酸处理而减弱。这些数据表明,乙酸激活了根到梢的茉莉酸信号,这些信号与干旱诱导的信号部分重叠,从而在随后的干旱之前使梢处于适应状态。

https://cdn.ncbi.nlm.nih.gov/pmc/blobs/e3f2/7973560/99dee52a1c44/41598_2021_85355_Fig1_HTML.jpg

文献AI研究员

20分钟写一篇综述,助力文献阅读效率提升50倍。

立即体验

用中文搜PubMed

大模型驱动的PubMed中文搜索引擎

马上搜索

文档翻译

学术文献翻译模型,支持多种主流文档格式。

立即体验