Suppr超能文献

重组细胞工厂分泌的细胞外囊泡可提高溶酶体贮积症缺陷酶的活性和疗效。

Extracellular vesicles from recombinant cell factories improve the activity and efficacy of enzymes defective in lysosomal storage disorders.

机构信息

Drug Delivery & Targeting CIBBIM-Nanomedicine Vall d'Hebron Institute of Research Universitat Autònoma de Barcelona Barcelona Spain.

Networking Research Center on Bioengineering Biomaterials and Nanomedicine (CIBER-BBN) Barcelona Spain.

出版信息

J Extracell Vesicles. 2021 Mar;10(5):e12058. doi: 10.1002/jev2.12058. Epub 2021 Mar 12.

Abstract

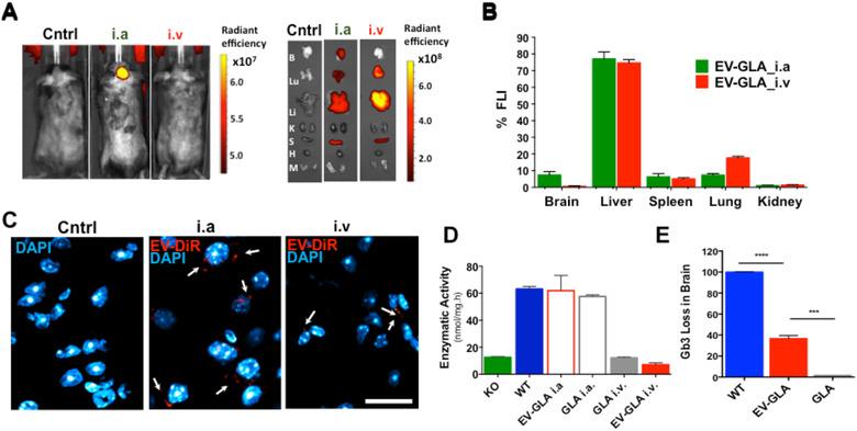
In the present study the use of extracellular vesicles (EVs) as vehicles for therapeutic enzymes in lysosomal storage disorders was explored. EVs were isolated from mammalian cells overexpressing alpha-galactosidase A (GLA) or N-sulfoglucosamine sulfohydrolase (SGSH) enzymes, defective in Fabry and Sanfilippo A diseases, respectively. Direct purification of EVs from cell supernatants was found to be a simple and efficient method to obtain highly active GLA and SGSH proteins, even after EV lyophilization. Likewise, EVs carrying GLA (EV-GLA) were rapidly uptaken and reached the lysosomes in cellular models of Fabry disease, restoring lysosomal functionality much more efficiently than the recombinant enzyme in clinical use. In vivo, EVs were well tolerated and distributed among all main organs, including the brain. DiR-labelled EVs were localized in brain parenchyma 1 h after intra-arterial (internal carotid artery) or intravenous (tail vein) administrations. Moreover, a single intravenous administration of EV-GLA was able to reduce globotriaosylceramide (Gb3) substrate levels in clinically relevant tissues, such kidneys and brain. Overall, our results demonstrate that EVs from cells overexpressing lysosomal enzymes act as natural protein delivery systems, improving the activity and the efficacy of the recombinant proteins and facilitating their access to organs neglected by conventional enzyme replacement therapies.

摘要

在本研究中,探讨了将细胞外囊泡 (EVs) 用作溶酶体贮积症治疗酶的载体。从过度表达α-半乳糖苷酶 A (GLA) 或 N-磺基葡萄糖胺磺基水解酶 (SGSH) 酶的哺乳动物细胞中分离 EVs,这些酶分别在法布里病和 Sanfilippo A 病中缺陷。直接从细胞上清液中纯化 EVs 被发现是一种简单有效的方法,可以获得高活性的 GLA 和 SGSH 蛋白,即使在 EV 冻干后也是如此。同样,携带 GLA 的 EV (EV-GLA) 在法布里病的细胞模型中被迅速摄取并到达溶酶体,比临床使用的重组酶更有效地恢复溶酶体功能。在体内,EVs 耐受性良好,并分布在所有主要器官,包括大脑。DiR 标记的 EVs 在动脉内(颈内动脉)或静脉内(尾静脉)给药 1 小时后在脑实质中定位。此外,单次静脉内给予 EV-GLA 能够降低临床相关组织(如肾脏和大脑)中的神经节苷脂酰基鞘氨醇 (Gb3) 底物水平。总体而言,我们的结果表明,过度表达溶酶体酶的细胞来源的 EVs 作为天然蛋白递药系统,提高了重组蛋白的活性和疗效,并促进了它们进入传统酶替代疗法忽视的器官。

https://cdn.ncbi.nlm.nih.gov/pmc/blobs/53f8/7953474/8bb981db1e0a/JEV2-10-e12058-g003.jpg

文献AI研究员

20分钟写一篇综述,助力文献阅读效率提升50倍。

立即体验

用中文搜PubMed

大模型驱动的PubMed中文搜索引擎

马上搜索

文档翻译

学术文献翻译模型,支持多种主流文档格式。

立即体验