Suppr超能文献

功能获得性因子 H 相关蛋白 5 损害肾小球补体调节导致肾脏损伤。

Gain-of-function factor H-related 5 protein impairs glomerular complement regulation resulting in kidney damage.

机构信息

Centre for Inflammatory Disease, Imperial College London, London W12 0NN, United Kingdom.

Wellcome Trust Sanger Institute, Wellcome Genome Campus, Hinxton, Cambridge CB10 1SA, United Kingdom.

出版信息

Proc Natl Acad Sci U S A. 2021 Mar 30;118(13). doi: 10.1073/pnas.2022722118.

Abstract

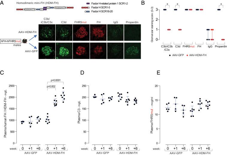
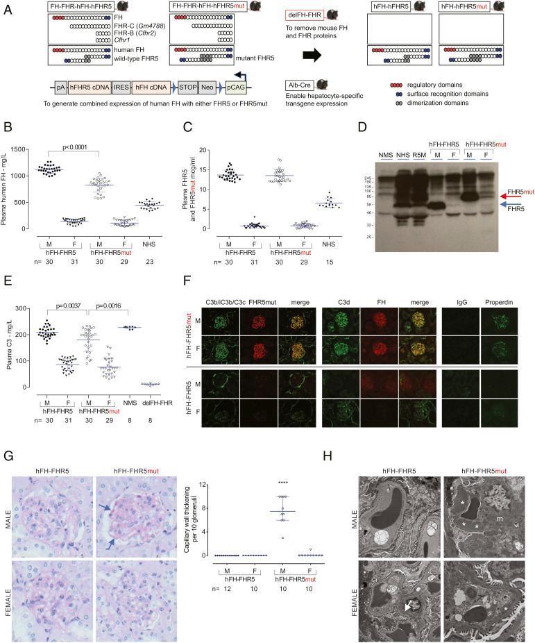
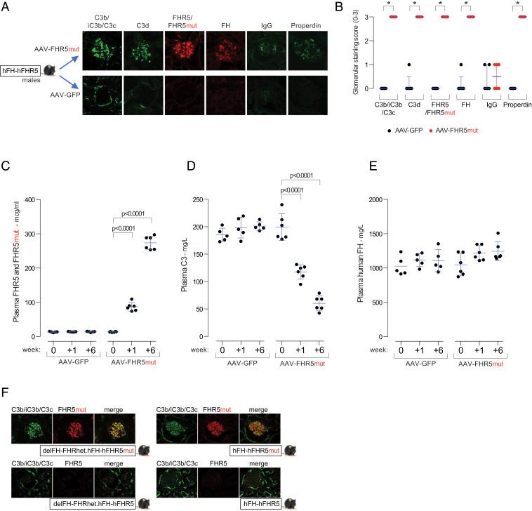
Genetic variation within the factor H-related (FHR) genes is associated with the complement-mediated kidney disease, C3 glomerulopathy (C3G). There is no definitive treatment for C3G, and a significant proportion of patients develop end-stage renal disease. The prototypical example is CFHR5 nephropathy, through which an internal duplication within a single gene generates a mutant FHR5 protein (FHR5mut) that leads to accumulation of complement C3 within glomeruli. To elucidate how abnormal FHR proteins cause C3G, we modeled CFHR5 nephropathy in mice. Animals lacking the murine factor H (FH) and FHR proteins, but coexpressing human FH and FHR5mut (hFH-FHR5mut), developed glomerular C3 deposition, whereas mice coexpressing human FH with the normal FHR5 protein (hFH-FHR5) did not. Like in patients, the FHR5mut had a dominant gain-of-function effect, and when administered in hFH-FHR5 mice, it triggered C3 deposition. Importantly, adeno-associated virus vector-delivered homodimeric mini-FH, a molecule with superior surface C3 binding compared to FH, reduced glomerular C3 deposition in the presence of the FHR5mut. Our data demonstrate that FHR5mut causes C3G by disrupting the homeostatic regulation of complement within the kidney and is directly pathogenic in C3G. These results support the use of FH-derived molecules with enhanced C3 binding for treating C3G associated with abnormal FHR proteins. They also suggest that targeting FHR5 represents a way to treat complement-mediated kidney injury.

摘要

FHR 基因内的遗传变异与补体介导的肾脏疾病、C3 肾小球病(C3G)有关。目前尚无针对 C3G 的明确治疗方法,很大一部分患者会发展为终末期肾病。典型的例子是 CFHR5 肾病,通过单个基因内的内部重复产生突变型 FHR5 蛋白(FHR5mut),导致补体 C3 在肾小球内蓄积。为了阐明异常 FHR 蛋白如何导致 C3G,我们在小鼠中建立了 CFHR5 肾病模型。缺乏小鼠 FH 和 FHR 蛋白但共同表达人 FH 和 FHR5mut(hFH-FHR5mut)的动物会发展为肾小球 C3 沉积,而共同表达人 FH 和正常 FHR5 蛋白(hFH-FHR5)的小鼠则不会。与患者一样,FHR5mut 具有显性获得性功能效应,当在 hFH-FHR5 小鼠中给药时,它会引发 C3 沉积。重要的是,腺相关病毒载体递送的同源二聚体 mini-FH 是一种与 FH 相比具有更高表面 C3 结合能力的分子,在存在 FHR5mut 的情况下可减少肾小球内的 C3 沉积。我们的数据表明,FHR5mut 通过破坏肾脏内补体的稳态调节导致 C3G,并在 C3G 中具有直接的致病性。这些结果支持使用具有增强的 C3 结合能力的 FH 衍生分子来治疗与异常 FHR 蛋白相关的 C3G。它们还表明,针对 FHR5 可能是治疗补体介导的肾脏损伤的一种方法。

https://cdn.ncbi.nlm.nih.gov/pmc/blobs/6bab/8020653/3843fa0e90a2/pnas.2022722118fig01.jpg

文献AI研究员

20分钟写一篇综述,助力文献阅读效率提升50倍。

立即体验

用中文搜PubMed

大模型驱动的PubMed中文搜索引擎

马上搜索

文档翻译

学术文献翻译模型,支持多种主流文档格式。

立即体验