Suppr超能文献

鼻咽癌中差异表达基因的筛选及生物信息学分析

Screening and bioinformatical analysis of differentially expressed genes in nasopharyngeal carcinoma.

作者信息

Guo Weiqian, Zheng Xiaomin, Hua Lei, Zheng Xianbin, Zhang Yangyang, Sun Bin, Tao Zhenchao, Gao Jin

机构信息

Department of Radiation Oncology, Anhui Provincial Hospital Affiliated to Anhui Medical University, Hefei 230001, China.

Xinxiang Medical University, Xinxiang 453000, China.

出版信息

J Cancer. 2021 Jan 30;12(7):1867-1883. doi: 10.7150/jca.48979. eCollection 2021.

Abstract

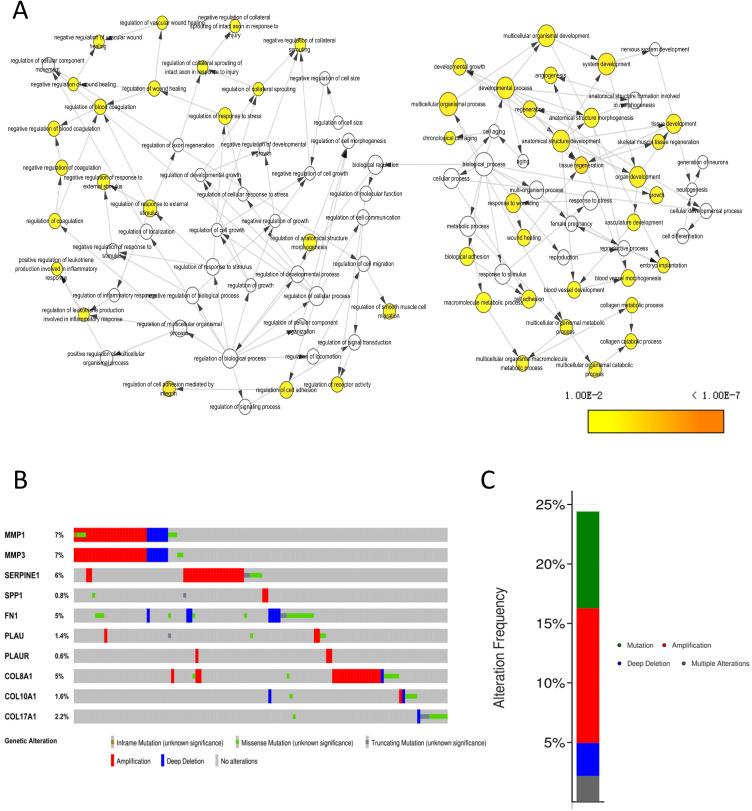
To identify differentially expressed genes via bioinformatical analysis for nasopharyngeal carcinoma (NPC) and explore potential biomarkers for NPC. We downloaded the NPC gene expression datasets (GSE40290, GSE53819) and obtained differentially expressed genes (DEGs) via GEO2R. Functional analysis of DEGs was performed by Gene Ontology (GO) and Kyoto Encyclopedia of Genes and Genomes (KEGG) analysis. In order to explore the interaction of DEGs and screen the core genes, we established protein-protein interaction (PPI) network. Then the expression level, prognostic and diagnostic analysis of the core genes in NPC were performed to reveal their potential effects on NPC. Furthermore, we obtained the transcription factors (TF) and microRNAs of core genes to construct the coregulatory network. We obtained 124 up-regulated genes and 190 down-regulated genes in total. These genes were found to be related to signal transduction, extracellular matrix organization and cell adhesion based on GO analysis. KEGG analysis revealed that the NF-kappa B (NF-κB) signaling pathway, pathways in cancer were mainly enriched signaling pathways. 25 core genes were obtained by constructing PPI network. Then the high expression of 10 core genes in NPC were verified via GEPIA, Oncomine databases and laboratory experiments. The TF-microRNA coregulatory network of the 10 core genes was built. Survival and diagnostic analysis indicated that SPP1 had negative influence on the prognosis of NPC patients based on two datasets and nine up-regulated core genes (FN1, MMP1, MMP3, PLAU, PLAUR, SERPINE1, SPP1, COL8A1, COL10A1) might be diagnostic markers for NPC. Core genes of NPC were screened out by bioinformatical analysis in the present study and these genes may serve as prognostic and diagnostic biomarkers for NPC.

摘要

通过生物信息学分析鉴定鼻咽癌(NPC)中差异表达的基因,并探索NPC的潜在生物标志物。我们下载了NPC基因表达数据集(GSE40290、GSE53819),并通过GEO2R获得差异表达基因(DEG)。通过基因本体论(GO)和京都基因与基因组百科全书(KEGG)分析对DEG进行功能分析。为了探索DEG的相互作用并筛选核心基因,我们建立了蛋白质-蛋白质相互作用(PPI)网络。然后对NPC中核心基因的表达水平、预后和诊断进行分析,以揭示它们对NPC的潜在影响。此外,我们获得了核心基因的转录因子(TF)和微小RNA,以构建共调控网络。我们总共获得了124个上调基因和190个下调基因。基于GO分析,发现这些基因与信号转导、细胞外基质组织和细胞粘附有关。KEGG分析表明,NF-κB信号通路、癌症相关通路是主要富集的信号通路。通过构建PPI网络获得了25个核心基因。然后通过GEPIA、Oncomine数据库和实验室实验验证了10个核心基因在NPC中的高表达。构建了10个核心基因的TF-微小RNA共调控网络。生存和诊断分析表明,基于两个数据集,SPP1对NPC患者的预后有负面影响,并且9个上调的核心基因(FN1、MMP1、MMP3、PLAU、PLAUR、SERPINE1、SPP1、COL8A1、COL10A1)可能是NPC的诊断标志物。本研究通过生物信息学分析筛选出了NPC的核心基因,这些基因可能作为NPC的预后和诊断生物标志物。

https://cdn.ncbi.nlm.nih.gov/pmc/blobs/518a/7974527/5df668925121/jcav12p1867g001.jpg

文献AI研究员

20分钟写一篇综述,助力文献阅读效率提升50倍。

立即体验

用中文搜PubMed

大模型驱动的PubMed中文搜索引擎

马上搜索

文档翻译

学术文献翻译模型,支持多种主流文档格式。

立即体验