Suppr超能文献

果胶补充剂显著增强了用来自结直肠癌患者的肠道微生物群人源化的荷瘤小鼠的抗PD-1疗效。

Pectin supplement significantly enhanced the anti-PD-1 efficacy in tumor-bearing mice humanized with gut microbiota from patients with colorectal cancer.

作者信息

Zhang Shi-Long, Mao Yu-Qin, Zhang Zheng-Yan, Li Zhan-Ming, Kong Chao-Yue, Chen Hui-Ling, Cai Pei-Ran, Han Bing, Ye Tao, Wang Li-Shun

机构信息

Key laboratory of whole-period monitoring and precise intervention of digestive cancer (SMHC), Minhang Hospital, Fudan University, Shanghai, 201199, P.R. China.

Institute of Fudan-Minhang academic health system, Minhang Hospital, Fudan University, Shanghai, 201100, P.R. China.

出版信息

Theranostics. 2021 Feb 19;11(9):4155-4170. doi: 10.7150/thno.54476. eCollection 2021.

Abstract

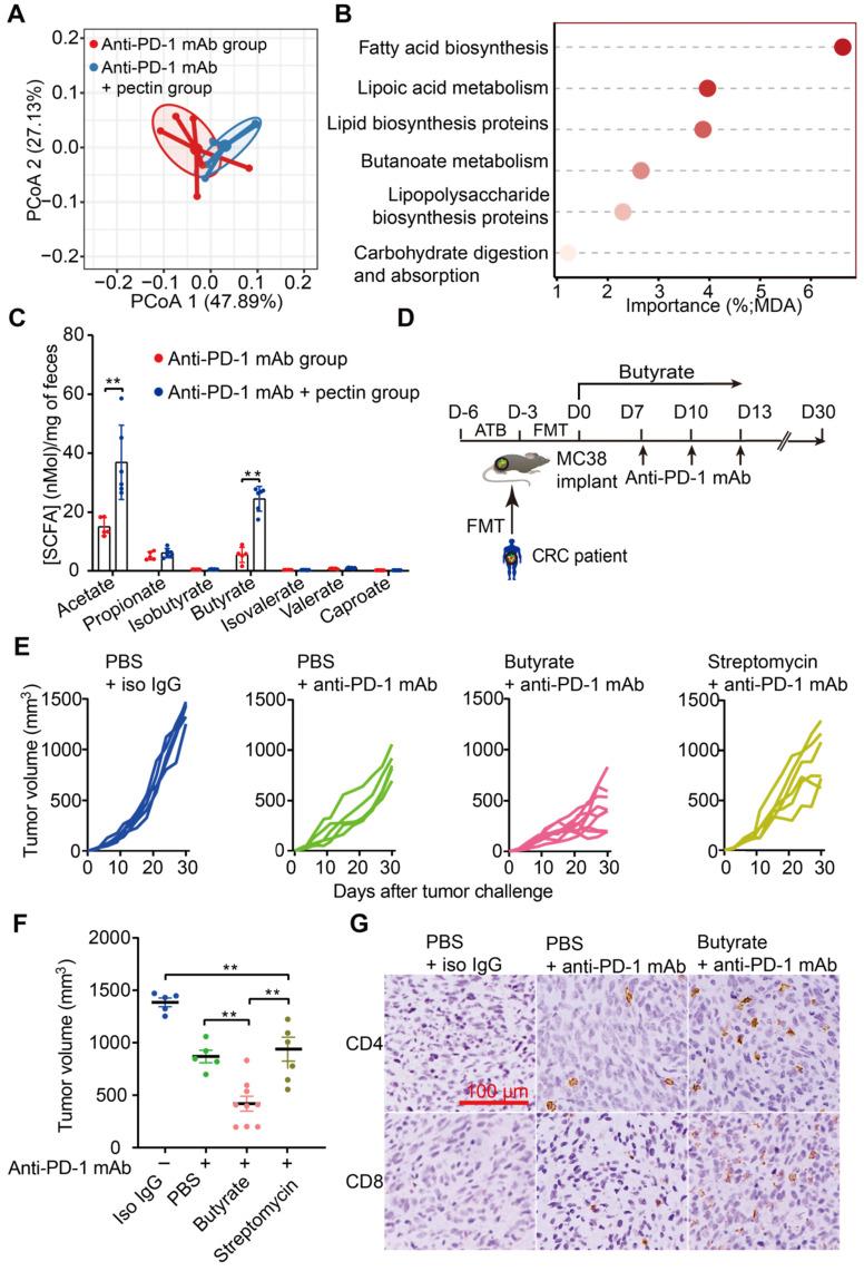
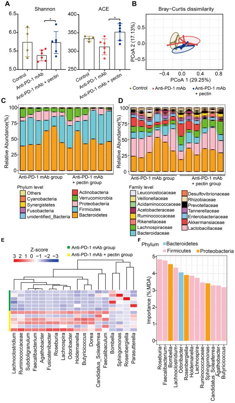
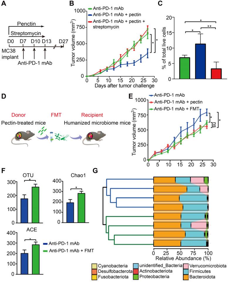
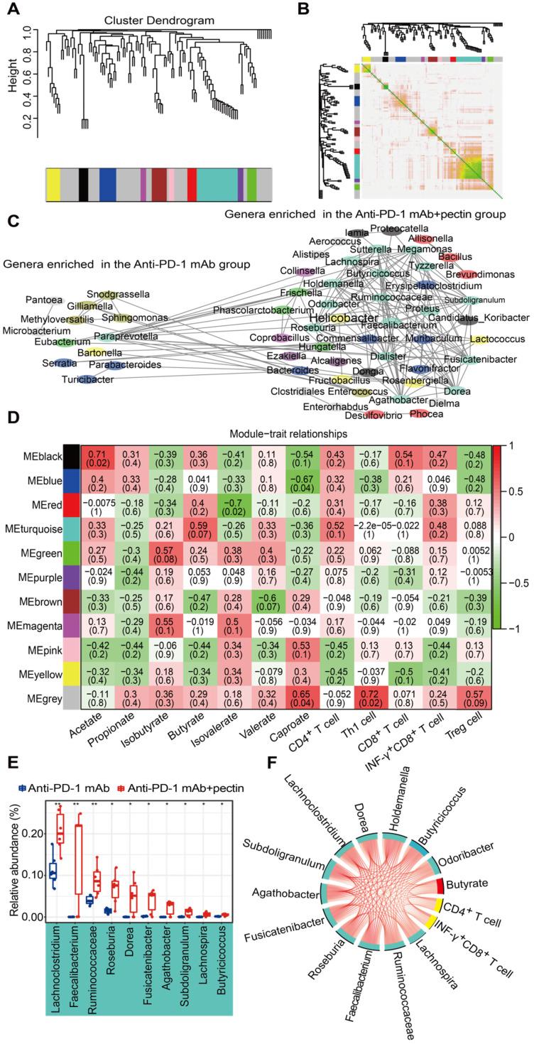
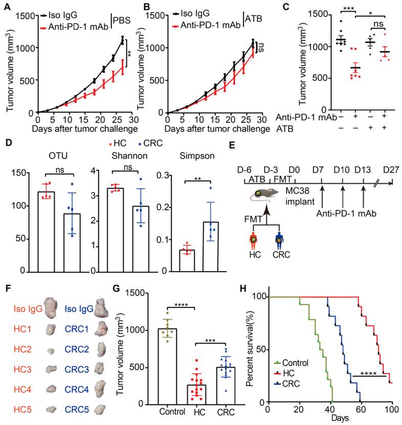
Anti-PD-1-based immunotherapy has emerged as a promising therapy for several cancers. However, it only benefits a small subset of colorectal cancer (CRC) patients. Mounting data supports the pivotal role of gut microbiota in shaping immune system. Pectin, a widely consumed soluble fiber, has been reported to ameliorate the imbalance of gut microbiota. Therefore, we aimed to explore the effect and the underlying mechanisms of pectin in improving anti-PD-1 mAb efficacy. The C57BL/6 mice were treated with a broad-spectrum antibiotic (ATB) cocktail to depleted endogenous gut microbiota and subsequently humanized with feces from healthy controls or newly diagnosed CRC patients. The antitumor efficacies of anti-PD-1 mAb combined with or without pectin were assessed using these mice. Flow cytometry and immunohistochemistry (IHC) were conducted to investigate the tumor immune microenvironment after treatment. The gut microbiota profiles and short-chain fatty acids (SCFAs) levels were determined by 16S ribosomal RNA (16S rRNA) gene sequencing and gas chromatography-mass spectrometry (GC-MS), respectively. The effect of gut microbiota on anti-PD-1 mAb efficacy after pectin supplement was further tested by fecal microbiota transplantation (FMT). The anti-PD-1 mAb efficacy was largely impaired in the mice humanized with feces from newly diagnosed CRC patients compared to those from healthy controls. However, pectin significantly enhanced the anti-PD-1 mAb efficacy in the tumor-bearing mice humanized with CRC patient gut microbiota. Flow cytometry and IHC analysis revealed increased T cell infiltration and activation in the tumor microenvironment of mice treated with anti-PD-1 mAb plus pectin. In vivo depletion of CD8 T cells diminished the anti-tumor effect of anti-PD-1 mAb combined with pectin. 16S rRNA gene sequencing showed that pectin significantly increased gut microbial diversity and beneficially regulated microbial composition. In addition, we identified unique bacterial modules that were significantly enriched in the anti-PD-1 mAb + pectin group, which composed of butyrate-producing bacteria indicative of good response to immunotherapy. Meanwhile, GC-MS showed that pectin altered the level of SCFA butyrate. Furthermore, butyrate, a main product of dietary fiber in gut microbial fermentation, was found to be sufficient to promote T cells infiltration and thus enhance the efficacy of anti-PD-1 mAb. In addition, FMT demonstrated the effects of pectin were dependent on gut microbiota. Importantly, the beneficial effects of pectin were confirmed in the mice humanized with gut microbiota from patient with resistance to anti-PD-1 mAb. Pectin facilitated the anti-PD-1 mAb efficacy in CRC via regulating the T cell infiltration in the tumor microenvironment, which was potentially mediated by the metabolite butyrate.

摘要

基于抗程序性死亡蛋白1(Anti-PD-1)的免疫疗法已成为多种癌症的一种有前景的治疗方法。然而,它仅使一小部分结直肠癌(CRC)患者受益。越来越多的数据支持肠道微生物群在塑造免疫系统中起关键作用。果胶是一种广泛食用的可溶性纤维,据报道可改善肠道微生物群的失衡。因此,我们旨在探讨果胶在提高抗PD-1单克隆抗体疗效方面的作用及其潜在机制。用广谱抗生素(ATB)鸡尾酒处理C57BL/6小鼠以耗尽内源性肠道微生物群,随后用来自健康对照或新诊断的CRC患者的粪便进行人源化。使用这些小鼠评估抗PD-1单克隆抗体联合或不联合果胶的抗肿瘤疗效。进行流式细胞术和免疫组织化学(IHC)以研究治疗后的肿瘤免疫微环境。分别通过16S核糖体RNA(16S rRNA)基因测序和气相色谱-质谱联用(GC-MS)测定肠道微生物群谱和短链脂肪酸(SCFAs)水平。通过粪便微生物群移植(FMT)进一步测试肠道微生物群对补充果胶后抗PD-1单克隆抗体疗效的影响。与用健康对照者粪便进行人源化的小鼠相比,用新诊断的CRC患者粪便进行人源化的小鼠中抗PD-1单克隆抗体的疗效在很大程度上受损。然而,果胶显著增强了用CRC患者肠道微生物群进行人源化的荷瘤小鼠中抗PD-1单克隆抗体的疗效。流式细胞术和IHC分析显示,在用抗PD-1单克隆抗体加果胶治疗的小鼠的肿瘤微环境中,T细胞浸润和活化增加。体内耗竭CD8 T细胞减弱了抗PD-1单克隆抗体与果胶联合的抗肿瘤作用。16S rRNA基因测序表明,果胶显著增加了肠道微生物多样性并有益地调节了微生物组成。此外,我们鉴定出在抗PD-1单克隆抗体+果胶组中显著富集的独特细菌模块,其由指示对免疫疗法有良好反应的产丁酸细菌组成。同时,GC-MS显示果胶改变了SCFA丁酸的水平。此外,丁酸是膳食纤维在肠道微生物发酵中的主要产物,被发现足以促进T细胞浸润,从而增强抗PD-1单克隆抗体的疗效。此外,FMT证明果胶的作用依赖于肠道微生物群。重要的是,在对抗PD-1单克隆抗体耐药的患者的肠道微生物群进行人源化的小鼠中证实了果胶的有益作用。果胶通过调节肿瘤微环境中的T细胞浸润促进CRC中抗PD-1单克隆抗体的疗效,这可能由代谢产物丁酸介导。

https://cdn.ncbi.nlm.nih.gov/pmc/blobs/474e/7977465/ca0a944ea839/thnov11p4155g001.jpg

文献AI研究员

20分钟写一篇综述,助力文献阅读效率提升50倍。

立即体验

用中文搜PubMed

大模型驱动的PubMed中文搜索引擎

马上搜索

文档翻译

学术文献翻译模型,支持多种主流文档格式。

立即体验