Suppr超能文献

麻疹病毒疫苗株从神经元向星形胶质细胞的非典型传播。

Noncanonical Transmission of a Measles Virus Vaccine Strain from Neurons to Astrocytes.

机构信息

Fox Chase Cancer Center, Program in Blood Cell Development and Function, Philadelphia, Pennsylvania, USA.

Drexel University College of Medicine, Department of Microbiology and Immunology, Philadelphia, Pennsylvania, USA.

出版信息

mBio. 2021 Mar 23;12(2):e00288-21. doi: 10.1128/mBio.00288-21.

Abstract

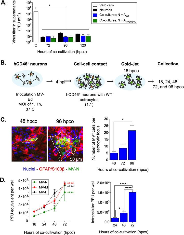
Viruses, including members of the herpes-, entero-, and morbillivirus families, are the most common cause of infectious encephalitis in mammals worldwide. During most instances of acute viral encephalitis, neurons are typically the initial cell type that is infected. However, as replication and spread ensue, other parenchymal cells can become viral targets, especially in chronic infections. Consequently, to ascertain how neurotropic viruses trigger neuropathology, it is crucial to identify which central nervous system (CNS) cell populations are susceptible and permissive throughout the course of infection, and to define how viruses spread between distinct cell types. Using a measles virus (MV) transgenic mouse model that expresses human CD46 (hCD46), the MV vaccine strain receptor, under the control of a neuron-specific enolase promoter (NSE-hCD46 mice), a novel mode of viral spread between neurons and astrocytes was identified. Although hCD46 is required for initial neuronal infection, it is dispensable for heterotypic spread to astrocytes, which instead depends on glutamate transporters and direct neuron-astrocyte contact. Moreover, in the presence of RNase A, astrocyte infection is reduced, suggesting that nonenveloped ribonucleoproteins (RNP) may cross the neuron-astrocyte synaptic cleft. The characterization of this novel mode of intercellular transport offers insights into the unique interaction of neurons and glia and may reveal therapeutic targets to mitigate the life-threatening consequences of measles encephalitis. Viruses are the most important cause of infectious encephalitis in mammals worldwide; several thousand people, primarily the very young and the elderly, are impacted annually, and few therapies are reliably successful once neuroinvasion has occurred. To understand how viruses contribute to neuropathology, and to develop tools to prevent or ameliorate such infections, it is crucial to define if and how viruses disseminate among the different cell populations within the highly complex central nervous system. This study defines a noncanonical mode of viral transmission between neurons and astrocytes within the brain.

摘要

病毒,包括疱疹病毒、肠道病毒和麻疹病毒家族的成员,是全世界哺乳动物感染性脑炎的最常见原因。在大多数急性病毒性脑炎病例中,神经元通常是最初被感染的细胞类型。然而,随着病毒的复制和传播,其他实质细胞也可能成为病毒的靶标,特别是在慢性感染中。因此,为了确定嗜神经病毒如何引发神经病理学,确定在感染过程中哪些中枢神经系统 (CNS) 细胞群易感和允许是至关重要的,并且要定义病毒如何在不同细胞类型之间传播。本研究使用麻疹病毒 (MV) 转基因小鼠模型,该模型在神经元特异性烯醇化酶启动子 (NSE-hCD46 小鼠) 的控制下表达人 CD46 (hCD46),这是一种 MV 疫苗株受体,鉴定了神经元和星形胶质细胞之间病毒传播的新方式。尽管 hCD46 是初始神经元感染所必需的,但它对于异质传播到星形胶质细胞是可有可无的,后者则依赖于谷氨酸转运体和直接的神经元-星形胶质细胞接触。此外,在 RNase A 的存在下,星形胶质细胞感染减少,这表明无包膜核糖核蛋白 (RNP) 可能穿过神经元-星形胶质细胞突触裂隙。这种新型细胞间运输方式的特征提供了对神经元和神经胶质独特相互作用的深入了解,并可能揭示治疗靶点,以减轻麻疹脑炎的致命后果。病毒是全世界哺乳动物感染性脑炎的最重要原因;每年有几千人受到影响,主要是非常年幼和年老的人,而且一旦发生神经入侵,很少有疗法能可靠地成功。为了了解病毒如何导致神经病理学,并开发预防或改善此类感染的工具,定义病毒是否以及如何在高度复杂的中枢神经系统内的不同细胞群体中传播至关重要。本研究定义了大脑内神经元和星形胶质细胞之间的非典型病毒传播方式。

https://cdn.ncbi.nlm.nih.gov/pmc/blobs/7f3b/8092232/5b56bf649771/mBio.00288-21_f001.jpg

文献AI研究员

20分钟写一篇综述,助力文献阅读效率提升50倍。

立即体验

用中文搜PubMed

大模型驱动的PubMed中文搜索引擎

马上搜索

文档翻译

学术文献翻译模型,支持多种主流文档格式。

立即体验