Suppr超能文献

破骨细胞通过血管生成素/神经丛蛋白 B2 轴保护骨骼血管免受衰老影响。

Osteoclasts protect bone blood vessels against senescence through the angiogenin/plexin-B2 axis.

机构信息

Department of Orthopaedic Surgery, The Johns Hopkins University School of Medicine, Baltimore, MD, USA.

Division of Orthopaedics and Traumatology, Department of Orthopaedics, Nanfang Hospital, Southern Medical University, Guangzhou, Guangdong, China.

出版信息

Nat Commun. 2021 Mar 23;12(1):1832. doi: 10.1038/s41467-021-22131-1.

Abstract

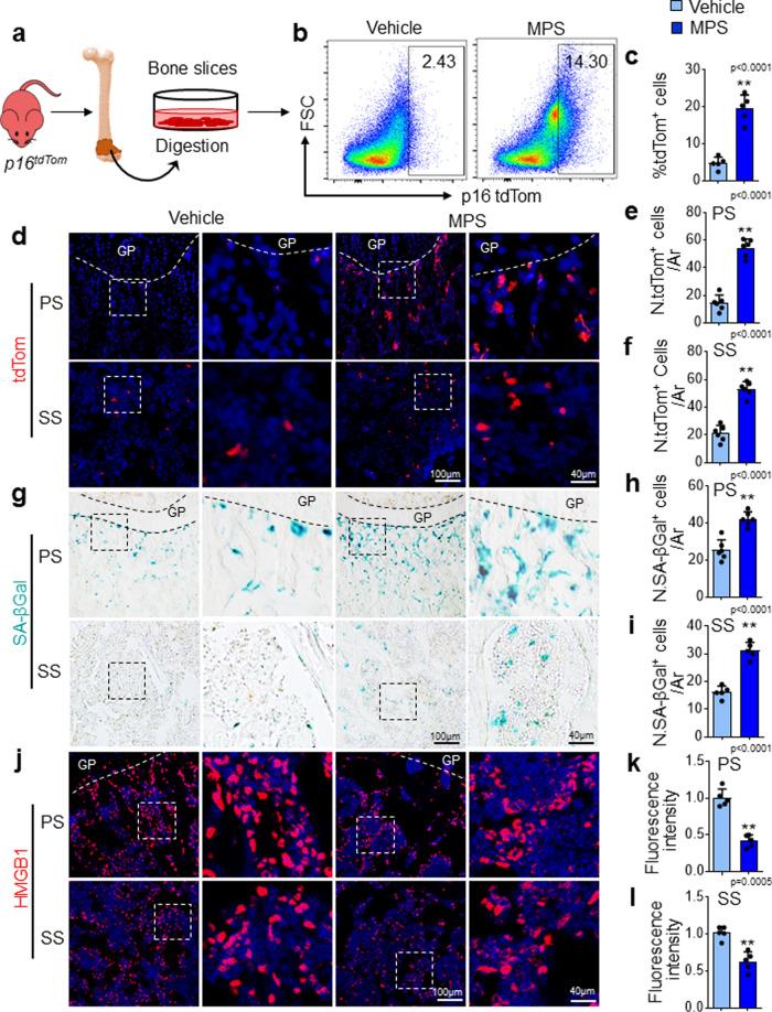
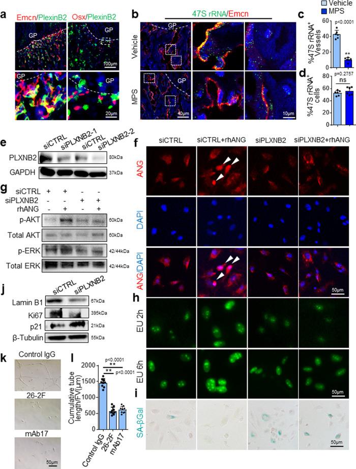
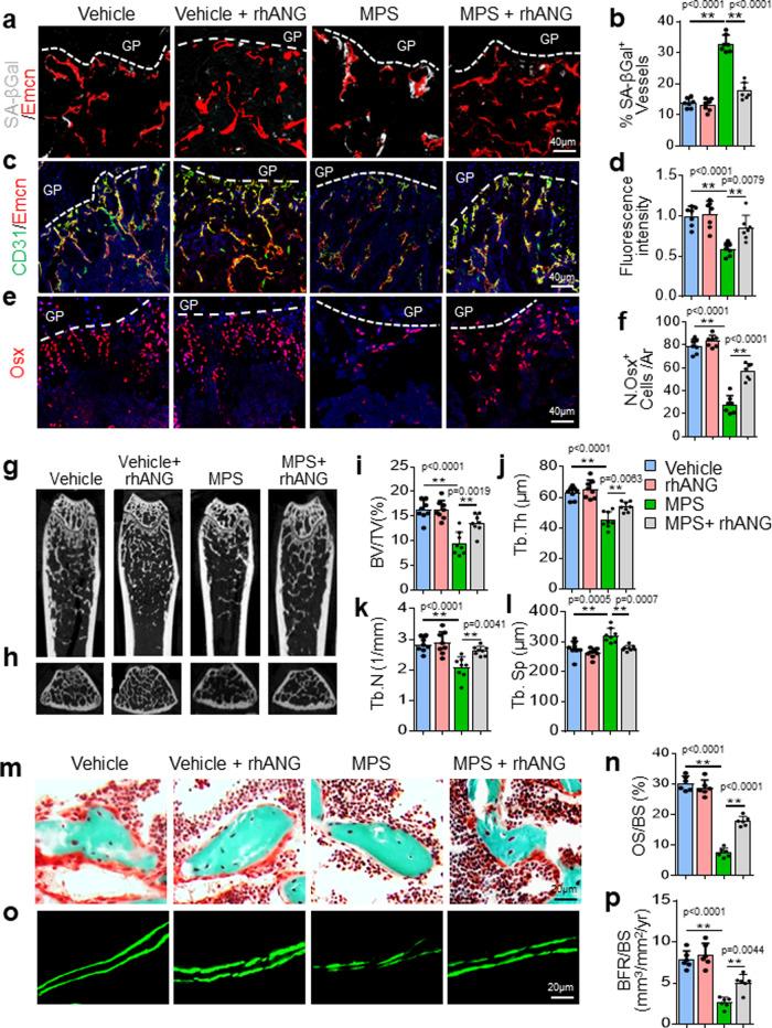
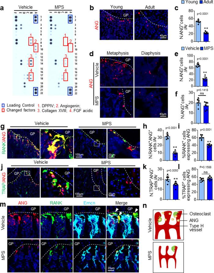
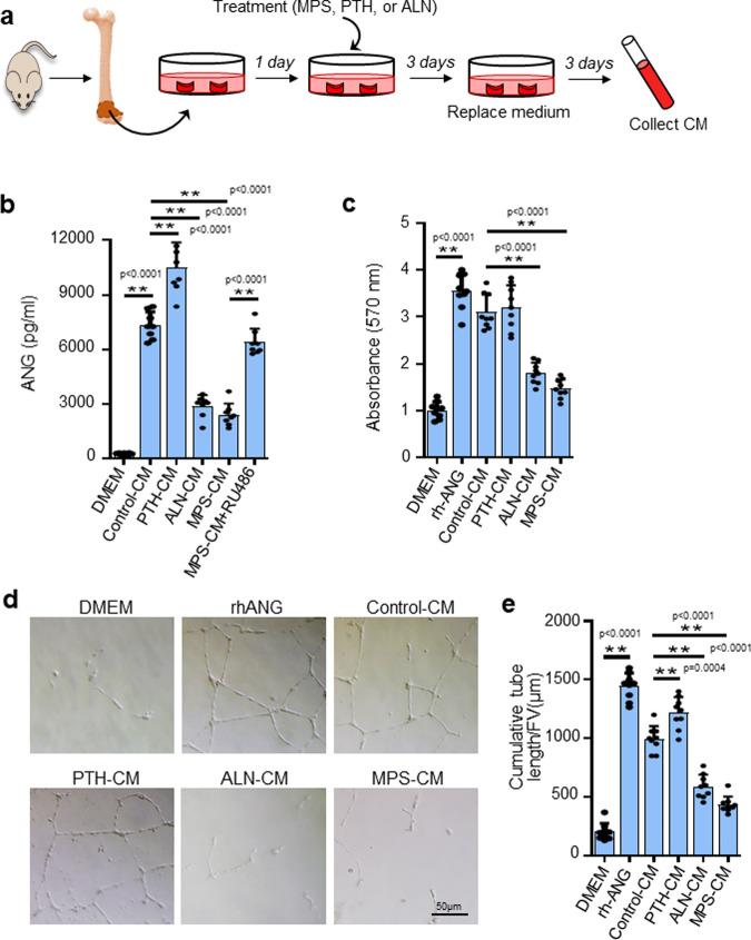
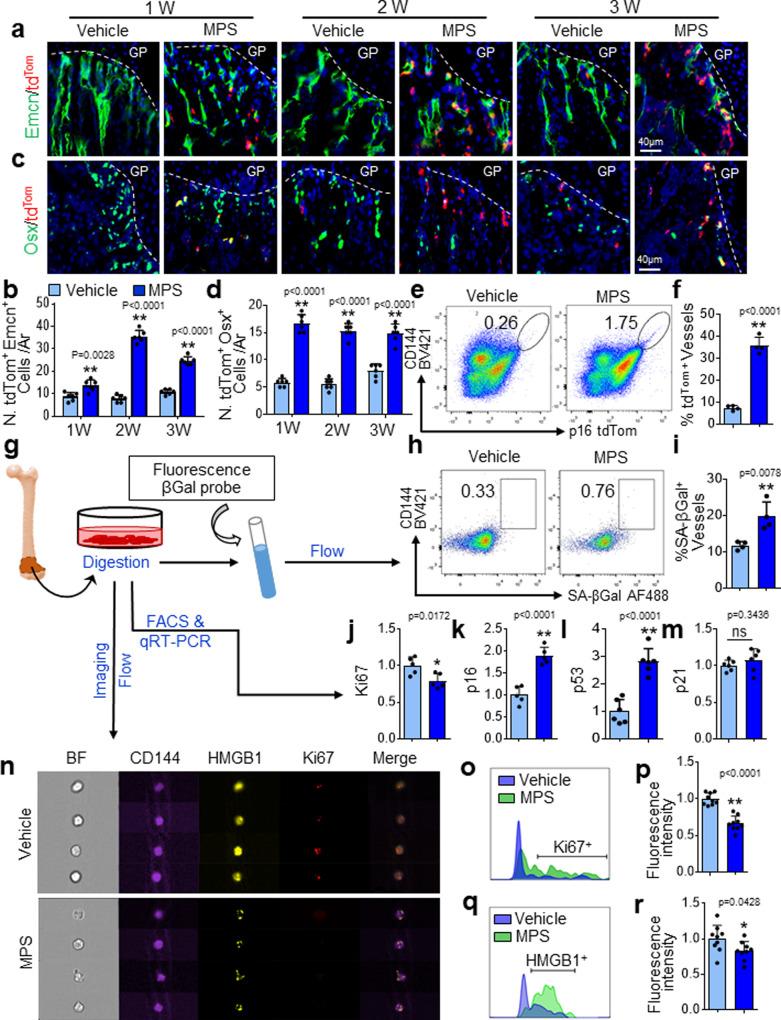
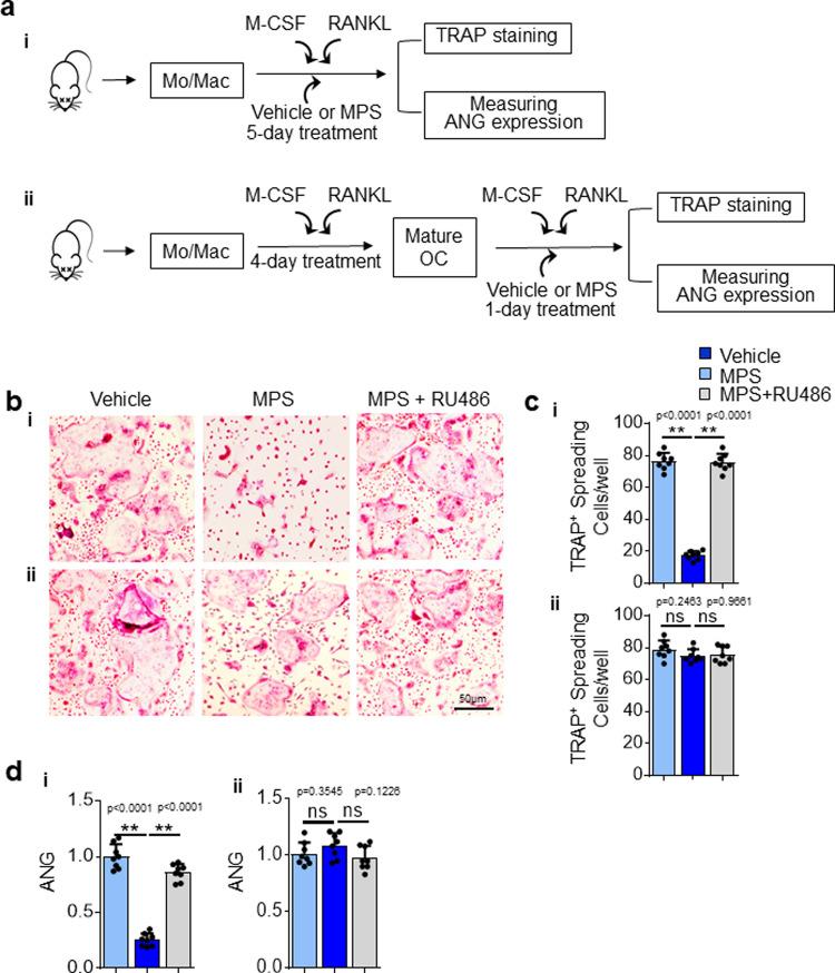
Synthetic glucocorticoids (GCs), one of the most effective treatments for chronic inflammatory and autoimmune conditions in children, have adverse effects on the growing skeleton. GCs inhibit angiogenesis in growing bone, but the underlying mechanisms remain unclear. Here, we show that GC treatment in young mice induces vascular endothelial cell senescence in metaphysis of long bone, and that inhibition of endothelial cell senescence improves GC-impaired bone angiogenesis with coupled osteogenesis. We identify angiogenin (ANG), a ribonuclease with pro-angiogenic activity, secreted by osteoclasts as a key factor for protecting the neighboring vascular cells against senescence. ANG maintains the proliferative activity of endothelial cells through plexin-B2 (PLXNB2)-mediated transcription of ribosomal RNA (rRNA). GC treatment inhibits ANG production by suppressing osteoclast formation in metaphysis, resulting in impaired endothelial cell rRNA transcription and subsequent cellular senescence. These findings reveal the role of metaphyseal blood vessel senescence in mediating the action of GCs on growing skeleton and establish the ANG/PLXNB2 axis as a molecular basis for the osteoclast-vascular interplay in skeletal angiogenesis.

摘要

合成糖皮质激素(GCs)是治疗儿童慢性炎症和自身免疫性疾病最有效的方法之一,但它会对生长中的骨骼产生不良影响。GCs 抑制生长骨中的血管生成,但潜在的机制尚不清楚。在这里,我们表明,在年轻小鼠中进行 GC 治疗会诱导长骨骨干中的血管内皮细胞衰老,而内皮细胞衰老的抑制作用可改善 GC 损伤的骨血管生成与成骨耦联。我们确定了破骨细胞分泌的具有促血管生成活性的核糖核酸酶——血管生成素(ANG),是保护邻近血管细胞免受衰老的关键因素。ANG 通过 PLXNB2 介导的核糖体 RNA(rRNA)转录,维持内皮细胞的增殖活性。GC 治疗通过抑制骨干中破骨细胞的形成来抑制 ANG 的产生,导致内皮细胞 rRNA 转录受损和随后的细胞衰老。这些发现揭示了骺血管衰老在介导 GCs 对生长中骨骼作用中的作用,并确立了 ANG/PLXNB2 轴作为骨骼血管生成中破骨细胞-血管相互作用的分子基础。

https://cdn.ncbi.nlm.nih.gov/pmc/blobs/b6af/7987975/589f09c30326/41467_2021_22131_Fig1_HTML.jpg

文献AI研究员

20分钟写一篇综述,助力文献阅读效率提升50倍。

立即体验

用中文搜PubMed

大模型驱动的PubMed中文搜索引擎

马上搜索

文档翻译

学术文献翻译模型,支持多种主流文档格式。

立即体验